登录
注册
回到首页
AI
搜索
发现报告
发现数据
发现专题
研选报告
定制报告
VIP
权益
发现大使
发现一下
行业研究
公司研究
宏观策略
财报
招股书
会议纪要
中央经济工作会议
低空经济
DeepSeek
AIGC
智能驾驶
大模型
当前位置:首页
/
其他报告
/
报告详情
原油早报:地缘政治冲突激烈,原油供应日趋紧张
2011-02-21
郑云飞
浙商期货
在***
你可能感兴趣
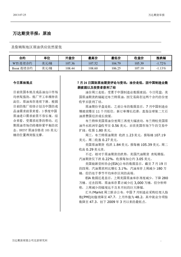
原油早报:圣詹姆斯地区原油供应依然紧张
华信期货
2013-07-25
聚酯早报:供应紧张再现,抵消惠誉下调美国信用的原油跌幅,化工支撑继续
信达期货
2023-08-04
原油早报:圣詹姆斯地区原油供应依然紧张
华信期货
2013-07-26
能化产业链日报:供应趋紧叠加地缘政治紧张,油价接近7年新高
东海期货
2022-01-18
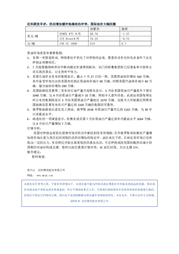
早评:供应增加缓冲地缘政治冲突,国际油价大幅回撤
迈科期货
2018-08-01