登录
注册
回到首页
AI
搜索
发现报告
发现数据
发现专题
研选报告
定制报告
VIP
权益
发现大使
发现一下
行业研究
公司研究
宏观策略
财报
招股书
会议纪要
中央经济工作会议
低空经济
DeepSeek
AIGC
智能驾驶
大模型
当前位置:首页
/
公司研究
/
报告详情
年报点评:搭建全国性北斗精准应用平台,牵手多家大型燃气集团,净利润实现近100%增长
2017-04-07
周燕飞
新三板智库
立***
你可能感兴趣
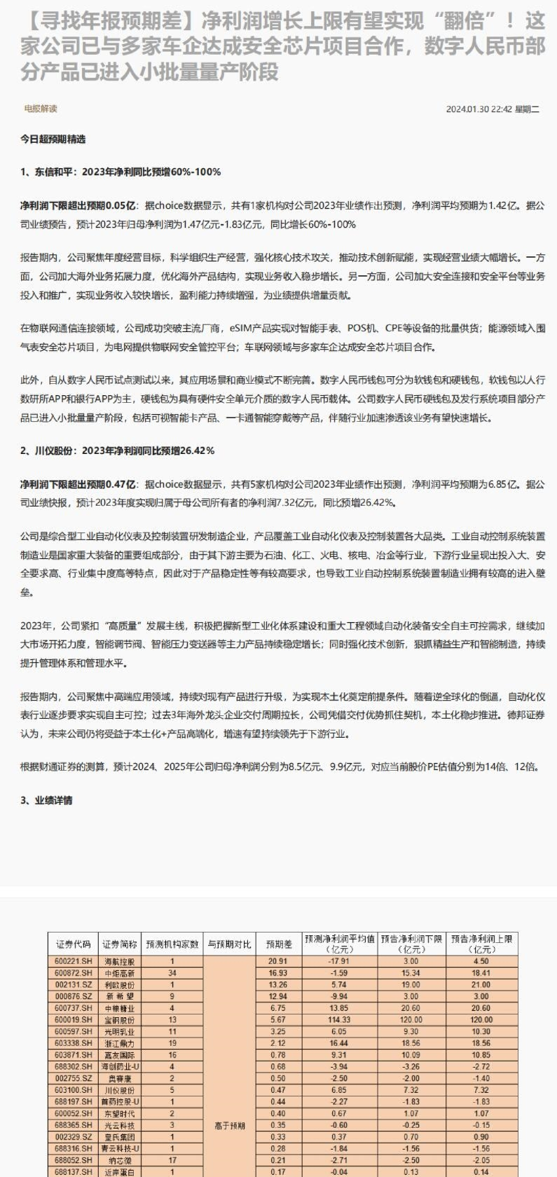
寻找年报预期差:净利润增长上限有望实现“翻倍”!这家公司已与多家车企达成安全芯片项目合作
未知机构
2024-01-30
2024年年报点评:近五年收入净利润复合增速超30%,多应用拓展构筑未来高成长性
中航证券
2025-03-31
2020年半年报点评:归母净利润显著增长,新一代“北斗芯”投放市场有望兑现至未来业绩
信息技术
中航证券
2020-08-04
年报点评:稳健增长符合预期,北斗应用或提增速
国防军工
长城证券
2011-03-08
【年报点评09】奥园集团:销售业绩增长100%,盈利能力略有下降
房地产
克而瑞
2019-03-19