行情回顾
周二贵金属价格明显上涨,主要受美指回落和地缘政治风险推动。伦敦金一度升破3300关口,最终黄金2506合约收报3292.6美元/盎司,+1.83%;美白银2507合约收报33.26美元/盎司,+2.32%。SHFE黄金2508主力合约收报754.38元/克,+0.48%;SHFE白银2506合约收报8074元/千克,-0.21%。
降息预期与基金持仓
美联储降息预期有所增强,6月维持利率不变概率为94.7%,7月累计降息25个基点概率为28.4%。长线基金持仓增加,SPDR黄金ETF持仓日增0.57吨至921.6吨,iShares白银ETF持仓增加65.05吨至14054.9吨。库存方面,SHFE银库存日增27.8吨至929.2吨;SGX白银库存周减91.8吨至1482.5吨。
本周关注
美联储高官暗示利率可能维持到至少9月,美国与主要盟友分歧深,贸易关税下的避险需求仍将反复出现。本周关注美国标普PMI数据,以及FOMC永久票委威廉姆斯的演讲和G7财长及央行行长会议。
南华观点
中长期偏多,短线高位震荡。伦敦金阻力3300,强阻力3440-3500;支撑分别在3200,3150,3100,强支撑2950-3000。伦敦银支撑31.6-32,阻力33.3,33.7,突破可看高至34,34.5。短线回调视为中长期做多机会,近期或维持震荡。
核心数据
- 美联储降息概率:6月维持利率94.7%,7月降息25基点28.4%
- ETF持仓:SPDR黄金921.6吨,iShares白银14054.9吨
- 库存:SHFE银库存929.2吨,SGX银库存1482.5吨
- 贵金属价格:黄金3292.6美元/盎司,白银33.26美元/盎司
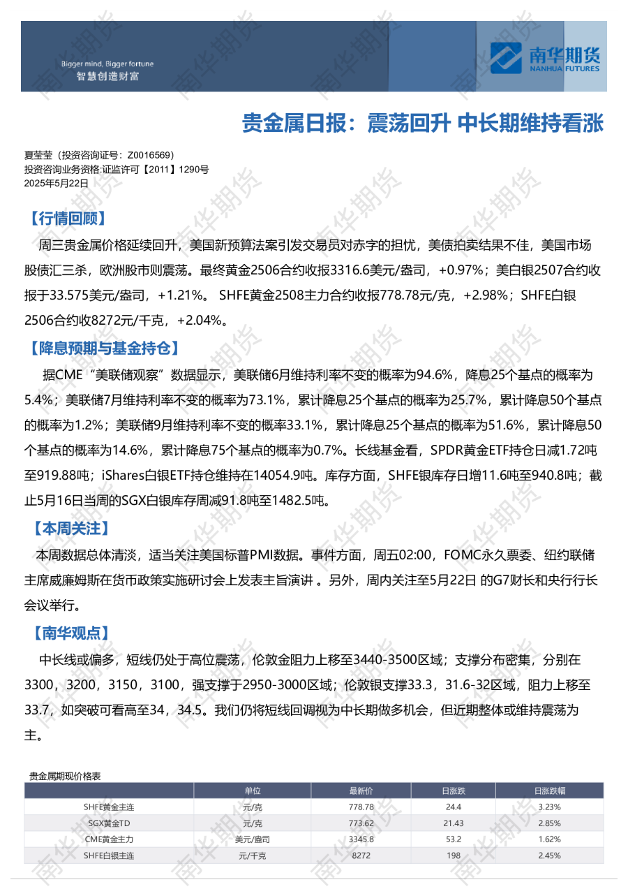
夏莹莹(投资咨询证号:Z0016569)投资咨询业务资格:证监许可【2011】1290号2025年5月21日【行情回顾】克,-0.21%。【降息预期与基金持仓】【本周关注】【南华观点】贵金属期现价格表SHFE黄金主连
source:wind,彭博,同花顺,南华研究COMEX金银比价(右轴)20/1221/12日涨跌5.27110.5727.79-13.093-91.86