AI智能总结
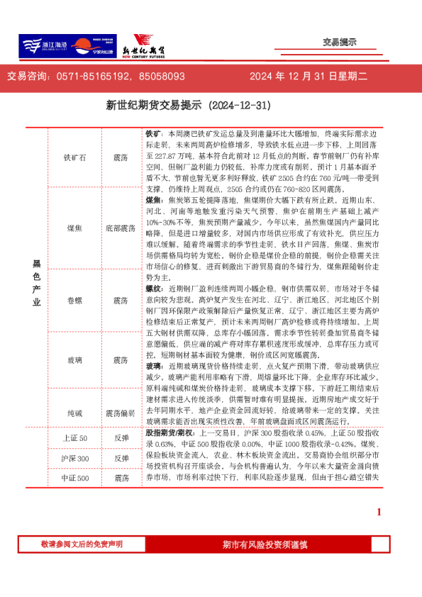
交易咨询:0571-85165192,85058093 新世纪期货交易提示(2024-12-31) 铁矿:本周澳巴铁矿发运总量及到港量环比大幅增加,终端实际需求边际走弱,未来两周高炉检修增多,导致铁水低点进一步下移,上周回落至227.87万吨,基本符合此前对12月低点的判断。春节前钢厂仍有补库空间,但钢厂盈利能力仍较低,补库力度或有削弱。预计1月基本面矛盾不大,节前也暂无更多利好释放,铁矿2505合约在760元/吨一带受到支撑,仍维持上周观点,2505合约或仍在760-820区间震荡。 免责声明: 1.本报告中的信息均来源于可信的公开资料或实地调研资料,我公司对这些信息的准确性及完整性不作任何保证,也不保证所包含的信息和建议不会发生任何变更。我们已力求报告内容的客观、公正,但文中的观点、结论和建议仅供参考,在任何情况下,报告中的信息或所表达的意见并不构成所述期货买卖的出价或征价,交易者据此作出的任何投资决策与本公司和作者无关,请交易者务必独立进行交易决策。我公司不对交易结果做任何保证,不对因本报告的内容而引致的损失承担任何责任。 2.市场具有不确定性,过往策略观点的吻合并不保证当前策略观点的正确。公司及其他研究员可能发表与本策略观点不同甚至相反的意见。报告所载资料、意见及推测仅反映研究人员于发出本报告当日的判断,可随时更改且无需另行通告。 3.在法律范围内,公司或关联机构可能会就涉及的品种进行交易,或可能为其他公司交易提供服务。 4.本报告版权仅为浙江新世纪期货有限公司所有。未经事先书面许可,任何机构和个人不得以任何形式翻版、复制、刊登、转载和引用,否则由此造成的一切不良后果及法律责任由私自翻版、复制、刊登、转载和引用者承担。