登录
注册
回到首页
AI
搜索
发现报告
发现数据
发现专题
研选报告
定制报告
VIP
权益
发现大使
发现一下
行业研究
公司研究
宏观策略
财报
招股书
会议纪要
seedance2.0
低空经济
DeepSeek
AIGC
大模型
当前位置:首页
/
宏观策略
/
报告详情
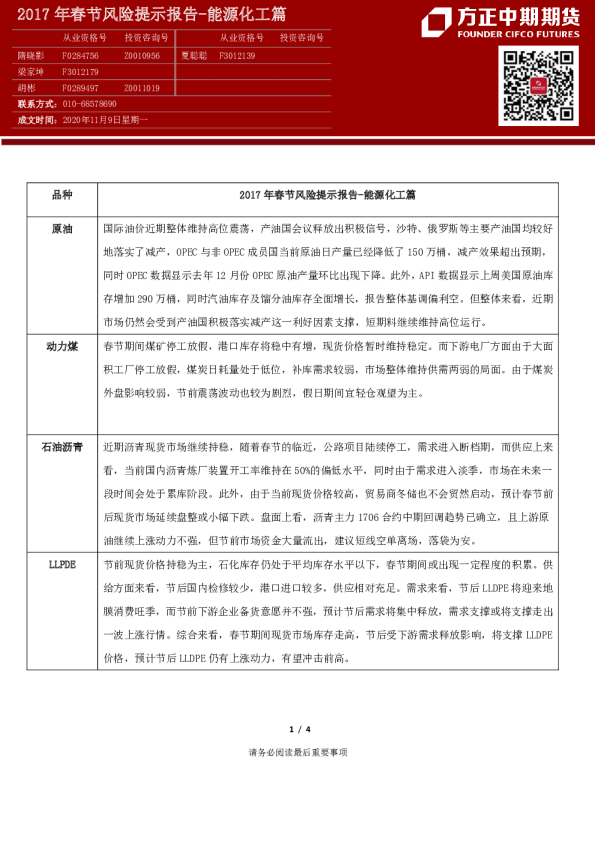
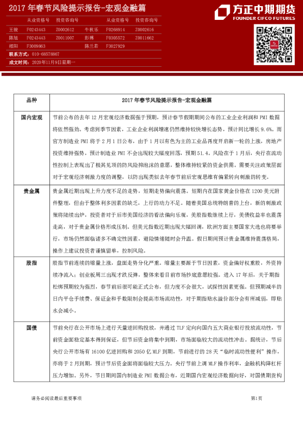
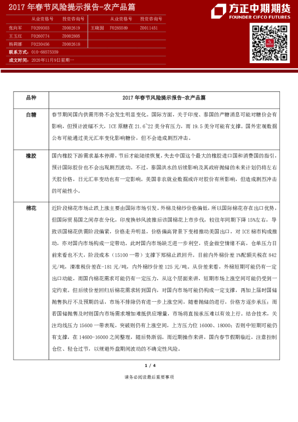
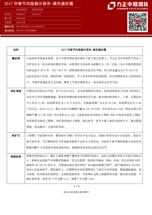
2017年春节风险提示报告-宏观金融篇
2017-01-26
王骏、牛秋乐、陈旭、彭博、相阳
方中中期期货
花***
你可能感兴趣
2017年春节风险提示报告-黑色建材篇
方中中期期货
2017-01-26
2017年春节风险提示报告-农产品篇
方中中期期货
2017-01-26
2017年春节风险提示报告-能源化工篇
方中中期期货
2017-01-26
2017年春节风险提示报告-有色金属篇
方中中期期货
2017-01-26
2022年春节长假开市预测与风险提示报告:宏观金融衍生品
金融
方正中期期货
2022-02-04