登录
注册
回到首页
AI
搜索
发现报告
发现数据
发现专题
研选报告
定制报告
VIP
权益
发现大使
发现一下
行业研究
公司研究
宏观策略
财报
招股书
会议纪要
稀土
低空经济
DeepSeek
AIGC
智能驾驶
大模型
当前位置:首页
/
其他报告
/
报告详情
通胀升温耶伦偏鹰 美元反弹打压金银
2017-01-19
曹峥
宝城期货
点***
你可能感兴趣
通胀升温耶伦偏鹰 美元再起压制金银
宝城期货
2017-02-15
耶伦国会作证偏鹰 美元走强打压金银
宝城期货
2016-06-22
耶伦偏鹰拉涨美元 金银利空积重难返
宝城期货
2015-11-05
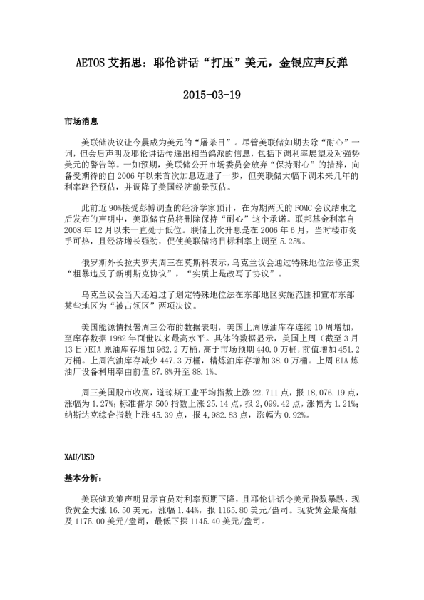
耶伦讲话“打压”美元,金银应声反弹
AETOS
2015-03-19
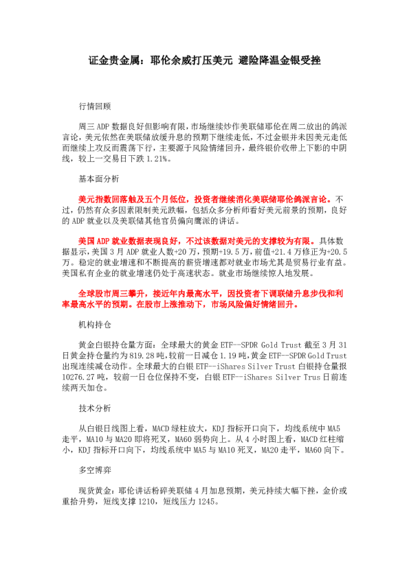
耶伦余威打压美元 避险降温金银受挫
证金贵金属
2016-03-31