AI智能总结
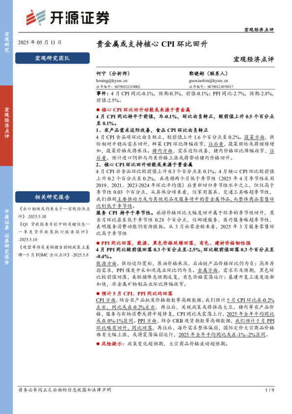
2024年11月09日 宏观研究团队 核心CPI环比逆季节性回升 宏观经济点评 何宁(分析师)郭晓彬(联系人) hening@kysec.cn 证书编号:S0790522110002 guoxiaobin@kysec.cn 证书编号:S0790123070017 事件:10月CPI同比+0.3%,预期+0.4%,前值+0.4%;PPI同比-2.9%,预期-2.5%,前值-2.8%。 供给修复,农产品价格带动CPI同比下行 10月CPI同比较前值下降0.1个百分点至+0.3%,环比较前值下降0.3个百分点至-0.3%。 1、供给修复,农产品价格回落 10月CPI食品项环比由正转负,较前值下降2个百分点至-1.2%。蔬菜方面,供 给修复,价格有所回落,往后看,供给修复后,价格或将延续回落。猪肉方面,供给相对充足,猪肉价格环比由正转负,往后看,预计市场供给将逐渐增加,猪肉价格或将延续回落趋势。 2、核心通胀逆季节性回升,增量政策效果或已有所体现 10月CPI非食品环比较前值上升0.2个百分点至0%。我们将主要非食品细分项 环比与季节性对比,观察各消费品类价格的中长期趋势性方向与短期边际变动。发现中长期看,价格下行压力有所增大:在已公布的细分项目中,除通信工具、邮递服务外,其他14个项目在近6月中环比不弱于季节性的次数占比较近12个月边际降低或持平,显示多数品类均存在价格下行压力;短期看,10月核心 CPI环比较前值上升0.1个百分点至0%,连续8个月弱于季节性(2016-2019, 相关研究报告 2021环比平均值),在已公布的细分项目中,除酒类、通信工具、通信服务、 旅游项,其他项目均弱于季节性。 《10万亿化债对股债的影响—11月人大常委会点评》-2024.11.9 《加大强度,推进转型——三季度货币政策报告学习—宏观经济点评》 -2024.11.9 《美联储后续政策面临多重不确定性 —11月FOMC会议点评》-2024.11.8 10月服务CPI环比较前值回升0.3个百分点至0%,连续6个月弱于季节性。但值得一提的是,虽10月核心CPI与服务CPI环比仍弱于季节性,但从边际走势上看,10月本应为环比走弱月份,但核心CPI与服务CPI环比均边际回升,与季节性趋势相反,与环比季节性的差距较9月收窄,或指向增量政策对于提振消费具有积极作用,后续重点在于其持续性及能否推动核心CPI环比回归季节性走势。 PPI同比降幅扩大,大宗品价格涨多跌少 10月PPI同比降幅扩大,同比较前值下降0.1个百分点至-2.9%,环比降幅收窄, 环比较前值上升0.5个百分点至-0.1%。 能源方面,基本面边际改善,石油链产品价格环比降幅收窄;需求较为平淡,PPI 煤炭开采和洗选业环比接近持平。金属方面,政策预期提振下,黑色金属冶炼压延环比由负转正;需求预期转暖,有色金属矿冶炼压延环比由负转正;需求有所回升,非金属矿物制品业环比由负转正。 预计11月CPI、PPI同比均回升 CPI方面,结合农产品批发价格指数等高频数据,我们预计11月CPI环比在-0.3% 左右,同比或在0.4%左右,2024年全年平均同比在0.2%左右,再往后,猪价或将有所回落,带动食品项延续回落,服务与实物消费或将平缓修复,核心通胀将温和回升,叠加低基数效应,CPI同比或将温和上升,预计2025年全年平均同比在0%-1%区间。PPI方面,结合CRB现货指数等高频数据,我们预计11月PPI环比有所回升,同比降幅收窄,2024全年平均同比在-2%左右,再往后,海外需求整体偏弱,国际定价大宗商品价格难有大幅上涨,或将震荡偏弱运行,国内需求刺激政策或将逐步见效,预计2025年全年平均同比在0%左右。 风险提示:政策变化超预期,大宗商品价格波动超预期。 宏观研究 宏观经济点评 开源证券 证券研究报 告 目录 1、供给修复,农产品价格带动CPI同比下行3 1.1、供给修复,农产品价格回落3 1.2、核心通胀逆季节性回升,增量政策效果或已有所体现4 2、PPI同比降幅扩大,大宗品价格涨多跌少5 2.1、多重复合指标显示,上下游产品价格均多有回落5 2.2、大宗品价格涨多跌少5 3、后续通胀预测:11月CPI、PPI同比均回升6 3.1、CPI预测:预计11月CPI同比有所回升6 3.2、PPI预测:预计11月PPI同比有所回升6 4、风险提示7 图表目录 图1:2024年10月CPI同比有所下降3 图2:2024年10月食品CPI环比由正转负3 图3:近12个月主要非食品细分项目CPI环比变动较季节性变化4 图4:截至2024年10月,核心CPI环比连续8个月弱于季节性,但差距已有所减小5 图5:截至2024年10月,服务CPI环比连续6个月弱于季节性,但差距已有所减小5 图6:2024年10月PPI同比降幅扩大6 图7:PPI重点工业品价格环比涨多跌少6 图8:预计11月CPI、PPI同比均回升7 图9:预计11月CPI-PPI同比剪刀差略有收窄7 事件:10月CPI同比+0.3%,预期+0.4%,前值+0.4%;PPI同比-2.9%,预期-2.5%,前值-2.8%。 1、供给修复,农产品价格带动CPI同比下行 10月CPI同比较前值下降0.1个百分点至+0.3%,环比较前值下降0.3个百分点至-0.3%。 1.1、供给修复,农产品价格回落 10月CPI食品项环比由正转负,较前值下降2个百分点至-1.2%。鲜菜、鲜果、猪肉、蛋类环比均由正转负。 蔬菜方面,供给修复,10月鲜菜CPI环比较前值下降7.3个百分点至-3.0%。往后看,供给修复后,蔬菜价格或将延续回落。高频指标看,11月1日-11月8日的28种重点监测蔬菜平均批发价较10月平均价格环比下降9.3%。 猪肉方面,供给相对充足,10月CPI猪肉环比较前值下降4.1个百分点至-3.7%。往后看,预计供给将逐渐增加,猪肉价格或将延续回落趋势。 图1:2024年10月CPI同比有所下降图2:2024年10月食品CPI环比由正转负 % CPI:食品:环比 CPI:食品烟酒:鲜菜:环比 CPI:食品烟酒:畜肉类:猪肉:环比 CPI:食品烟酒:蛋类:环比 CPI:当月同比 %CPI:不包括食品和能源(核心CPI):当月同比 3CPI:非食品:当月同比 CPI:食品:当月同比(右轴) 2 1 0 2022-10 2022-12 2023-02 2023-04 2023-06 2023-08 2023-10 2023-12 2024-02 2024-04 2024-06 2024-08 2024-10 -1 %10 5 0 -5 -10 15 10 5 0 -5 -10 -15 -20 2022-102023-022023-062023-102024-022024-062024-10 数据来源:Wind、开源证券研究所数据来源:Wind、开源证券研究所 1.2、核心通胀逆季节性回升,增量政策效果或已有所体现 10月CPI非食品环比较前值上升0.2个百分点至0%。分项看,旅游、酒类、交通工具用燃料环比回升相对明显。其中旅游环比较前值上升7.6个百分点至1.3%,酒类环比较前值上升1.5个百分点至0.6%。衣着、教育服务等环比回落幅度较大。 将12个月内数据可得的主要非食品细分项目环比与季节性进行对比,观察各消费品类价格的中长期趋势性方向与短期边际变动。中长期看,价格下行压力有所增大:在已公布的细分项目中,除通信工具、邮递服务外,其他14个项目在近6月中 环比不弱于季节性的次数占比较近12个月边际降低或持平,显示多数品类均存在价格下行压力。短期看,10月核心CPI环比较前值上升0.1个百分点至0%,连续8个月弱于季节性(2016-2019,2021环比平均值),在已公布的细分项目中,除酒类、通信工具、通信服务、旅游项,其他项目均弱于季节性。 当月环比-季节性环比 (%)2023-112023-122024-012024-022024-032024-042024-052024-062024-072024-082024-092024-10 近半年边际变化 -0.45 0 -0 0 -0 -0 0 -0 -0 -0.65 -0 2 -0 0 0 -0 -6 0 -0.11 0.19 -1.02 -0.04 0.99 -0.02 -0.26 -0.18 -0.25 - -0.68 -0.15 - 0.03 -0.23 -0.10 -0.18 0.22 -1.13 0.000.01 -0.980.20 0.02 -0.30 1.13 -0.38 0.18 -0.33 . . . . . . . . -0.10 -0.18 -0.08 -0.10 -0.05 -0.03 -0.13 -0.20 -0.10 . . -0.05 -0.23 -0.25 -0.03 . . . -0.18 . . . . -0.09 0.24 0.17 0.01 1.66 -0.17 -0.71 -0.05 -0.13 -0.08 图3:近12个月主要非食品细分项目CPI环比变动较季节性变化 近一年环 近半年环 比不弱于 比不弱于 季节性比 季节性比 重 重 核心CPI -0.26 0.04 0.08 0.15 -0.1 5 - 0.02 -0.3 0 -0.35 -0.10 25% 0% 下 卷烟 0.00 -0.06 0.15 0.05 .10 0.08 -0.02 -0 .06 0.02 -0 08 -0.04 -0.02 50% 17% 下 酒类 -0.06 0.00 -0.20 -0.73 .15 0.03 -0.38 -0 .78 -0.20 -0 35 -0.68 0.08 25% 17% 下 衣着 0.16 0.11 0.05 0.23 .08 -0 06 0.01 -0.50 75% 67% 下 家用器具 -0.84 0.32 0.55 0.08 .30 -0 58 -0.08 -0.18 33% 17% 下 交通工具 -0.26 -0.60 -0.05 0.10 .60 0.50-0.65 -0 .75 -0.48 -0 30 -0.10 -0.23 8% 0% 下 通信工具 -1.54 3.02 -0.08 -0.80 .10 -0 15 -0.60 0.50 50% 67% 上 中药 -0.06 -0.28 -0.28 -0.08 .23 -0 38 -0.48 -0.30 0% 0% 平 西药 -0.24 -0.18 -0.30 -0.20 .43 0.55-0.55-0.40 -0.48 -0 48 -0.35 -0.28 0% 0% 平 服务CPI -0.18 0.04 0.03 0.35 -0.1 3 - 0.05 -0.2 5 -0.48 -0.03 33% 0% 下 租赁房租 -0.02 0.06 -0.03 -0.20 .43 -0 38 -0.28 -0.08 8% 0% 下 家庭服务 -0.12 -0.28 0.18 -3.78 .15 -0 20 -0.20 -0.18 17% 0% 下 交通工具使用和维修 -0.24 -0.12 -0.48 0.13 .25 -0 13 -0.08 -0.08 8% 0% 下 通信服务 0.00 0.02 0.20 0.00 .05 0.03 0.03 0 08 0.13 0. 10 0.10 0.00 100% 100% 平 邮递服务 -0.08 -0.06 -0.08 -0.85 .58 0.13 -0.10 0 00 0.00 -0 10 0.00 -0.05 42% 50% 上 教育服务 -0.02 -0.02 -0.15 -0.15 .15 -0 08 -0.98 -0.13 0% 0% 平 旅游 -2.78 -0.04 1.05 6.90 .98 0.80 -0.20 -1 .2