AI智能总结
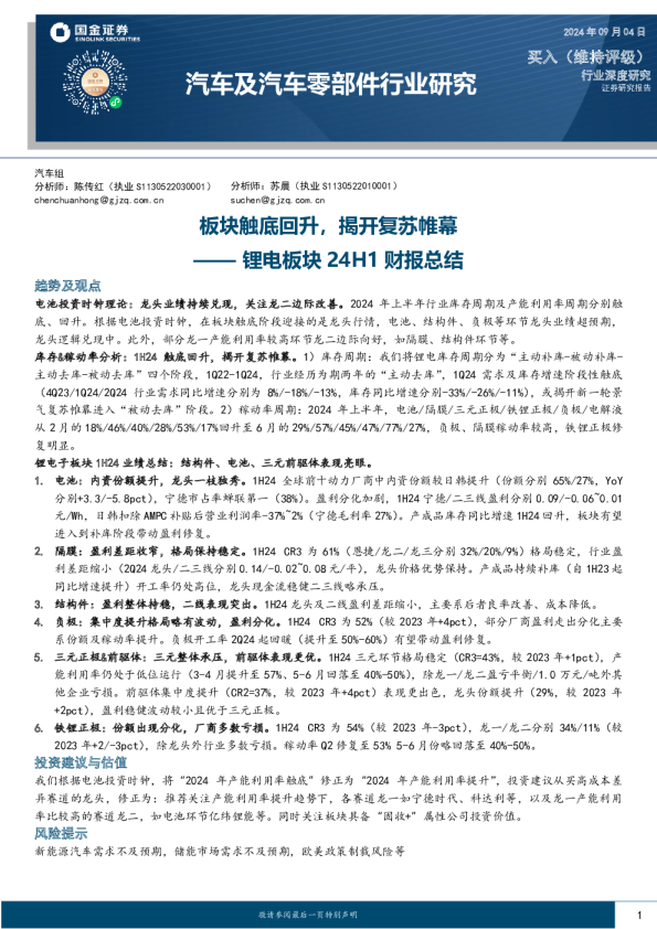
汽车及汽车零部件行业研究 2024年09月04日 买入(维持评级) 行业深度研究 证券研究报告 汽车组 分析师:陈传红(执业S1130522030001)chenchuanhong@gjzq.com.cn 分析师:苏晨(执业S1130522010001)suchen@gjzq.com.cn 趋势及观点 板块触底回升,揭开复苏帷幕 ——锂电板块24H1财报总结 电池投资时钟理论:龙头业绩持续兑现,关注龙二边际改善。2024年上半年行业库存周期及产能利用率周期分别触底、回升。根据电池投资时钟,在板块触底阶段迎接的是龙头行情,电池、结构件、负极等环节龙头业绩超预期,龙头逻辑兑现中。此外,部分龙一产能利用率较高环节龙二边际向好,如隔膜、结构件环节等。 库存&稼动率分析:1H24触底回升,揭开复苏帷幕。1)库存周期:我们将锂电库存周期分为“主动补库-被动补库-主动去库-被动去库”四个阶段,1Q22-1Q24,行业经历为期两年的“主动去库”,1Q24需求及库存增速阶段性触底 (4Q23/1Q24/2Q24行业需求同比增速分别为8%/-18%/-13%,库存同比增速分别-33%/-26%/-11%),或揭开新一轮景气复苏帷幕进入“被动去库”阶段。2)稼动率周期:2024年上半年,电池/隔膜/三元正极/铁锂正极/负极/电解液从2月的18%/46%/40%/28%/53%/17%回升至6月的29%/57%/45%/47%/77%/27%,负极、隔膜稼动率较高,铁锂正极修复明显。 锂电子板块1H24业绩总结:结构件、电池、三元前驱体表现亮眼。 1.电池:内资份额提升,龙头一枝独秀。1H24全球前十动力厂商中内资份额较日韩提升(份额分别65%/27%,YoY分别+3.3/-5.8pct),宁德市占率蝉联第一(38%)。盈利分化加剧,1H24宁德/二三线盈利分别0.09/-0.06~0.01元/Wh,日韩扣除AMPC补贴后营业利润率-37%~2%(宁德毛利率27%)。产成品库存同比增速1H24回升,板块有望进入到补库阶段带动盈利修复。 2.隔膜:盈利差距收窄,格局保持稳定。1H24CR3为61%(恩捷/龙二/龙三分别32%/20%/9%)格局稳定,行业盈利差距缩小(2Q24龙头/二三线分别0.14/-0.02~0.08元/平),龙头价格优势保持。产成品持续补库(自1H23起同比增速提升)开工率仍处高位,龙头现金流稳健二三线略承压。 3.结构件:盈利整体持稳,二线表现突出。1H24龙头及二线盈利差距缩小,主要系后者良率改善、成本降低。 4.负极:集中度提升格局略有波动,盈利分化。1H24CR3为52%(较2023年+4pct),部分厂商盈利走出分化主要系份额及稼动率提升。负极开工率2Q24起回暖(提升至50%-60%)有望带动盈利修复。 5.三元正极&前驱体:三元整体承压,前驱体表现更优。1H24三元环节格局稳定(CR3=43%,较2023年+1pct),产能利用率仍处于低位运行(3-4月提升至57%、5-6月回落至40%-50%),除龙一/龙二盈亏平衡/1.0万元/吨外其他企业亏损。前驱体集中度提升(CR2=37%,较2023年+4pct)表现更出色,龙头份额提升(29%,较2023年 +2pct),盈利稳健波动较小且优于三元正极。 6.铁锂正极:份额出现分化,厂商多数亏损。1H24CR3为54%(较2023年-3pct),龙一/龙二分别34%/11%(较2023年+2/-3pct),除龙头外行业多数亏损。稼动率Q2修复至53%5-6月份略回落至40%-50%。 投资建议与估值 我们根据电池投资时钟,将“2024年产能利用率触底”修正为“2024年产能利用率提升”,投资建议从买高成本差异赛道的龙头,修正为:推荐关注产能利用率提升趋势下,各赛道龙一如宁德时代、科达利等,以及龙一产能利用率比较高的赛道龙二,如电池环节亿纬锂能等。同时关注板块具备“固收+”属性公司投资价值。 风险提示 新能源汽车需求不及预期,储能市场需求不及预期,欧美政策制裁风险等 内容目录 一、1H24锂电板块业绩总结:板块触底回升,揭开复苏帷幕4 二、电池子板块比较:结构件、电池、三元前驱体环节表现亮眼5 三、投资建议23 四、风险提示23 图表目录 图表1:利用锂电板块产成品存货同比划分库存周期(2014-2024年)4 图表2:电池板块稼动率跟踪(2023年-2024年7月)5 图表3:电池龙头&二线稼动率测算(2022-2024年)5 图表4:锂电产业链标的选择5 图表5:24H1锂电细分子板块业绩对比(亿元)5 图表6:24Q2锂电细分子板块业绩对比(亿元)6 图表7:全球动力电池累计装机格局(2024年1-6月)8 图表8:海外动力电池累计装机格局(2024年1-6月)8 图表9:国内电池厂累计总营业收入对比(亿元)9 图表10:国内电池厂累计总扣非利润对比(亿元)9 图表11:扣除IRA补贴后电池厂营业利润(元/Wh)9 图表12:国内电池厂1H24动储电池业务盈利(元/Wh)9 图表13:电池板块产成品库存及同比(亿元)9 图表14:国内电池厂1H24单WhEBITDA9 图表15:电池板块1H24货币资金及累计经营现金流净额对比(1Q23-2Q24;亿元)10 图表16:隔膜公司累计总营业收入对比(亿元)10 图表17:隔膜公司累计总扣非利润对比(亿元)10 图表18:隔膜公司单位价格对比(1Q23-2Q23)11 图表19:隔膜公司单平盈利对比(1Q23-2Q23)11 图表20:图表6:隔膜板块产成品库存及同比(亿元)11 图表21:图表7:隔膜公司1H24单平EBITDA11 图表22:隔膜公司1H24货币资金及累计经营现金流净额对比(1Q23-2Q24;亿元)11 图表23:三元正极企业库存周转天数(天)12 图表24:23年国内三元材料市场份额12 图表25:24H1国内三元材料市场份额12 图表26:三元正极行业产能利用率4月上行,5、6月回落13 图表27:三元正极企业单位扣非净利(万元/吨)13 图表28:三元正极企业单位EBITDA(万元/吨)13 图表29:24H1主要三元正极企业业绩对比(亿元)13 图表30:24Q2主要三元正极企业业绩对比(亿元)14 图表31:三元前驱体企业存货周转天数(天)14 图表32:三元前驱体企业EBITDA(亿元)15 图表33:24H1主要三元前驱体企业业绩对比(亿元)15 图表34:24Q2主要三元前驱体企业业绩对比(亿元)15 图表35:23年国内磷酸铁锂正极市场份额16 图表36:24H1国内磷酸铁锂正极市场份额16 图表37:铁锂企业存货周转天数(天)16 图表38:行业LFP正极产能利用率4月提升,5、6月回落16 图表39:铁锂正极企业单吨扣非净利(万元/吨)17 图表40:铁锂正极企业单吨EBITDA(万元/吨)17 图表41:24H1主要铁锂正极企业业绩对比(亿元)17 图表42:24Q2主要铁锂正极企业业绩对比(亿元)17 图表43:23年国内负极材料市场份额18 图表44:24H1国内负极材料市场份额18 图表45:负极企业存货周转天数(天)18 图表46:Q2锂电负极材料开工率整体回暖18 图表47:负极企业单吨负极扣非净利(万元/吨)19 图表48:负极企业EBITDA(亿元)19 图表49:24H1主要负极企业业绩对比(亿元)19 图表50:24Q2主要负极企业业绩对比(亿元)19 图表51:23年国内电解液市场份额20 图表52:24H1国内电解液市场份额20 图表53:电解液主要企业库存周转天数(天)20 图表54:天赐材料单吨电解液扣非净利(万元/吨)21 图表55:电解液企业EBTIDA(亿元)21 图表56:24H1主要电解液企业业绩对比(亿元)21 图表57:24Q2主要电解液企业业绩对比(亿元)21 图表58:结构件企业存货周转天数(天)22 图表59:结构件企业EBITDA(亿元)22 图表60:24H1主要结构件企业业绩对比(亿元)22 图表61:24Q2主要结构件企业业绩对比(亿元)23 一、1H24锂电板块业绩总结:板块触底回升,揭开复苏帷幕 库存&产能利用率周期:2024年触底回升,揭开新一轮帷幕 电池投资时钟理论:电池作为周期成长赛道,需求增速、产能和库存周期是产业链基本面的核心影响因素。2023年以来行业库存周期及产能利用率周期分别触底、回升。根据电池投资时钟,在板块触底阶段迎接的是龙头行情,2024年上半年,电池、结构件、负极等环节龙头业绩出色,龙头逻辑兑现中。此外,部分产能利用率较高环节的龙二边际向好,如隔膜等环节。 库存周期分析:我们将锂电库存周期分为“主动补库-被动补库-主动去库-被动去库”四个阶段,通过板块公司产成品存货、锂电企业营业收入累计同比的阶段性极值点来划分,板块股价在“主动补库”及“被动去库”阶段均收获不同程度上涨。2014-2024年锂电板块一共经历四轮库存周期,1Q21-1Q22,行业需求及企业库存增速双双抵达阶段性极值,划分为“主动补库”,经历短暂“被动补库”后供需开始反转2022年下半年开始进入过剩阶段;1Q22-1Q24,行业经历为期两年的“主动去库”,1Q24需求及库存增速阶段性触底(4Q23/1Q24/2Q24行业需求同比增速分别为8%/-18%/-13%,库存同比增速分别-33%/-26%/-11%),或揭开新一轮景气复苏帷幕进入“被动去库”阶段。 产能利用率周期分析:稼动率触底回升,部分龙二修复弹性超龙头。2024年上半年,电池/隔膜/三元正极/铁锂正极/负极/电解液从2月的18%/46%/40%/28%/53%/17%回升至6月的29%/57%/45%/47%/77%/27%,负极、隔膜稼动率较高,铁锂正极修复明显。对比板块公司,隔膜环节二线稼动率高出龙头,星源材质稼动率修复至较高水平;铁锂正极环节湖南裕能,以及负极环节贝特瑞、尚太科技均保持较高稼动率;电池、电解液环节龙头宁德时代、天赐材料等回升幅度较大,均超出二线。 图表1:利用锂电板块产成品存货同比划分库存周期(2014-2024年) 第一轮 1Q14-3Q15 第二轮 4Q15-1Q17 第三轮 2Q17-4Q20 第四轮 1Q21-? 1.50 1.00 0.50 1Q14 2Q14 3Q14 4Q14 1Q15 2Q15 3Q15 4Q15 1Q16 2Q16 3Q16 4Q16 1Q17 2Q17 3Q17 4Q17 1Q18 2Q18 3Q18 4Q18 1Q19 2Q19 3Q19 4Q19 1Q20 2Q20 3Q20 4Q20 1Q21 2Q21 3Q21 4Q21 1Q22 2Q22 3Q22 4Q22 1Q23 2Q23 3Q23 4Q23 1Q24 2Q24 0.00 (0.50) 锂电板块营业收入累计同比锂电板块产成品存货同比 来源:Wind,国金证券研究所 注1:季度产成品库存根据相邻中报及年报披露产成品占存货比例及当期存货估算;注2:统计口径为板块公司季度末时点库存值,非累计库存口径 图表2:电池板块稼动率跟踪(2023年-2024年7月)图表3:电池龙头&二线稼动率测算(2022-2024年) 80% 60% 40% 20% 0% 2023A24M124M224M324M424M524M624M7 95% 75% 55% 35% 2022A2023A1- 2月3月4月2024E 电池隔膜 宁德时代恩捷股份天赐材料 三元正极铁锂正极贝特瑞亿纬锂能星源材质负极电解液尚太科技新宙邦湖南裕能 容百科技 来源:隆众资讯、SMM储能等,国金证券研究所 注:产能利用率测算与报告后文子板块开工率统计口径有差异,注意甄别 来源:鑫椤锂电、SMM储能等,国金证券研究所 二、电池子板块比较:结构件、电池、三元前驱体环节表现亮眼 我们针对锂电板块2023的财报进行总结分析