AI智能总结
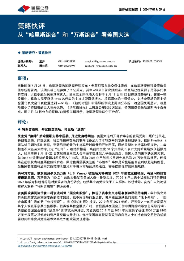
策略快评 从“哈里斯组合”和“万斯组合”看美国大选 策略研究·策略快评 证券分析师: 王开 021-60933132 wangkai8@guosen.com.cn 执证编码:S0980521030001 联系人: 郭兰滨 010-88005497 guolanbin@guosen.com.cn 事项: 当地时间7月28日,哈里斯竞选团队副经理罗布·弗莱厄蒂在社交媒体表示,在哈里斯接棒拜登竞选美国总统的首周,该团队就已经募集了2亿美元,其中66%来自首次捐赠者。哈里斯已经获得了足够多代表的支持,大概率成为民主党候选人。民主党全国代表大会将于8月19日至22日在芝加哥举行,在第一轮 投票中,候选人需要获得1976名代表的支持才能赢得提名。根据媒体的一项调查,支持哈里斯的民主党 全国代表大会代表数量达到2668名。《纽约时报》和锡耶纳学院上周四公布的一项全国民调显示,哈里斯缩小了特朗普的巨大领先优势,《华尔街日报》上周五公布的民调显示,特朗普仅领先哈里斯两个百分点。而7月23日公布的路透/益普索民调显示,哈里斯领先两个百分点1。 评论: 特朗普遇刺,拜登黯然离场,哈里斯“逆袭” 民主党“换帅”后哈里斯支持率逆袭,几近比肩特朗普。美国大选后开幕后事态的发展受到市场广泛关注,特朗普遇袭、拜登退选、哈里斯接棒等系列事件堆叠加大了本轮选举的复杂性和戏剧性。按照Predictit网站对民调的实时跟踪,遇袭后特朗普的支持率经过飙升后开始回落,而哈里斯的支持率快速提升,二者相差不大甚至支持率几近“汇合”。路透社报道,当前民主党50个州的议长表示支持哈里斯担任新候选 人,哈里斯在8月19-22日芝加哥民主党大会中获半数胜出几乎毫无悬念。美国大选向来不缺乏黑天鹅, 如2016年选情特朗普超越希拉里入主白宫,再如2008年虽然希拉里领先奥巴马27万张民选得票,但最终在超级代表制度票数败给后者。因此值得需要关注的“小概率”事件是哈里斯能否在后续超越特朗普,如果尾部效应释放则其政策理念落地对于资本市场的风险敞口,需要提前做好预判和规避。 共和党方面,俄亥俄州参议员万斯(J.D.Vance)被提名为特朗普2024年的竞选搭档后,有望问鼎白宫接任副总统。万斯作为“80后”的政治新星在美国大选中备受关注,其2016年大选中猛烈批判特朗普到2022年成为特朗普的绝对拥簇者的身份转变,包括其专著凭借关于工人群体、铁锈地带、贫苦白人的论调被称为解释“特朗普现象”的必读书。 在美国政客间流传着一种说法叫做“国会山股神”,体现了资本主义市场套利和寻租的暗网。华尔街之外的美国政客无需掌握复杂的技术路线,也不用谙熟行业运作,哪只股票涨跌他们总能“未卜先知”。“国会山股神”靠的是“公权变现”。据《纽约时报》报道,2019年至2021年间,近五分之一的国会议员在其个人或直系亲属出售股票、债券或其他金融资产时,会根据其在国会工作中得到的内幕信息采取行动2。典型的美国国会著名“操盘手”即前议长佩洛西,其丈夫在2019年至2021年间交易了价值2500万至8100万美元股票及其他金融资产并获取大量收益。分析美国政客特别有望问鼎白宫人士的持仓和交易行为或能辅助判断隐含其竞选话术体系之外的政策兑现脉络。 1https://finance.eastmoney.com/news/1351,202407293141912668.html 2https://baijiahao.baidu.com/s?id=1748283291396030873&wfr=spider&for=pc 图1:2024年美国大选拜登出局,“换帅”后哈里斯支持率几乎比肩特朗普 资料来源:彭博,国信证券经济研究所整理 从“乡下人悲歌”到科班出身的“风投高手”:从“万斯组合”看资产配置 1978年《政府伦理法案》要求高级联邦官员在美国政府道德办公室(OGE)提供的表格中公开披露其个人财务情况。法案规定联邦政府高级官员需要定期申报名下投资和买卖交易细节,这些公开文件通过提供有关官员资产的透明度来帮助防止财务利益冲突。有关这些财务状况的信息通过年度披露进行报告,这些披露由独立的政府伦理办公室审查和认证,国会议员同样也要披露金融资产的持仓情况。通过官网披露的财务报告3,哈里斯和万斯的资产和收入情况也暴露无遗,透过二者持仓情况来看“万斯组合”和“哈里斯组合”特征,进而辨别二人资产配置的风格以及两队阵营后续政策主张有可能影响到哪些资产。 投资界“科班出身”的万斯善用多元资产配置,风格更偏好成长板块。万斯毕业后得到“硅谷风投教父”彼得·蒂尔(PeterThiel)赏识并进入风投公司MithrilCapitalManagement工作。之后万斯一直从事科技行业风险投资的工作,2019年更是成立了自己的风投公司NaryaCapital,成为享誉业内的风投人士。根据QuiverQuantitative披露的最新数据,万斯所申报的净资产超过1400万美元(2022年口径),金融资产分布上:37%的基金+26的公司股权+23%的银行存款+10%的房产+4%的股票。具体到投资品种,万斯配置的ETF中基本涉猎了股票,债券,商品和另类资产。股票包含大盘为代表的500ETF,成长属性Nasdaq100ETF以及经典的道琼斯工业ETF,商品和另类资产中包括黄金ETF和原油ETF,债券以20年久期以上的美债ETF为标志,同时覆盖比特币ETF。通过上述跨资产类别和风格的方式实现风险对冲和收益增厚。 3https://www.whitehouse.gov/briefing-room/statements-releases/2024/05/15/the-president-and-vice-president-r elease-their-financial-disclosure-reports-disclosing-their-personal-financial-interests-4/ 图2:万斯所公开金融资产中大部分资产类别都集中在共同基金端 资料来源:QuiverQuantitative,国信证券经济研究所整理 图3:“万斯组合”主要资产类别分布 资料来源:QuiverQuantitative,国信证券经济研究所整理 “坚持真理”与“被动投资”:在两轮美国大选中透过“哈里斯组合”看资产配置 相比于竞选角色中处于“副手”的万斯,本文更加关注和特朗普正面对决的哈里斯,其资产配置情况或许能印证其对货币政策和金融投资的理念和看法。 哈里斯本人作为申报人所提供的资产清单简洁单一,投资属性的金融资产主要由其家庭成员持有。2014年哈里斯与时任娱乐律师道格·埃姆霍夫(DougEmhoff)结婚后,其先生作为申报人的配偶(Spouse),其资产和持仓变动也暴露在大众视角中。哈里斯在2020年竞选总统时公布了15年的个人纳税申报表,是当时竞选者中披露最长年限的,这点与一贯希冀税收记录保密的特朗普形成鲜明对比。根据加州雇员必须填写的经济利益声明,埃姆霍夫于2014年持有家得宝、圣犹达医疗、康卡斯特和美国运通等公司的至少 30只股票。2015年哈里斯宣布将竞选美国参议员后,埃姆霍夫旋即出售了众多股票,其中包括西维斯和甲骨文4。哈里斯的收入和资产主要体现在养老金计划上,如其退休金存放在DC型的加州储蓄增加计划457 (b),主要基金产品通过旧金山递延薪酬计划(SanFranciscoDeferredCompensationPlan)即SFDCP系列产品中,如2030年、2045年的目标日期基金,还有被动投向必选价值、大盘成长、标普大盘主流养老产品,投资金额少则1000美元-5万美元,多则25-50万美元,此外还具有KDH/DCE家庭信托等。 4https://abcnews.go.com/US/kamala-harris-wealth-husbands-investments-records-show/story?id=112176254 图4:哈里斯作为申报人的主要资产项,集中在区域雇员养老金上 资料来源:彭博,白宫官网,国信证券经济研究所整理 非收入和投资收入方面主要来自版权收入和娱乐业赠票。哈里斯和万斯二人收入来源的相似之处是都有一笔可观的版税收入,哈里斯2018年在出版自传回忆录《我们所坚持的真理》时收到30多万美元的预付款, 2019年创作的儿童图画书《超级英雄无处不在》也产生了8000多美元版税收入;而万斯2022年的财务 状况显示《乡下人的悲歌》当年即创造了12万美元的版税收入。从2023年度财务报告最后一项中可以发 现,哈里斯有两项礼物和旅行资助的声明,一项是碧昂丝·诺尔斯-卡特提供的加州价值1656美元的演唱会门票,还有一项是ESPN提供的亚特兰大价值1890美元的FAMU对阵霍华德的橄榄球比赛门票。 图:哈里斯《我们所坚持的真理》思维导图图:万斯《乡下人的悲歌》思维导图 资料来源:KamalaHarris(2019),TheTruthsWeHold:AnAmericanJourney,PhilomelBooks;国信证券经济研究所整理 资料来源:詹姆斯·戴维·万斯(2017),《乡下人的悲歌》,江苏凤凰文艺出版社;国信证券经济研究所整理 与万斯风格迥然不同,哈里斯奉行“低成本、被动管理”的投资模式。哈里斯夫妇投资大量的指数基金和养老基金,使得其在市场行为上的寻租空间达到最小化5。哈里斯列出了她在加州工作期间投资的八只不同的基金,这是两项单独的457(b)延期薪酬计划的一部分,此外还参与了某些固定收益养老金计划。道格·埃姆霍夫列出了30多个基金投资,这些投资大多是被动管理的,过多数量的投资在费用因素外也分散了投资回报,多元化投资的程度超过了必要水平。此外,哈里斯的固收类投资中并未充分做到初期锁定利率,如其列出哈里斯夫妇2020年从富国银行申贷为期7年左右利率可调整型贷款(7Y-ARM),个人抵押贷款的利率为2.625%,购入了100-500万美元之间的个人住宅。随着MBS利率的在过去四年时间里大幅上行,贷款成本也在逐步提升,这或许意味着哈里斯对货币政策和利率走势并不算敏感。 5ttps://www.cnbc.com/2024/07/26/what-kamala-harris-financial-disclosure-reveals-about-her-investments.html 图:近4年时间里美国MBS利率趋势性走高图:哈里斯2024年5月最新签署的财务数据披露表格 资料来源:彭博,国信证券经济研究所整理资料来源:白宫官网,国信证券经济研究所整理 考虑到单一年度数据可能不具备代表性,如果按照大选中作为副总统的现实情景,此处也可将哈里斯在2020年大选前的资产配置情况与此时的万斯进行“跨越时空”对比。借助OpenSecrets统计的数据,本文将哈里斯在上轮大选前公布的2018年度的基金明细进行持仓分类,可以发现ETF基金(含股票和债券)占了近3成,养老基金占了近1/4,现金类资产占据10%左右,说明在上轮问鼎白宫担任副总统之前,哈里斯夫妇的投资习惯也是以被动型为主。 图5:哈里斯所公开金融资产中各类型分布 资料来源:OpenSecrets,国信证券经济研究所整理;注:统计范围为不含房地产的金融资产,时间追溯至2018年。 因此要分析哈里斯的金融资产还要从其家属的申报情况入手分析,整体看哈里斯夫妇持仓集中在股债基金中。在存款方面,哈里斯分别有两笔名下单独存款,规模分别在5-10万和50-100万美元;而“第二先生” 埃姆霍夫名下有一笔25-50万美元的存款,二人共同账户下有一笔金额在5-10万美元的存款。除了在乔治城大学教职的工资和个人养老金账户外,埃姆霍夫的资产主要存放在股票ETF和债券ETF中,股票型ETF在价值和成长领域均有布局,大市值相关股票和中小市值型股票ETF都有覆盖,整体较为匀称,同时布局新兴市场股票机遇;而固定收益方面除了20年期以上和