登录
注册
个人信息
我的订单
我的报告豆
我的优惠券
我的笔记
我的阅读
我的收藏
我的下载
我的上传
我的订阅
在线客服
退出登录
回到首页
AI
搜索
发现报告
发现数据
发现专题
专题报告
专题百科
研选报告
定制报告
VIP
权益
发现大使
发现一下
行业研究
公司研究
宏观策略
财报
招股书
会议纪要
seedance2.0
低空经济
DeepSeek
AIGC
大模型
当前位置:首页
/
其他报告
/
报告详情
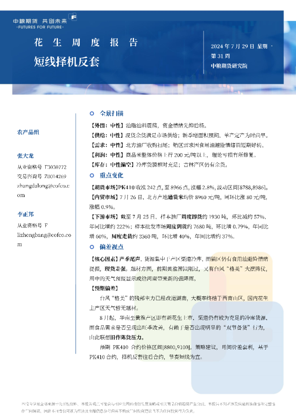
花生周报:震荡区间,短线正套
2024-07-15
中粮期货
严宏志19905053625
你可能感兴趣
花生周报:震荡区间,短线反套
商贸零售
中粮期货
2024-07-08
镍:冶炼累库与矿端预期博弈,镍价低位震荡;不锈钢:短线供需与成本博弈,钢价震荡运行;工业硅:短期基本面存改善预期;多晶硅:情绪明显降温;碳酸锂:储能需求强劲,偏强震荡;棕榈油:产地累库预期,回调压力逐步消化;豆油:中美贸易情绪反复,区间震荡;豆粕:贸易预期变化,或低位反弹;豆一:关注豆类市场情绪,低位震荡;玉米:震荡寻底;白糖:低位整理;棉花:关注新棉上市情况;生猪:近端矛盾初启动,反套持有;花生:关注产区天气
商贸零售
国泰君安证券
2025-09-21
花生周报:涝渍扰动,短线正套
商贸零售
中粮期货
2024-07-22
镍:多空博弈加剧,镍价窄幅震荡 不锈钢:宏观淡化回归基本面,钢价低位震荡运行 工业硅:建议关注上游工厂的复产进度 多晶硅:短期或有回调,建议谨慎持仓 碳酸锂:运动式反内卷降温,关注江西矿证批复进展 棕榈油:宏观情绪消退,短期或有回踩 豆油:缺乏有效驱动,关注中美谈判结果 豆粕:关注美豆天气与贸易,盘面震荡 豆一:基本面稳定,关注技术面波动 玉米:关注现货 白糖:区间整理 棉花:注意外部市场情绪影响 生猪:弱现实强预期,反套确认 花生:关注产区天气
商贸零售
国泰君安证券
2025-08-03
花生周报:短线择机反套
商贸零售
中粮期货
2024-07-29