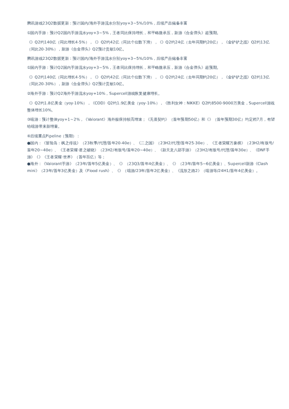
您的浏览器禁用了JavaScript(一种计算机语言,用以实现您与网页的交互),请解除该禁用,或者联系我们。[未知机构]:腾讯游戏业务更新dnf流水预期及下架安卓渠道影响DNF手游首月 - 发现报告

腾讯游戏业务更新dnf流水预期及下架安卓渠道影响DNF手游首月

2024-06-27未知机构Y***
腾讯游戏业务更新dnf流水预期及下架安卓渠道影响DNF手游首月

需要指出的是,安卓端除手机应用市场外还有买量渠道/自有渠道/垂直平台/官网等(详细梳理见周报),腾讯对安卓手机应用市场的核心诉求是50%降至20-30%,这个比例本质上反应的是头部产品能从其他地方获取用户的成本。