
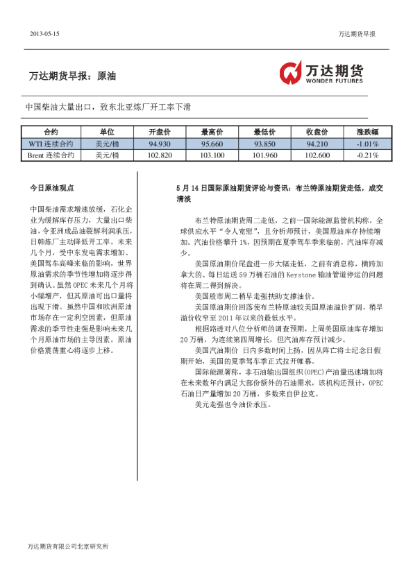
◼市场分析 研究院能源组 近期乌克兰对俄罗斯炼厂的袭击有增无减,根据普氏以及相关机构的统计,截止本周末约90万桶/日的炼厂产能停产,约占俄罗斯总产能的14%。由于炼厂减产,市场预期俄罗斯原油出口增加,成品油出口下降,但截止目前,俄罗斯原油海运出口量维持在350万桶/日,成品油出口方面,预计3月份成品油出口环比下降约30至50万桶/日,其中柴油出口近期已经下降了约20万桶/日,但这一下降基本符合季节性趋势,很难判定是完全由于炼厂遇袭减产所致,石脑油与燃料油出口下降不明显,理论上看,90万桶/日的炼厂产能损失大致对应约30万桶/日柴油产量损失,预计俄罗斯柴油出口仍有下降空间,但ICE柴油裂解价差近期对俄罗斯炼厂遇袭的反应并不明显,西北欧的柴油库存也有所增加,欧洲柴油需求疲软与中东柴油出口的增加抵消了俄罗斯减产的影响。 研究员 潘翔0755-82767160panxiang@htfc.com从业资格号:F3023104投资咨询号:Z0013188 康远宁0755-23991175kangyuanning@htfc.com从业资格号:F3049404投资咨询号:Z0015842 往后看,据悉美国已经警告乌克兰暂停对俄罗斯石油基础设施的袭击,主要是不希望看到油价飙升,因此乌克兰的无人机袭击可能会有所降温,因为一旦对核心的油田生产设施或者港口出口设施造成重大破坏带来油价飙升,并不符合西方利益,因此在美国警告乌克兰后,无人机袭击事件可能降温,另一方面,由于俄罗斯本身原计划进行原油减产,因此上游减产与炼厂减产相抵后,其原油出口增幅不会很大,俄油现阶段本身也面临价格上限执行趋严,油轮运力偏紧以及付款困难等诸多问题,进一步扩大出口的空间有限,另一方面,俄罗斯成品油仍存在下降空间,俄罗斯炼厂原本在4至5月份就面临检修,如今在无人机事件的影响下,预计其炼厂开工负荷将大幅下降,预计其成品油出口或将进一步下降,但俄罗斯为了维持财政收入,是否通过推迟检修的方式来抵消无人机事件的影响,也存在一定的可能性,需要密切关注其成品油出口船期。周末发生的莫斯科恐袭事件增加了俄乌冲突的复杂性,俄罗斯有将事件归咎于乌克兰的倾向,俄乌冲突可能进一步升温,从地缘政治与市场情绪上利多油价。 投资咨询业务资格:证监许可【2011】1289号 ■策略 单边布伦特区间75至90,基本面矛盾并不突出,但乌克兰对俄罗斯石油设施袭击影响较大,地缘政治冲突驱动短期油价偏强,关注影响范围是否持续扩大。 ■风险 下行风险:俄乌局势缓和,巴以达成停火协议,宏观尾部风险 上行风险:产油国突发性断供,欧美对俄罗斯、伊朗制裁升级、红海危机显著升级 目录 原油远期曲线、月差与地区价差:.................................................................................................................................................3CFTC持仓变动:.............................................................................................................................................................................4高频库存:........................................................................................................................................................................................5 图表 图1:NYMEXWTI原油期货远期曲线丨单位:美元/桶.................................................................................................................3图2:ICEBRENT原油期货远期曲线丨单位:美元/桶...................................................................................................................3图3:NYMEXWTI近月跨期价差丨单位:美元/桶.........................................................................................................................3图4:NYMEXWTI远月跨期价差丨单位:美元/桶.........................................................................................................................3图5:WTI-BRENT价差丨单位:美元/桶.........................................................................................................................................3图6:BRENTDUBAIEFS丨单位:美元/桶.......................................................................................................................................3图7:原油基金净多持仓丨单位:份合约......................................................................................................................................4图8:成品油基金净多持仓丨单位:份合约...................................................................................................................................4图9:NYMEXWTI原油持仓结构丨单位:份合约..........................................................................................................................4图10:ICEBRENT原油持仓结构丨单位:份合约..........................................................................................................................4图11:WTI原油基金持仓结构丨单位:份合约.............................................................................................................................4图12:BRENT原油基金持仓结构丨单位:份合约..........................................................................................................................4图13:美国商业原油库存丨单位:千桶........................................................................................................................................5图14:美国成品油库存丨单位:千桶............................................................................................................................................5图15:西北欧成品油库存丨单位:千吨........................................................................................................................................5图16:新加坡成品油库存丨单位:千桶........................................................................................................................................5图17:全球原油浮式库存丨单位:千桶........................................................................................................................................5图18:西北欧原油库存丨单位:千桶............................................................................................................................................5 原油远期曲线、月差与地区价差: 数据来源:Bloomberg华泰期货研究院 数据来源:Bloomberg华泰期货研究院 数据来源:Bloomberg华泰期货研究院 数据来源:Bloomberg华泰期货研究院 数据来源:PVMBloomberg华泰期货研究院 数据来源:Bloomberg华泰期货研究院 CFTC持仓变动: 数据来源:CFTCBloomberg华泰期货研究院 数据来源:CFTCBloomberg华泰期货研究院 数据来源:CFTCBloomberg华泰期货研究院 数据来源:CFTCBloomberg华泰期货研究院 数据来源:CFTCBloomberg华泰期货研究院 数据来源:CFTCBloomberg华泰期货研究院 高频库存: 数据来源:EIABloomberg华泰期货研究院 数据来源:EIABloomberg华泰期货研究院 数据来源:PJKBloomberg华泰期货研究院 数据来源:EIBloomberg华泰期货研究院 数据来源:VortexaBloomberg华泰期货研究院 数据来源:GenscapeBloomberg华泰期货研究院 免责声明 本报告基于本公司认为可靠的、已公开的信息编制,但本公司对该等信息的准确性及完整性不作任何保证。本报告所载的意见、结论及预测仅反映报告发布当日的观点和判断。在不同时期,本公司可能会发出与本报告所