
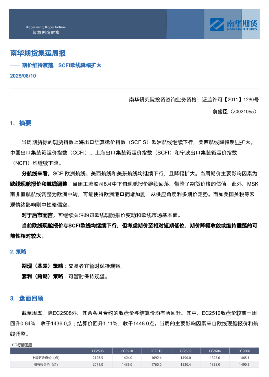
航运研究员:贾瑞林期货从业证号:F3084078投资咨询证号:Z00186562024年2月23日 目录 第一部分周度核心要点分析及策略推荐 内容摘要 ◼运价表现:2/23日SCFI欧线2508美金/TEU,环比-5.3%;2/19日发布的SCFIS欧线报3246.1点,环比-3.5%。 ◼供需分析:中长期看,供应端明年大量集装箱船新船下水供应压力增加,且大部分为大船15000TEU+投放在欧线运力较多,需求端中国12月出口至欧盟的金额同比-1.9%,环比11月改善12.6pct,但美国1月最新CPI数据仍超预期,降息预期有所放缓,中长期关注欧美补库节奏。短期看,2-3月发运淡季现货运价预计继续下跌。 ◼策略推荐: •单边:短期驱动向下不宜追多,前期推荐的高位空单建议继续持有,后续欧线SCFI和SCFIS跌幅预计均将扩大。现货方面,淡季订舱情况一般,多家船司下调3月上旬运价且下调幅度超出预期。地缘政治方面,巴以停火谈判仍在反复,但大部分集装箱船已绕航,冲突继续升级对市场情绪的边际影响减弱。综合来看,目前现货运价处在淡季下跌通道逐渐修复基差,后续重点关注节后下游复工复产的节奏以及现货运价的下跌速率、3月货量的恢复情况以及红海局势的演变。短期驱动向下不宜追多,前期推荐的高位空单建议继续持有。 •套利:4-6反套和10-12反套继续持有。 1.盘面回顾:淡季欧线订舱情况一般,EC盘面回调震荡 马士基WK9和WK10下调运价后订舱情况一般,现货下跌幅度超出市场预期,EC盘面回调后维持震荡走势。 ◼◼2/23日EC2404收盘报2045点,相较上周五(2/8日)收盘价-2.98%。 数据来源:Wind,银河期货 数据来源:Wind,银河期货 2.1现货运价:最新一期SCFI欧线2508美金/TEU,环比下跌5.3% ◼2/23日发布的SCFI欧线2508美金/TEU,环比-5.3%。SCFI反映的是下周(2/26-3/1)的订舱价,春节后集运市场处于货运淡季,集装箱订舱情况一般,目前现货运价已经连续4周下调,预计下周跌幅将出现放大。 2.2现货运价指数:2/19日SCFIS欧线报3246.1点,环比-3.5% ◼2/19日发布的SCFIS欧线报点3246.1,环比-3.5%,滚动甩柜的影响SCFIS指数依旧偏高,最新一期发布的2/19日发布的SCFIS欧线报3246.51点,环比-3.5%,预计wk8大量甩柜现象不再出现,未来1-2周发布的SCFIS指数将完全反应现货的实际下跌幅度。 2.3现货运价:多家船司下调现货运价,淡季现货下跌速率超出预期 目前春节后现货运价处在淡季下跌通道逐渐修复基差,欧洲经济尚无明显起色的背景下,2-3月发运淡季运价预计继续下跌。 ◼周一马士基开盘价最新wk9小柜和大柜开盘价分别跌至2250/3700美元,大柜下调400美金,随后OOCL、EMC、达飞跟随下调运价,大柜下调幅度300-400美金。MSC小柜和大柜运价运价分别下调至2100/3500美金,现货运价下跌速率超出预期。 ◼(下图为船司线上平台报价,部分船司线上和线下实际运价存在差异,线上报价仅供参考) 3.1供给端:集装箱船舶闲置运力水平处于历年同期低位 ◼截至2/21日,全球集装箱船闲置运力67.1万TEU,相较一周前+6%,同比-36.8%,占全球集装箱运力的比重为2.4%。 3.2供给端:欧线集装箱运力部署较春节前继续增加 进入2月,欧线集装箱运力部署较上周增加,截至2月23日,欧线运力部署46.845万TEU。 3.3供给端:2024-2025年集装箱船大船交付预测 4.1需求端:亚洲出发航线集装箱发运情况 4.2需求端:中国至欧盟出口Q1难有明显改善 ◼受到欧美高通胀和俄乌冲突的影响,2022年8月以来外需明显回落,中国新出口订单量大幅减少,新出口订单PMI持续低迷。2023年12月,中国至欧盟出口金额427.6亿美元,同比-1.93%,相较11月-14.51%的增速继续扩大。 数据来源:海关总署,银河期货 4.3需求端:2月欧元区PMI仍处于荣枯线以下,关注补库节奏 欧元区通胀有所回升,降息预期放缓:2024年1月,欧元区CPI年率为2.8%,低于12月的2.9%,欧盟CPI年率为3.1%,低于12月的3.4%。欧元区1月CPI月率-0.4%,预期-0.4%,前值-0.4%。 ➢2024年2月欧元区公布2月制造业PMI公布录得46.1,为2个月以来新低,已经连续20月低于荣枯线,服务业PMI为50,为7个月以来新高,欧洲经济压力依然较大。2024年降息节奏后,欧美补库节奏可能在下半年开启从而带来需求端的好转。 5.1周转端:地中海港口靠泊运力增加 ◼从港口拥堵的情况看,截至2024/2/21日,Clarksons全球集装箱船塞港指数报28.7%,地中海港口靠泊运力增加。 数据来源:Clarksons,银河期货 数据来源:Clarksons,银河期货 5.2周转端:绝大部分集装箱船已绕航,船司多手段进行运力再平衡 根据船视宝数据,截至2024年2/23日,欧地航线的集装箱绕航数量合计274艘,占比超过75%。 ◼近期在红海危机发酵后,考虑大多数集装箱船司均已绕航,红海危机消息面对情绪面的边际扰动减小,后续需要关注淡季船司的停航计划以及船司运力重新部署的手段,目前主流船司已开始通过投入闲置运力、增加运力调配、调节船期、提速等方式进行运力的再平衡,淡季供需缺口逐渐缩窄。 策略推荐——短期驱动向下不宜追多,近期欧线SCFI和SCFIS跌幅预计均将扩大 ◼单边:短期驱动向下不宜追多,前期推荐的高位空单建议继续持有。现货方面,淡季订舱情况一般,多家船司下调3月上旬运价且下调幅度超出预期,后续欧线SCFI和SCFIS跌幅预计均将扩大。地缘政治方面,巴以停火谈判仍在反复,但大部分集装箱船已绕航,冲突继续升级对市场情绪的边际影响减弱。综合来看,目前现货运价处在淡季下跌通道逐渐修复基差,后续重点关注节后下游复工复产的节奏以及现货运价的下跌速率、3月下旬货量的恢复情况以及红海局势的演变。短期驱动向下不宜追多,前期推荐的高位空单建议继续持有。 ◼套利:4-6反套和10-12反套继续持有(但需警惕短期复航风险)。 第二部分周度数据追踪 吞吐量-集装箱 成本-油价 免责声明 ◼作者承诺 本人具有中国期货业协会授予的期货从业资格证书,本人承诺以勤勉的职业态度,独立、客观地出具本报告。本报告清晰准确地反映了本人的研究观点。本人不曾因,不因,也将不会因本报告中的具体推荐意见或观点而直接或间接接收到任何形式的报酬。 ◼免责声明 本报告由银河期货有限公司(以下简称银河期货,投资咨询业务许可证号30220000)向其机构或个人客户(以下简称客户)提供,无意针对或打算违反任何地区、国家、城市或其它法律管辖区域内的法律法规。除非另有说明,所有本报告的版权属于银河期货。未经银河期货事先书面授权许可,任何机构或个人不得更改或以任何方式发送、传播或复印本报告。 本报告所载的全部内容只提供给客户做参考之用,并不构成对客户的投资建议。银河期货认为本报告所载内容及观点客观公正,但不担保其内容的准确性或完整性。客户不应单纯依靠本报告而取代个人的独立判断。本报告所载内容反映的是银河期货在最初发表本报告日期当日的判断,银河期货可发出其它与本报告所载内容不一致或有不同结论的报告,但银河期货没有义务和责任去及时更新本报告涉及的内容并通知客户。银河期货不对因客户使用本报告而导致的损失负任何责任。 银河期货不需要采取任何行动以确保本报告涉及的内容适合于客户。银河期货建议客户独自进行投资判断。本报告并不构成投资、法律、会计或税务建议或担保任何内容适合客户,本报告不构成给予客户个人咨询建议。 银河期货版权所有并保留一切权利。