AI智能总结
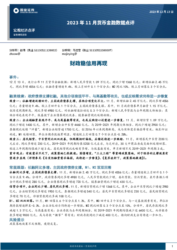
事件: 1月12日,央行公布12月货币金融数据:新增人民币贷款1.17万亿元、同比少增2401亿元;新增社融1.94万亿元、同比多增6196亿元;社融存量增速9.5%、较上月回升0.1个百分点;M2同比9.7%、较上月回落0.3个百分点。 融资线索:财政稳信用再现,企业端融资结构改善,居民端融资尚弱、还待进一步跟踪 线索一:社融增速延续回升、主因债券支撑,与财政后置、基数因素等有关。12月,新增社融1.94万亿元、同比多 增近6200亿元;存量增速较上月回升0.1个百分点至9.5%,主因债券贡献。其中,政府债券同比多增6470亿元、财 政稳信用再现,四季度政府债券占新增社融比重近6成;企业债券同比少减2300亿元左右、与低基数等有关。 线索二:企业端融资同比减少、与高基数有关,结构相对较好、新增中长贷为历史同期次高。12月,新增信贷1.17 万亿元、同比少增近2400亿元,主因企业端拖累、同比少增近3400亿元。拆分来看,企业中长贷同比少增近3500亿元,但单月新增规模较高、8600亿元左右、仅次去年同期1.2万亿元;单位活期存款增速止跌回升,后续还待跟踪。 线索三:居民端融资整体延续偏弱,后续还待进一步跟踪。12月,新增居民中长贷1460亿元左右、为近10年同期新 低,同比少增约400亿元左右,与之对应,30大中商品房成交面积1290万平方米、处近年同期低位。新增居民短贷 760亿元左右、较2021-2022年同期明显改善,或与年底假期出行等有关。 重申观点:广义财政支出提速、增发国债项目落地、地产“三大工程”加速布局背景下,对于经济的支撑效果有望逐步显现(详情参见《地产“三大工程”进展如何?》、《建筑业景气显著扩张》)。 常规跟踪:社融同比多增、主因政府债券支撑,M1同比持平、M2同比延续回落 社融同比多增,主因债券支撑。12月,新增社融1.94万亿元、同比多增6200亿元左右。分项中,政府债券同比多增 6470亿元,企业债券少减2260亿元左右,人民币贷款同比少增近3400亿元,委托贷款、信托贷款和表外票据三项合 计同比少增145亿元,股票融资同比少增935亿元。 信贷分项中,企业同比少增、居民同比多增。12月,新增信贷同比少增近2400亿元,其中,企业中长贷同比少增近3500亿元,企业短贷同比少增近220亿元,票据同比多增近350亿元;居民中长贷同比少增400亿元左右,居民短贷 同比多增超870亿元,新增非银贷款94亿元、去年同期为-11亿元。 M1持平、M2延续回落。12月,M1同比增速持平于1.3%,其中,M0同比增速回落2.1个百分点,单位活期存款增速回升至0.02%、上月为-0.3%。M2同比增速回落0.3个百分点至9.7%,分项中,居民存款同比少增超9000亿元、与高基数有关;企业存款同比多增超2340亿元;财政存款同比少减近1640亿元、指向财政支出有待进一步加力。 风险提示 政策落地效果不及预期,疫情反复。 内容目录 1、财政稳信用,作用初现?3 2、常规跟踪:社融同比多增、主因政府债券支撑,M1走平、M2回落4 风险提示5 图表目录 图表1:12月,社融同比多增主因政府债券支撑3 图表2:政府债券支撑社融增速回升3 图表3:12月,新增企业中长贷为历史同期次高3 图表4:12月,单位活期存款增速回升3 图表5:12月,居民中长贷处于历史同期低位4 图表6:30大中城市商品房成交面积尚处低位4 图表7:12月,社融分项数据情况(亿元)4 图表8:12月,信贷分项数据情况(亿元)5 图表9:12月,M1走平、M2回落5 图表10:12月,存款分项变化5 1、财政稳信用,作用初现? 线索一:社融增速延续回升、主因债券支撑,与财政后置、基数因素等有关。12月,新增社融1.94万亿元、同比多增近6200亿元;存量增速较上月回升0.1个百分点至9.5%, 主因债券贡献。其中,政府债券同比多增6470亿元、财政稳信用再现,四季度政府债券 占新增社融比重近6成;企业债券同比少减2300亿元左右、与低基数等有关。 图表1:12月,社融同比多增主因政府债券支撑图表2:政府债券支撑社融增速回升 8,000 6,000 4,000 2,000 0 -2,000 -4,000 人政股信委外民府票托托币币债融贷贷贷贷券资款款款款 1.2 (亿元) 社融分项 (万亿元) 1.0 0.8 0.6 0.4 0.2 0.0 -0.2 -0.4 表企 外业 票债 据券 22% 社融及其分项存量增速 19% 16% 13% 10% 2020-10 2020-12 2021-02 2021-04 2021-06 2021-08 2021-10 2021-12 2022-02 2022-04 2022-06 2022-08 2022-10 2022-12 2023-02 2023-04 2023-06 2023-08 2023-10 2023-12 7% 社融人民币贷款政府债券 23% 18% 13% 8% 3% -2% 同比变化12月新增(右轴) 股票融资企业债券(右轴) 来源:Wind、国金证券研究所来源:Wind、国金证券研究所 线索二:企业端融资同比减少、与高基数有关,结构相对较好、新增中长贷为历史同期次高。12月,新增信贷1.17万亿元、同比少增近2400亿元,主因企业端拖累、同比少增 近3400亿元。拆分来看,企业中长贷同比少增近3500亿元,但单月新增规模较高、8600 亿元左右、仅次去年同期1.2万亿元;单位活期存款增速止跌回升,后续还待跟踪。 历年12月新增企业中长贷 (亿元) 图表3:12月,新增企业中长贷为历史同期次高图表4:12月,单位活期存款增速回升 14,000 12,000 10,000 8,000 6,000 4,000 2,000 0 -2,000 35 26 17 8 -1 2013-12 2014-08 2015-04 2015-12 2016-08 2017-04 2017-12 2018-08 2019-04 2019-12 2020-08 2021-04 2021-12 2022-08 2023-04 2023-12 -10 30 (%) (%) 20 10 0 -10 -20 2010 2011 2012 2013 2014 2015 2016 2017 2018 2019 2020 2021 2022 2023 M1:单位活期存款M0(右轴) 来源:Wind、国金证券研究所来源:Wind、国金证券研究所 线索三:居民端融资整体延续偏弱,后续还待进一步跟踪。12月,新增居民中长贷1460 亿元左右、为近10年同期新低,同比少增约400亿元左右,与之对应,30大中商品房成 交面积1290万平方米、处近年同期低位。新增居民短贷760亿元左右、较2021-2022年同期明显改善,或与年底假期出行等有关。 历年12月新增居民中长贷 (亿元) 图表5:12月,居民中长贷处于历史同期低位图表6:30大中城市商品房成交面积尚处低位 5,000 4,000 3,000 2,500 (亿元) 30大中城市商品房成交面积 2,000 1,500 2,000 1,000 0 1,000 500 0 1月2月3月4月5月6月7月8月9月10月11月12月 20192020202120222023 2010 2011 2012 2013 2014 2015 2016 2017 2018 2019 2020 2021 2022 2023 来源:Wind、国金证券研究所来源:Wind、国金证券研究所 2、常规跟踪:社融同比多增、主因政府债券支撑,M1走平、M2回落 社融同比多增,主因债券支撑。12月,新增社融1.94万亿元、同比多增6200亿元左右。 分项中,政府债券同比多增6470亿元,企业债券少减2260亿元左右,人民币贷款同比少 增近3400亿元,委托贷款、信托贷款和表外票据三项合计同比少增145亿元,股票融资 同比少增935亿元。 社会融资人民币 外币 委托 信托未贴现银行承企业 股票 政府 图表7:12月,社融分项数据情况(亿元) 月份 规模 贷款 贷款 贷款 贷款 兑汇票 债券 融资 债券 2022-12 13,204 14,401 -1,665 -101 -764 -554 -4,887 1,443 2,809 2023-01 59,956 49,314 -131 584 -62 2,963 1,638 964 4,140 2023-02 31,610 18,184 310 -77 66 -69 3,662 571 8,138 2023-03 53,867 39,487 427 175 -45 1,792 3,357 614 6,015 2023-04 12,249 4,431 -319 83 119 -1,345 2,940 993 4,548 2023-05 15,550 12,219 -338 35 303 -1,795 -2,154 753 5,571 2023-06 42,262 32,413 -191 -56 -154 -691 2,246 700 5,371 2023-07 5,366 364 -339 8 230 -1,963 1,290 786 4,109 2023-08 31,279 13,412 -201 97 -221 1,129 2,788 1,036 11,759 2023-09 41,326 25,369 -583 208 402 2,397 650 326 9,920 2023-10 18,441 4,837 152 -429 393 -2,536 1,178 321 15,638 2023-11 24,547 11,120 -357 -386 197 203 1,330 359 11,512 2023-12 19,400 11,050 -636 -43 348 -1,869 -2,625 508 9,279 较上月 -5147 11957 -382 111 623 1268 -2138 -710 -1839 较去年同期 6196 -3351 1029 58 1112 -1315 2262 -935 6470 来源:Wind、国金证券研究所 信贷分项中,企业同比少增、居民同比多增。12月,新增信贷同比少增近2400亿元,其中,企业中长贷同比少增近3500亿元,企业短贷同比少增近220亿元,票据同比多增近 350亿元;居民中长贷同比少增400亿元左右,居民短贷同比多增超870亿元,新增非银贷款94亿元、去年同期-11亿元。 新增 短期 票据 中长期企业中长居民中长企业短期居民短期 图表8:12月,信贷分项数据情况(亿元) 月份 信贷 信贷 融资 信贷 期信贷 期信贷 信贷 信贷 非银贷款 2022-12 9,299 -529 1,146 13,975 12,110 1,865 -416 -113 -11 2023-01 49,000 15,441 -4,127 37,231 35,000 2,231 15,100 341 -585 2023-02 18,100 7,003 -989 11,963 11,100 863 5,785 1,218 173 2023-03 38,900 16,909 -4,687 27,048 20,700 6,348 10,815 6,094 -379 2023-04 7,188 -2,354 1,280 5,513 6,669 -1,156 -1,099 -1,255 2,134 2023-05 13,600 2,338 420 9,382 7,698 1,684 350 1,988 604 2023-06 30,500 12,363 -821 20,563 15,933 4,630 7,449 4,914 -1,962 202