
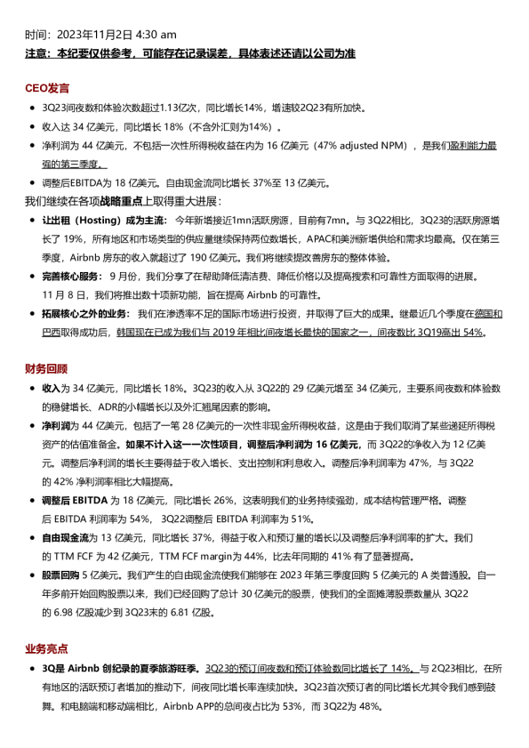
时间:2023年11月2日 5:00 am注意:本纪要仅供参考,可能存在记录误差,具体表述还请以公司为准 一、概述 3Q23继续呈现出极具吸引力的增长和盈利。凭借在商业和金融科技领域跨地域的强劲势头和创纪录的运营收入,MELI的收入增长加速,墨西哥尤其强劲,收入同比增长约60%,巴西也表现出色,增长约40%。这两个国家再次增加了他们对我们总收入的贡献,这种强劲的业务增长,加上成本优化,导致运营支出和SG&A随着业务的不断扩大而减少。营业收入连续第四个季度同比增长一倍以上,利润率再一次扩大。巴西是利润增长的最大贡献者,占其中很大一部分。 商业:在第三季度,在商业业务方面,我们在三个主要地区看到了GMV和商品销售增长的加速,我们每个买家的商品数量都更高。更高的用户参与度来自于持续的体验改进,特别是在物流方面,我们达到了48%的配送渗透率,并提供了更好的交付承诺,提高了转化率,并通过技术进一步发展了品类。我们创下了5000万买家的记录,市场份额也有所增加,尤其是在巴西和墨西哥。 金融科技:在Mercado Pago,所有主要国家的平台外TPV都在加速增长。作为一家综合性金融服务提供商,Mercado Pago的用户数量有所增加,用户参与度也有所提高。数字账户方面,我们特别兴奋的是,在巴西和阿根廷有更多的人使用有偿账户和其他资产管理解决方案,在墨西哥有更好的NPS。在支付方面,第三季度的亮点是在线支付解决方案在整个地区呈现强劲增长。信贷业务的表现继续符合我们的预期,息差水平非常健康。正如我们看到的那样,不良贷款正在改善。在第三季度,我们发行了超过100万张信用卡,TPV首次超过10亿美元,随着我们的承销模式不断改进,我们可以抓住新的机会,例如为最佳消费者群体提供更大的信贷额度和更长的信贷额度。总体而言,在第三季度,我们实现了快速增长,包括规模的增长和利润率的提高,显示了我们的商业模式的实力。我们的技术提供了世界一流的用户体验,使我们在成本结构方面更有效率。这些结果使我们有信心继续投资于未来的增长机会。 二、季度财务亮点 第三季度,Mercado Libre以MELI+的形式重新推出了忠诚度计划,通过MELI+以更简单的结构、更有吸引力的运输福利和优质的视频和音频内容提升我们的忠诚度价值主张的重要一步,我们现在有了一个品牌,可以通过投资来提高MELI生态系统的知名度和参与度。MELI+为用户提供了世界一流的内容包,29雷亚尔以上免费送货,Deezer提供12个月的免费音乐以及其他优惠。我们为MELI+用户提供的内容包包括Disney+和Star+,以及订阅HBO Max、 Paramount+和Lionsgate+的特别折扣。通过Deezer,用户可以访问一个完整的音频内容和音乐库,我们认为用户将能够享受这项服务。每天,用户都可以在我们的应用程序中看到MELI+的主题产品,当他们在我们这里购物时,MELI+的标志清晰地突出显示,价值主张变得清晰起来,从而建立了忠诚度计划的品牌。运输的好处是这个项目的关键。MELI+用户可以免费配送超过29雷亚尔的数百万件商品,而标准的免费配送门槛是79雷亚尔,如果产品在我们的一个履行中心,并选择在用户MELI配送日交付。当消费者在Mercado Libre上寻找产品时,他们会在符合条件的产品上看到MELI+标志,可以过滤MELI+产品的搜索。作为一项新的配送选项,忠诚用户可以选择一周中的某一天接收所有包裹。这个解决方案使我们能够销售和交付低价值的产品,同时保持我们的损益表中的成本纪律。如果用户希望自己的商品快速送达,或者愿意为低于免费送货门槛的商品支付运费,或者为高于免费送货门槛的商品支付运费,那么他们仍然可以选择当天送达和次日送达。为了获得所有这些好处,用户可以通过参与MELI的生态系统来订阅或赚钱。订阅是快速和简单的,用户可以选择信用卡,从Mercado Pago帐户自动收费或每月发票,因此不同类型的用户都可以使用订阅。我们能够为买家提供完整的福利包,只需相当于 2-3 倍的运费。对于在MercadoLibre购物获得积分的用户,获得MELI+会员资格,信用卡提供双倍积分,使用户更快达到忠诚状态。8月,我们发起了一场大型营销活动,以提高该计划的知名度,初步结果使我们相信MELI+补充了我们的价值主张,为更多的MercadoLibre用户带来了广泛的好处。 三、Q&A Q:现在是业务的强劲时期。 我们看到过去几年的许多投资都取得了成果。未来三到五年内,你个人最兴奋的机会是什么? A:我们真的很高兴业务至少在过去 24 个月里一直在发展,确实增长得非常好,赢得了市场份额。我们最近还扩大了规模并提高了利润。 如您所知,我们不提供指导。 但有许多令人兴奋的事情正在发生,特别明显的是人工智能。我们希望AI能够帮助我们为用户提供更好的体验,推出创新想法,并扩大规模和提高效率,无论是在客户服务方面,还是在其他领域,比如欺诈预防,或者帮助我们的开发人员(15,000 名开发人员)进行开发和执行质量控制等。我们期待未来的三年。 Q:对于执行团队或领导团队薪酬的KPI,您认为这些指标将如何从现在开始改变?当您进入下一阶段的增长和投资时,是否有任何新 KPI 值得关注? A:我们试图激励我们自己和关键员工投资于长期结果,而不是季度甚至每年,实际上,我们的长期激励计划是一个为期六年的计划。 显然,我们处于一个非常充满活力的环境和一个非常充满活力的业务中,无论是在规模上,还是在我们所做的事情的范围上。我预计,在接下来的六年里,在金融科技领域,我们将进入保险业务,我们该业务已经获得了规模。同时我们管理的资产在我们所有地区都在强劲增长,而我们的信用卡业务也在增长。 我们的整体信贷业务是非常庞大的。 显然,新业务正在出现,我们预计它们会扩大规模和扩大范围。 这些将对我们的激励和KPI产生影响。无论是我们的广告支持的流媒体,或者是我们的短视频,这两者都确实获得了非常好的进展。我们正在做很多事情。 随着规模的扩大,这些新业务在 KPI和薪酬指标方面变得很重要。 Q:盈利能力和利润率本季度的表现非常强劲,高于上一季度。您表示您可能会回馈一些资金以再投资于增长。是什么带来了改进,您如何看待这种权衡? A:事实上,就盈利能力而言,我们确实度过了一个出色的季度,与上一季度相比,EBITDA 利润率达到18%。大多数业务和国家/地区在本季度的表现都非常好,特别是 3P 市场, 利润率提高的最大贡献者还有收单业务和广告业务。 如果按国家来看,大部分提高来自巴西,同比提高了12 个百分点,墨西哥同比提高了 6 个百分点。 而且我们正在扩大规模。 通过我们的成长,我们获得了显著的规模,并且能够减少部分成本,显然我们通过严格的纪律来管理这些成本。我们一直在投资我们的业务,这是我们的主要目标,我们认为我们所在的行业有很多投资机会。 我们需要确保继续关注企业的长期前景。 因此,我们继续投资物流,将物流渗透率提高了六个百分点。 在这个特定的季度,我们投资品牌以推广新的提高忠诚度计划,我们继续投资于智利和哥伦比亚等较小的国家。 我们拥有一支由 15,000 名开发人员组成的团队,他们将继续开发我们正在投资的产品。 再说一次,我们管理业务并不是为了实现特定的利润目标,而是为了长期目标。 因此,本季度是一个非常好的季度,不仅因为我们提高了利润率,还获得了更多的市场份额,特别是在巴西和墨西哥。 Q:巴西的信贷业务,您提高到推出了提高渗透率的长期计划。我们是否应该期待巴西信贷优惠策略的转变? 到目前为止,您如何看待这些新群体的信用质量? A:正如我们提到的,我们看到巴西的信贷业务有所增加,因此我们有信心增加消费者业务的基础。 到目前为止,我们对所看到的结果感到满意,我们正在继续加快创新的步伐。 我们还加快了在巴西发行信用卡的步伐,而且每次我们创建一些模型时,我们都会有更好的信用评分和更好的解决方案。 Q:关于金融科技业务,在您近 5000 万用户中,现在有多少客户将 Mercado Pago 视为主要账户? 请问您认为您未来能达到多少比例? A:我们过去没有透露过。当我们观察某个国家的所有用户时,特别是在巴西,我们拥有更多的信贷投资组合和更多的升级,我们看到的是我们的用户使用的产品数量不断增加,加上我们的数据管理,在巴西和墨西哥增长了近三位数,在阿根廷增长了三位数以上。 因此,所有指标都在朝着正确的方向发展。 另一种是由信用卡和借记卡生成的TPV。 Q: 您如何看待目前巴西信用卡政策变化的讨论? 这对您来说可能会产生什么影响,不仅是在潜在的损益影响方面,而且是在进一步扩展信用卡业务方面? 我认为这不是巴西第一次讨论这个问题,有很多事情正在讨论。 其中之一是潜在的利率上限。 另一种可能在某种程度上受到限制。 第三个可能是对interchange设置上限。 每一个都会以不同的方式影响我们。 但在我们掌握细节之前,我们无法判断。 Q:你的增长速度与 2019 年的增长速度相似。如何适应像拉丁美洲这样的市场,相对于其他市场与业务驱动因素而言是独一无二的。您如何看待这个业务如何发展得如此之大、如此之快并以这样的速度持续增长?第二个问题,您能多谈谈本季度的广告业务吗,包括这方面的趋势以及您对广告业务的长期看法? A:总的来说,新冠疫情对世界各地的电子商务公司来说非常有利。 同样的事情也发生在拉丁美洲。 在新冠疫情期间,我们基本上翻了一番。 但与世界其他地区发生的情况不同,我们继续以非常健康的速度增长。我们很高兴我们在 2019 年之前所做的事情,因为我们在技术上投入了大量资金。 可以说新冠疫情在正确的时间、正确的地点让我们受益匪浅。我认为,当这种情况发生时,我们比该地区的其他参与者受益更多。同时,当我们规模扩大时,生态系统的力量非常强大,我们不断向生态系统添加特性、功能和产品。 广告就是其中之一。 信用卡融资是另一种,保险是另一种。 我们不断增加特性和功能以及产品和品牌。 我认为我们创造了一些在该地区和世界各地都非常独特的东西。每一部分都增强了另一部分。 正如您提到的,我们的规模很大,我们的规模是几年前的七倍。 更重要的是,我们的增长率仍然非常健康。 我们拥有非常强劲的资产负债表。 我们打算在未来五到十年而不是未来三到四个季度继续创新、继续投资和继续关注。 我们根据广告反馈不断改进我们的产品。 我正在向不同领域的卖家和品牌推广我们的解决方案。 产品广告仍然是增长的主要推动力,特别是自助服务卖家,但我们也看到其他细分市场的吸引力越来越大。 总体而言,我们的广告渗透率为 1.7%。 我认为值得强调阿根廷,阿根廷的广告渗透率较低,通货膨胀使得广告商更难跟进,而且阿根廷的广告需求略有下降。如果把阿根廷排除在外,广告渗透率将大致接近 2%。 Q:巴西 GMV 增长有多少来自于您目前在巴西境内拥有配送中心和更快运输速度? 现在 Meli DeliveryDay交付的 GMV 有多少百分比呢? 您预计这种情况会稳定在哪里? 最后,您能讨论一下您对人工智能的使用以及搜索产品推荐和风险所在吗? A:我认为我们通常不会根据地理细分甚至物流方法披露需求数据。 但我想说,我们正在努力在您在前两个问题中强调的两个细分市场上取得更多进展。 因此,我们正在积极尝试在我们目前市场份额不足的一些地区获得市场份额。这意味着我们确实看到来自距离我们的履行中心更远的地区的需求增加。 尽管如此,巴西的主要首都和城市确实集中了我们需求的很大一部分。 Meli+也发生了同样的事情。 现在还处于早期阶段,所以没有太多数据可以共享。 但我确实想说,随着 Meli+在巴西和墨西哥的推出,它正在慢慢获得吸引力。 因此,我们越来越多地看到消费者积极选择 Meli+作为接收包裹的方式。 最后一个问题。 在人工智能和搜索方面,我们正在努力。我们正在投入大量精力围绕人工智能构建解决方案。我们正在研究 Mercado Libre 的广泛人工智能用途,以提高消费者需求和效