AI智能总结
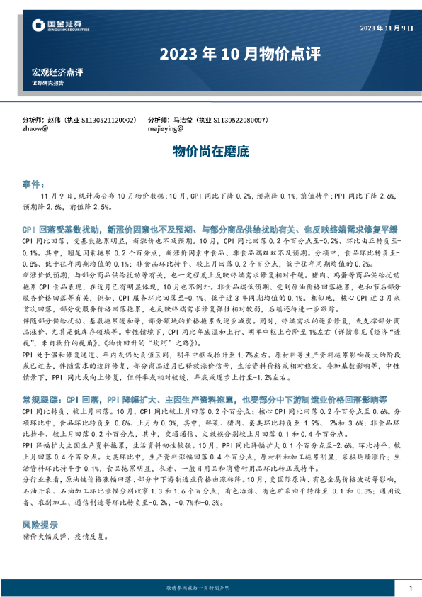
德邦证券 TopsperitySecurtties 业绩磨底期的行业机会 2023年10月行业比较系列 德邦券 2023年9月28日 证券研究报告|策略月报 证券分析师 名:吴开达 证券分析师姓名:肖峰 研究助理姓名:孙希民 资格编号:S0120521010001 邮箱:wukd@tebon.com.cn 资格编号:S0120522080003 邮箱:xiaofeng@tebon.com.cn 邮箱:sunxm3@tebon.com.cn 投资要点 德邦证券 ■重点行业推荐。国防军工:实现建军一百年奋斗目标,十四五军事装备需求旺盛。在十九大报告中,习近平提出了新时代国防和军队建设的新“三步 1.58万亿元,比上年执行数增长7.2%。资源品:煤炭供给收缩预期增强,有色金属需求预期改善。煤炭:随着7月24日政治局会议召开,煤炭行业基 本面和预期发生重大变化,在供给稳健释放后,需求预期的改善将成为助推板块估值修复的重要因素。工业金属:经历上半年经济下行后政策托底意愿增强,7月24日政治局会议提出“不断推动经济运行持续好转”,随着后续一系列配套政策出台,预计经济底部将逐渐夯实,与国内经济相关的 工业金属价格将迎来翻转。贵金属:美国加息尾声渐近,未来降息预期逐渐提升,实际利率下降将凸显黄金配置价值,且随着经济复苏和新能源行业 导体设备公司的营收继续保待较好同比增速。率导体设计:库存下降、营收改善,设计公司走出底部。受下游消费终端需求逐渐回暖,IOT公司率先 复苏。白酒:复苏在途,预计双节表现平稳。8月社零同比增长4.6%(市场预期+3.5%),烟酒类同比增长4.3%,增速放缓预计与中秋错位有关。当下 烟酒店逐步备货,预计中秋国庆动销平稳。我们认为,宏观政策待续落地下,不管是企业消费还是居民消费都有望延续改善,板块估值已较低。 ■Q2业绩仍在磨底,可选消费盈利修复显著。大类层面,23Q2营收累计问比增速继续下行,可选消费营收增速改善明显。收入端,23Q2营收累计同 比增速继续下行。累计维度,23Q2,全A营业收入累计同比增速约2.6%,较23年一季度下滑2.2%:全A非金融增速约2.7%,下滑近0.4%:全A非金 融石油石化增速约3.5%,下滑近0.3%。大类板块上,23Q2上游原材料和金融房建营收增速同比下滑,中游制造、下游可选消费营收绝对增速较高,可选消费营收增速较23Q1边际改善明显。行业层面,23Q2社会服务和汽车行业业绩增速领先。净利润方面,23Q2社会服务、汽车同比增速领先,农林牧渔业绩承压。23Q2,上游原材料净利润均下行,其中基础化工和钢铁降幅超50%:中游制造中,电子业绩承压,电力设备和国防军工增长超10%;下游必选消营中,农林牧渔和医药生物均同比下行,农林牧渔隆幅明显,纺织服装同比高增27.1%;下游可选消费中,社会服务、汽车和美容护理增速均超30%,业绩亮眼;金融房建中,除银行同比增长4.7%,其余均负增长:支持服务中,交通运输、商贸零售和公用事业增速较高,计算 机同比下行8.5%。 请务必阅读正文之后的信息披离及法律声明1 投资要点 德邦证券 ■融资政策与保险投资权益政策影响测算:1)融资政策影响量化测算:申方一级行业中,融资增量/流通市值排名前五行业为计算机、电子、农林牧渔、有色金属、综合。申万二级行业中,融资增量流通市值排名前五行业为能源金属、电子化学品、半导体、游戏、光伏设备。2)保险资金投资权益政策影响量化测算:审万一级行业中,险资增量/流通市值排名前五行业为非银金融、银行、房地产、通信、公用事业。申万二级行业中,险资增量/流通市值排名前五行业为保险、股份制银行、通信服务、风电设备、房地产开发。3)双政策影响叠加量化测算:审方一级行业中, 双政策总体增量/流通市值排名前五行业为非银金融、银行、通信、房地产、计算机。申万二级行业中,双政策总体增量/流通市值排名前五行业 为保险、般份制银行、能源金属、半导体、电子化学品。 市场整体及各行业估值盈利情况分析:全A股市场在2022年的归母净利增速较低,说明整体市场的盈利水平并不高,原因主要在于国内的疫情以及2022年全球经济遭遇多重冲击,如美联储加息、俄乌冲突升级、奥密克或病毒爆发、通胀高企、美元强劲升值扰动汇市等。中证1000和中证500在2022年都有负的归母净利增速,原因在于去年全球经济遭遇多重冲击以及国内的疫情,中证1000和中证500里面的众多小盘股抗风险较弱 从当前分位来看,创业板指的PE处于历史低位,科创板和全A的PE则相对较高。行业比较分析:下游消费行业的归母净利增速受到了2022年臭密克或新冠疫情的影响,由于疫情导致消费者信心下降,消费需求减弱,2023年预计消费者信心会有所恢复,消费需求会有所回升,因此归母净利增速会有所改善。消费基础设范纳入REITS对疫后促消费也有重要意义。金融房行业的归母净利增速受到了2022年美联储加息和房地产调控的影响,由于美联储加息导致全球流动性收繁,金融市场波动加剧,全融机构的风险溢价上升。2022以来的地产销售走弱利空房地产板块, 同时使建材需求走弱,价格下跌,建材板块由此下跌。同时房地产币场景气度持续低送,供需两弱,成交保持低位,各梯队房企销售和回款均受 到较大压力。房地产产业链上企业,原本就面临回款周期长、环账时有发生的情况,在2022以来地产销售走弱情况下这一问题更加显著。2023 年预计美联储加息步伐会放缓,全球流动性会有所改善,金融市场波动会有所减弱。中游制造行业的净利润增逸预期普逼回升或保持稳定,主要受益于国内外需求恢复、科技创新能力提升、政策扶持等因素。但部分行业增速预期有所下修,特别是电子行业,其本轮库存周期触底上行的时间,可能比之前有所延迟。 ■风险提示:政策节泰不及预期,通胀超预期,地缘政治演绎超预期,海外衰退超预期。 请务必阅读正文之后的信息披露及法律声明2 德邦证券 重点行业推荐 请务必阅读正文之后的信息披露及法律声明。 1.1.国防军工:实现建军一百年奋斗目标,十四五军事装备需求旺盛 》在十九大报告中,习近平提出了新时代国防和军队建设的新“三步走”发展战略,将原来的“三步走”发展战略目标实现时周提前了15年,这是适应世界新军事革命发展趋势和国家安全的需求,是提高科技强军建设质量和效益的需要,是实现建军百年套斗目标的延伸。 央本支出1.55万亿元,比上年执行数增长7.2%。国防开支逐新向式器装备建设频斜。根据《新时代的中国国防》白皮书,双国防开支结构看,我国装备资占比持续提升,从2010年33.2%增长至2017年41.1%,表明我国国防开支向式器装备建设的倾斜,影显了国家对列装军事装各以及提升实战化演练水平的重规与决心,我国军事装备需求旺盛: 国防和军队建设新“三步走”战略及关键节点2023年我国防预算1.58万亿 德邦证券 2020年2035年 1.814% 1.612% 基本实现机域化,信息化建设取得重大进展基本实现国防和军1.4 · 10% 战隐能力有大的提升现代息 1.2 18% 0.86% 0.64% 0.4 2% 2027年2050年0.2 0% 建军百年奋斗目标把人民军队全面建成世界一流军队 国防预算(万亿元)同比增途(右轴) 请务必阅读正文之后的信息披露及法律声明资料来源:央广网,新华网,国防部,财致部,主鼎产业研究院,新华社《新时代的中国国防》,德邦研究所4 德邦证券 1.2.资源品:煤炭供给收缩预期增强,有色金属需求预期改善 煤炭:随着7月24日政治局会议召开,煤炭行业基本面和预期发生重大变化,在供给稳健释放后,需求预期的改善将点为助推板块估值修复的重要固素。展望后市,供给收综预期持续增强:1)改策重心转移:8月底安全检查全面升级,9月6日中办、国办发布《关于进一步加强矿山安全生产工作高见》,安监力度空前,供给弹性弱化;2)增速下降:2021下年年以未的增产保供已到尾声,未来供给增建预计呈下降趋势;3)进口波动:海外能源价格反弹,叠加人民币汇率承压,利润压编高进口难持续,当前焦煤进口利润已经为负 工业金属:经历上率年经济下行后政策托底意愿增强,7月24日政洽局会议提出“不断推动经济适行持续好转”,随看后续一系列配套政策出台,预计经济底部将逐渐券实,与国内经济相关的工业金属价格将迎来翻转。 责金属:美国加息昆声渐近,未来降息预期逐渐提升,实际利率下降将吕显黄金配置价值,且随看经济复苏和新能源行业神续增长,白银远期弹性更大: 战略金属&新材料:科技革合渐行远,人工智能和礼器人等相关产业未来将迎高选发展,相美新材料领域需求有望大幅提升,相关战略全属价值电将进一步凸显 8月国有重点煤矿日均产量环比下降0.4PCT钢价格走势 56N 54N8000 52 75000 70000 12 48 65000 46N .8 60009 44N55000 42% 8868=8868=8888=8868=8868:8868=888 重点护产量点比 请务必阅读正文之后的信息披露及法律声明资料来源::Wind.COMEX,德邦研究所5 德邦证券 1.3.半导体:设备招标望改善,设计公司或复苏TppertySearties 半导体上游:设备招标望改善,封测持续复苏。23Q2,大部分前道车导体设备公司的营收继续保持较好同比增速。从合同负债来看,精测电子、至缆科技,北方华创、虚美上海23Q2末的合同负债均环比有所提升。随着半导体周期触底回升,以及国内晶图厂光刻机陆续到位(ASHL近期又获得今年9/1日到年底的高端DUV对华出口的许可),预计明年设务招标需求将逐步释放。封测公司营妆增违在23Q2均得到改善:长电表示,Q2毛利率的改善主要还是来自工厂产能利用率的恢复,以及降本增效的一系列的持施。从Q2情况未看,封测厂均处于环比改善态势,预计随者03传统电子旺季修来,环比将持续增长。 半导体设计:库存下降、营收政善,设计公司走出底部,受下游消费终端需求逐渐回暖,10T公司率先复苏,从库存端的角度来看,部分数字IC公司23Q2库存环比有所下降,库存水平逐渐于正常化。受下游需求覆较与行业下行周期影响,模拟行业23Q2营收同比普遍下滑。预计随着下率年晶固代工成本的下降以及需求的改善,模拟1C毛利率有望触底企稳,随着包括三星在内的龙头存储厂商产量大幅减少,存储行业价格有望速渐金移。我们认为下半年存储&MU行业富求将温和复苏,需求端的改善有望带动各公同业绩持续修复。 02归每净利润(亿元)及网比 3Q224Q221Q232Q23 002371.SZ北方华创 5.48 TE6 6.67 5.92 12.08 131% 168% 59% 187%120% 半导体设备公司季度归母净利润(亿元)半导体对测公司季度归母净利润(亿元) 2Q223Q224Q221Q232Q23 归母净利润(亿元)及同比 688012.5H中国公司 3.51 3.25 3.77 2.75 7.28 35% 124% -20% 135% 108% 600584.SH长电科技 6.82 9.09 7.79 1.10 3.86 688072.SH拒用料科技1.201.291.310.540.71同比-27%15%-8%-87%-43% 1337%66%1145%552%-41% 688120.SH华清料0.941,571.591.941.80002156.SZ通富微电2.011.110.250.05-1.92 -63% %06- -97% -196% 300567.5SZ精电子 0.01 1.14 1.28 0.12 0.00 99% 218% 1199% -58% -72% 002185.SZ华天科技 3.07 1.90 0.50 -1.06 1.69 222%102%217%112%91% 同比-18% 347% 246% 94% 2937% 33% 0.37 0.74 0.57 0.66 0.70 688362.SH甬砂电子 0.44 0.91 -0.68