AI智能总结
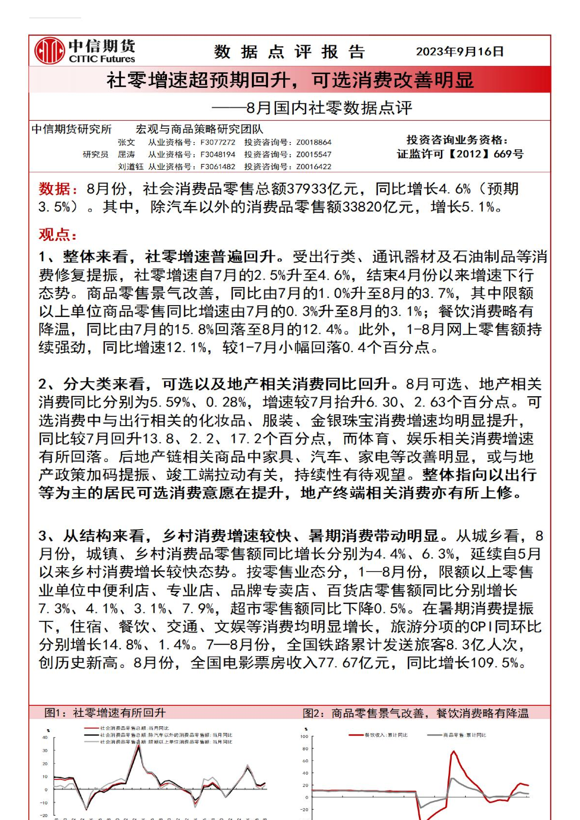
我国整体与线上消费超预期反弹。9月15日国家统计局发布社零数据,8月社会消费品零售总额为37933亿元,同比增长4.6%,高于市场一致预期的3.5%,增速自4月以来首次反弹,从消费类型来看主要受益于商品零售的增速反弹。线上大盘方面,8月实物商品网上社零总额为9965亿元,同比增速亦反弹至7.6%,实物商品线上渗透率继续维持在26.4%的高位,反映我国消费力持续复苏。 线上零售的大盘回升。从线上大盘数据分析,2023年8月,实物网上社零总额为9,965亿元,同比增长7.6%。线上零售的增速回升。 2023年8月实物商品线上渗透率(实物商品网上零售额占社会消费品零售总额的比重)保持高位,达26.4%,吃类、穿类、用类商品分别增长8.4%、10.9%、9.2%。线上零售具有更高效的流通速度、更广泛的市场覆盖、更精准的消费匹配等优势,疫情结束后线上零售回升继续。 可选消费动能回升,地产消费链磨底持续。可选消费方面,化妆品品类在6/7/8月的增速为4.8%/-4.1%/9.7%,服装鞋帽纺织品类的增速为6.9%/2.3%/4.5%,均呈现环比上升的趋势,8月化妆品品类的增速远高于大盘的增速4.6%,服装鞋帽纺织品类的增速与大盘增速基本持平。消费者的购买力回升,对可选消费品的购买意愿上升。地产消费磨底继续。地产链消费持续处于低位。家用电器和音像器材类在6/7/8月的增速为4.5%/-5.5%/-2.9%。负增长主因家电作为地产后周期行业,依旧受制于新房销售、交付的放缓。必选消费表现相对稳健。8月必选消费品中除日用品类社零增速环比由负转正至1.5%外,粮油食品类 、 饮料类 、 烟酒类的社零增速均环比小幅下降至4.5%/0.8%/4.3%,整体弱于大盘增速,我们判断是8月CPI增速由7月的-0.3%环比升至0.1%助长物价所致。 投资建议:社零数据的超预期反弹反映消费需求有所回升,而线上的大盘,电商行业有望受益于宏观消费面的边际回暖,我们认为电商公司阿里巴巴(9988.HK)、京东(9618.HK)、拼多多(PDD.O)的广告营销收入与佣金收入增速提升; 风险提示:系统性风险;宏观经济增速下降风险;地产链消费不及预期风险。 1.大盘数据总览:消费大盘向好 图1社会消费品零售总额增速实现反弹 2.线上零售大盘回升 图2实物商品线上渗透率维持在高位 请务必阅读正文之后的免责条款部分 图3实物商品网上社零增速实现反弹 图4网上商品和服务零售额增速环比放缓 3.可选消费动能回升 4.图5社零总额中化妆品类增速环比大幅上升 图6社零总额中服装鞋帽针织纺织品类增速反弹 中国:零售额:化妆品类:当月同比(%) 50.0 45.0 40.0 35.0 30.0 25.0 20.0 15.0 10.0 5.0 0.0-5.0-10.0-15.0-20.0-25.0 2020-02 2020-04 2020-06 2020-08 2020-10 2020-12 2021-02 2021-04 2021-06 2021-08 2021-10 数据来源:国家统计局,国泰君安证券研究 4.地产消费链磨底继续 5.图7社零总额中日用品类增速环比反弹 图8社零总额中家电与音箱器材品类增速仍为负数 中国:零售额:日用品类:当月同比 (%) 40 35 30 25 20 15 10 5 0 数据来源:国家统计局,国泰君安证券研究 5.投资建议 图9国泰君安海外科技行业重点标的盈利预测