登录
注册
回到首页
AI
搜索
发现报告
发现数据
发现专题
研选报告
定制报告
VIP
权益
发现大使
发现一下
行业研究
公司研究
宏观策略
财报
招股书
会议纪要
中央经济工作会议
低空经济
DeepSeek
AIGC
大模型
当前位置:首页
/
其他报告
/
报告详情
杭州宣传片——RUNAD 0415
2022-12-29
脚本
F***
你可能感兴趣
南华聚酯风险管理日报(0415)
南华期货
2025-04-15
630百特品牌TVC广告片及牧场宣传片创意脚本方案
脚本
2021-07-20
宏观日报0415
华融融达期货
2025-04-15
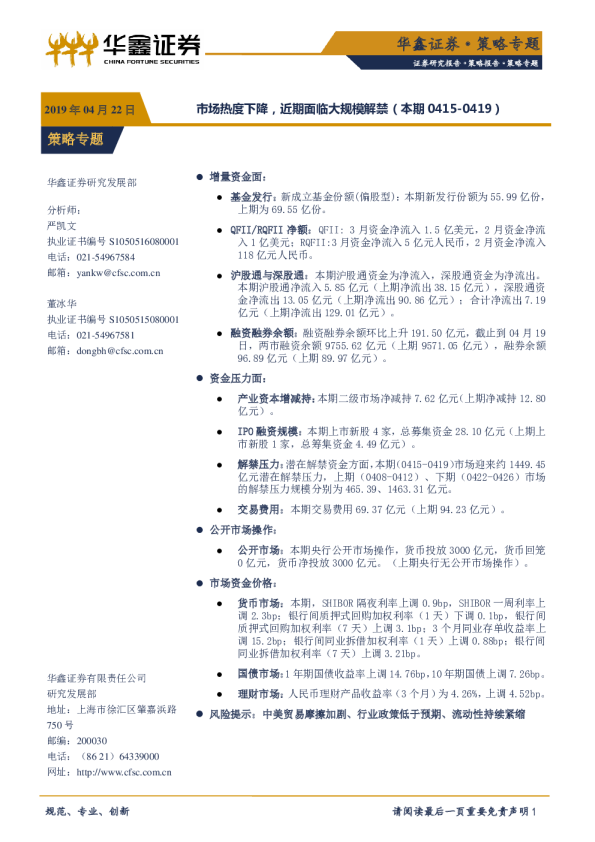
策略专题:市场热度下降,近期面临大规模解禁(本期0415~0419)
华鑫证券
2019-04-22
湖北中信科技集团宣传片集团创意策划案
活动方案
2024-09-24