
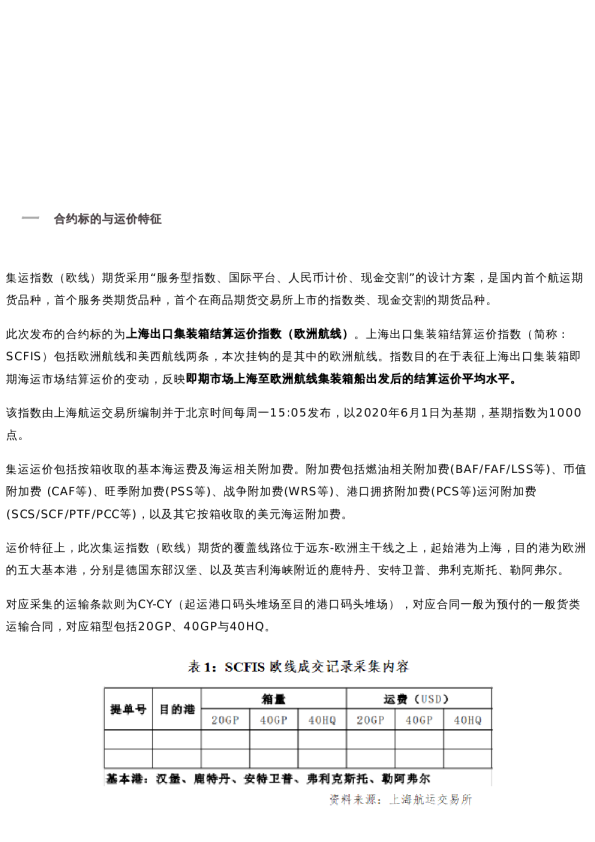
合约标的物:上海出口集装箱结算运价指数(欧洲航线)。该指数(SCFIS欧洲航线)为上海集装箱出口运价指数(SCFI)的衍生。SCFI是即期运价的参考指标,包括欧洲、美西、地中海等15条航线,单位为$/TEU;而SCFIS(欧洲航线)则是以2020年6月为基期,所开发的交易性指数,单位为点。 合约乘数:每点50元;报价单位:指数点;最小价格变动单位:0.1点。从合约挂牌价780点来看,一手集运指数(欧线)期货合约对应39000元人民币;价格每变动0.1点,合约价值变动5元。 合约月份:2、4、6、8、10、12月(偶数月)。基于流动性以及集装箱海运季节性考虑,目前合约均安排在偶数月。其中4月合约通常对应淡季,而8、10以及12月则为出口海运旺季。 交易时间:上午9:00-11:30,下午1:30-3:00和上海国际能源交易中心规定的其他交易时间。目前集运指数(欧线)期货尚未引入夜盘交易。 涨跌停板幅度与最低保证金:合约设置的涨跌停板幅度为10%,最低保证金要求为12%。根据在上期能源风控管理细则中补充道:集运指数(欧线)期货合约上市运行不同阶段的交易保证金收取标准按照下表执行: 最后交易日与交割方式:最后交易日为合约交割月份最后一个开展期货交易的周一(上海国际能源交易中心可以根据国家法定节假日等调整最后交易日);交割日期与最后交易日相同。交割方式为现金交割。 套保案例二 集运产业链中,产业链的上中下游分别面对不同的风险。以上游航运企业为例,其主要面临运价下行的风险,可以在期货市场上开空头仓位。对于中游货运代理企业而言,则由于可能已经购入集运舱位但未销售,或以向下游企业做出承运承诺但还未定入集运舱位,导致中游企业面临双向风险,可以在期货市场建立双向仓位。而下游制造、商贸企业则主要面临运价上行风险,可以在期货市场建立多头仓位。 以下游某制造业企业为例,假设2023年8月,该企业计划2024年4月从上海发运100TEU货物至欧洲鹿特丹港,面临运价上行风险。8月14日,上海出口集装箱结算运价指数为1110.02点,即合约价值约为55500元,保证金规模6660元/手。而现货市场中,SCFI(上海出口集装箱运价指数)中上海-欧洲航线运价为926美元/TEU(截至8月11日),按照美元兑人民币汇率7.2000折算,则对应运价为6667.2元/TEU。综上,期现折算系数约为8.3,一手SCFIS交易合约对应20英尺上海-欧线运价比例为8.3TEU。则根据计算,该企业可以通过在期货市场上购买12手合约,以锁定运价上行风险。 假定2024年4月,现货市场价格为1000美元/TEU,按照美元兑人民币汇率7.2000折算,则对应运价为7200元/TEU,则现货市场上企业共亏损(7200-6667.2)*100,即53280元。而EC2404合约收于1200点,期货市场上的收益为(1200-1110)*50*12,即54000元,企业维持了926美元/TEU的成本。 意义三 集运指数期货(欧线)是我国首个航运期货品种,首个服务类期货品种,首个在商品期货交易所上市的指数类、现金交割的期货品种,其上市有以下三个方面的意义: 集运指数(欧线)期货的上市,可以有效满足集运企业和外贸企业风险管理需求。对于相关企业而言,近年来集装箱运价波动剧烈,为产业链上下游的企业正常经营造成了巨大的冲击,带来了较大的风险敞口。集运指数(欧线)期货上市,为相关企业提供了必要的价格风险管理工具,以更好地帮助集装箱运输产业链企业、外贸企业应对价格波动风险和行业周期风险。 集运指数(欧线)期货的上市是重要的金融创新,为未来指数类期货提供范例。集运指数(欧线)是我国第一个商品类指数期货,为我国未来探索和推广商品指数衍生品提供了范例,尤其是在指数编制、交易规则制定等方面提供了宝贵经验和有益指导。在未来,或许可以从其他领域开展类似创新,以便更好地反映市场整体情况,也为投资者提供更多选择,有利于提高我国期货市场容量和活跃度。 集运指数(欧线)期货的上市,有助于国家建设海洋强国、航运强国。党的二十大报告作出“加快建设海洋强国”的重大部署。集运指数(欧线)期货的上市有助于促进金融和航运两个市场的有效连接,有助于提升航运资源配置能力,助推我国航运业高质量发展,促进现代海运体系建设和健康发展。