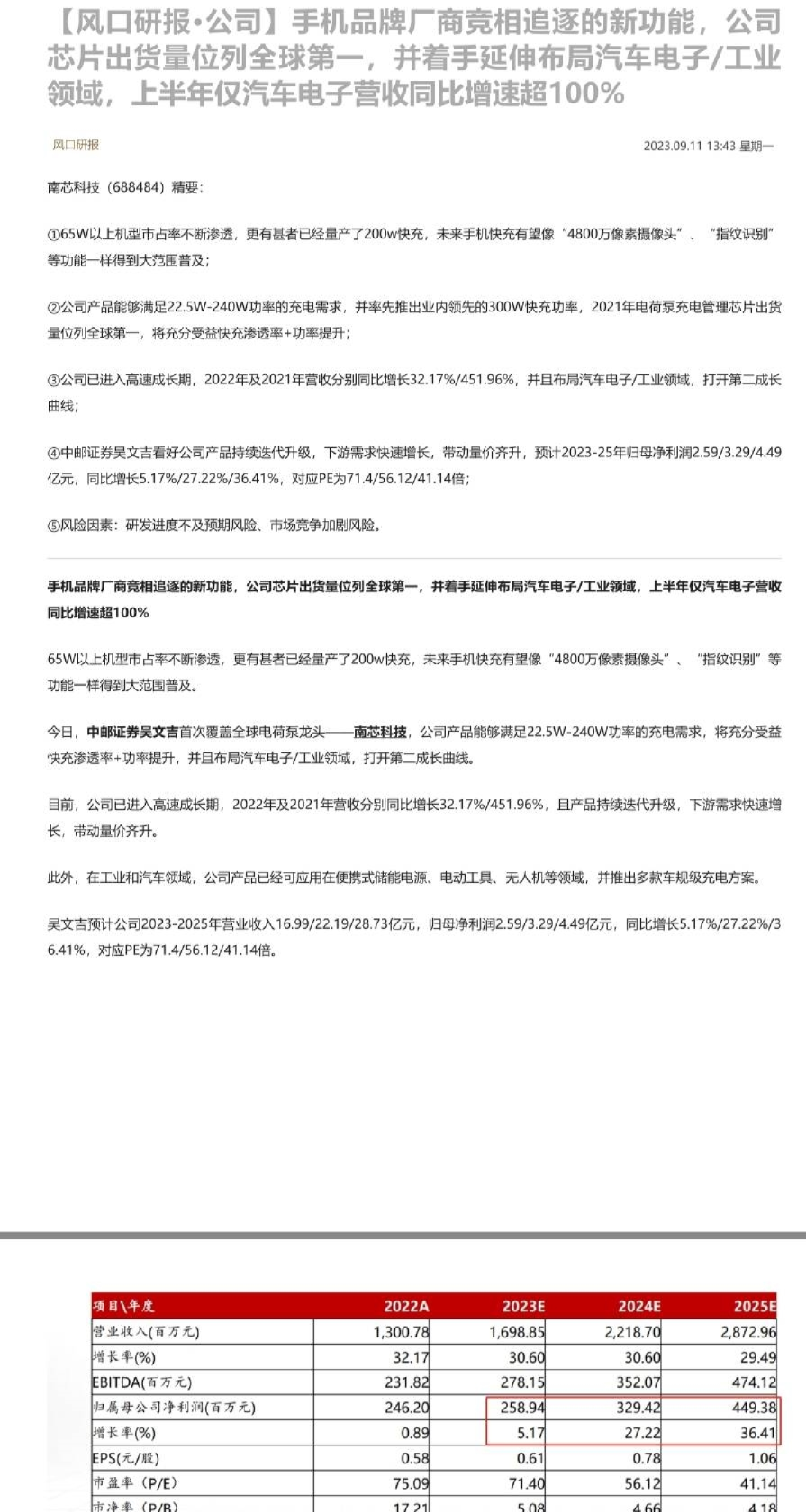
AI智能总结
2023年6月29日 何利超 H70529@capital.com.tw 目标价(元)160 公司基本资讯 产业别 通信 A股价(2023/6/28) 141.98 深证成指(2023/6/28) 10926.32 股价12个月高/低 170/25.31 总发行股数(百万) 802.83 A股数(百万) 750.21 A市值(亿元) 1065.14 主要股东 山东中际投资控股有限公司 (11.32%) 每股净值(元) 15.22 股价/账面净值 9.33 一个月三个月一年股价涨跌(%)48.2141.5343.8 近期评等 2023.05.31 买进 107.3 2023.04.24 买进 77.99 2023.02.28 买进 34.58 产品组合 光通信收发模块94.36& 光组件4.25% 电机绕组装备1.40% 机构投资者占流通A股比例 基金4.6% 一般法人48.2% 股价相对大盘走势 中际旭创(300308.SZ)TradingBuy区间操作 收购君歌电子布局智能驾驶领域,未来有望增厚公司营收能力结论与建议: 公司发布公告,拟通过全资子公司江苏智驰网联控股有限公司以增资及股权转让的方式收购重庆君歌电子科技有限公司62.45%的股权。本次交易完成后,君歌电子将纳入上市公司合并报表范围。 君歌电子精耕车身电子+智能驾驶领域:公司计划出资3亿元,收购君歌电子62.45%的股权。君歌电子的主营业务为超声波雷达、视觉传感器及 车身控制器等产品研发、生产销售,主要产品包括了超声波雷达、摄像头和控制器等。已取得比亚迪、上汽、广汽、长安、长城、东风等知名汽车厂的一级供应商资质并实现量产供货。依托在超声波与视觉领域的客户资源,君歌电子以超声波雷达、视觉传感器为基础,致力于成为智能驾驶领域集销售、研发、生产于一体的综合性企业。2021年和2022年君歌分别实现营业收入2.20亿元、3.89亿元,实现净利润-369.5万元和 699.5万元。2023年1~4月,实现营业收入1.62亿元,实现净利润-147.1 万元。公司未来的业绩考核目标为2023~2027年净利润分别达到2,000万元、3,500万元、5,500万元、8,000万元和11,000万元。 本次收购有助于公司完善汽车领域整体布局,在未来增厚公司营收能力: 中际旭创作为光模块、光通信领域领先公司,目前正在积极推进汽车智慧座舱与智能驾驶领域的光电子产品的应用开发,例如车载光互联、新一代激光雷达等应用。目前已成立激光雷达OEM/ODM团队,凭借在光模块领域积累的技术、工艺、供应链、设备与产能优势,协助激光雷达客户进一步降低BOM成本、提升产品性能与交付能力。借助本次收购交易,君歌电子将完善公司在汽车领域的整体布局,有望借助君歌电子丰富的市场渠道和优质的客户资源加快公司新型汽车光电子产品的客户导入与量产,实现产业协同。 北美大厂持续加单800G产品,AI时代算力卖水人显著受益:近期AIGC 领域受到ChatGPT催化,国内外各大厂商纷纷加速布局该领域。从2012年到2018年,训练AI的算力需求提升了30万倍,而此后大规模模型的出现又加速了训练算力的需求度,其训练算力是原先的10到100倍,未来随着AIGC大规模普及,算力集群的建设将大幅受益。公司电话会议表示,由于人工智能相关领域需求超预期放量,公司预计未来几个季度高速光模块尤其是800G新产品环比将进一步增长,将进一步带动今年营收增长和盈利能力的提升。我们认为AI市场对于全球算力的刚性需求、政策推动下国内算力超预期的建设需求,都将对冲此前市场对于海外宏观经济衰退的预期、以及对海外云厂商资本开支下调的担忧,公司800G光模块或将在全球算力需求的背景下,在未来两到三年内成为营收和利润 贡献主力。 公司高端产品占比显着提升,带动一季度盈利能力大幅增强:2022年全年从销售量来看,中低速产品销量下滑42%至329万只,高速产品提升30%至618万只,高端产品占比显着增加,带动2022年全年毛利率持续上升,达到了29.3%,同比提升3.7个百分点。2023年Q1公司毛利率为29.6%,同比大幅提升3.3个百分点;预计一季度同样受益于高速产品尤其是800G新产品快速放量,产品结构加速改善,因此盈利能力持续提升。公司销售/管理/财务费用率分别为1.2%/4.9%/0.9%,其中管理费用同比大幅下降1.6个百分点,体现出公司降本增效的成果显着。公司研发费用率为8.5%,同比增长1.1个百分点,体现出公司在光模块市场快速转型的机遇期持续加大研发投入,积极探索800G硅光模块和1.6T光模块的新领域,继续保持未来在光模块市场的龙头技术地位。 盈利预测:伴随AI带来的800G革命持续超预期,未来两年行业有望持续的高景气。我们上调公司2023/24年净利润分别为14.60亿元/27.18亿元,yoy+19.32%/+86.13%,折合EPS为1.82/3.39元,目前A股股价对应PE为78/42倍,给予“区间操作”评级。 风险提示:1、800G新技术新应用落地不及预期;2、市场竞争加剧的风险;3、海外云厂商资本支出不及预期。 年度截止12月31日 2020 2021 2022 2023E 2024E 纯利(Netprofit) RMB百万元 865.48 876.98 1223.99 1460.43 2718.29 同比增减 % 68.55% 1.33% 39.57% 19.32% 86.13% 每股盈余(EPS) RMB元 1.23 1.09 1.53 1.82 3.39 同比增减 % 68.49% -10.98% 39.57% 19.32% 86.13% A股市盈率(P/E) X 115 130 93 78 42 股利(DPS) RMB元 0.12 0.22 0.25 0.30 0.30 股息率(Yield) % 0.09% 0.15% 0.18% 0.21% 0.21% 定义 评等 【投资评等说明】 强力买进(StrongBuy)潜在上涨空间≥35% 买进(Buy)15%≤潜在上涨空间<35% 区间操作(TradingBuy)5%≤潜在上涨空间<15% 无法由基本面给予投资评等 中立(Neutral) 预期近期股价将处于盘整建议降低持股 附一:合幷损益表 会计年度(百万元) 2020 2021 2022 2023E 2024E 营业收入 7050 7695 9642 10751 18579 经营成本 5257 5727 6816 7608 12838 营业税金及附加 22 21 63 22 37 销售费用 107 73 91 134 242 管理费用 877 975 1274 1376 2378 财务费用 64 84 -22 65 149 资产减值损失 65 83 -340 -200 -200 投资收益 228 85 103 150 150 营业利润 990 963 1327 1612 3001 营业外收入 0 1 28 2 2 营业外支出 3 4 4 2 2 利润总额 987 960 1352 1612 3001 所得税 111 73 118 137 255 少数股东损益 11 10 10 15 27 归属于母公司股东权益 865 877 1224 1460 2718 附二:合幷资产负债表 会计年度(百万元) 2020 2021 2022 2023E 2024E 货币资金 1679 3515 2831 2580 4459 应收账款 1514 1997 1509 1666 2880 存货 3774 3799 3888 3602 6224 流动资产合计 7982 10022 9587 11289 19508 长期股权投资 433 530 636 550 550 固定资产 2726 3152 3217 2800 2800 在建工程 49 133 236 200 200 非流动资产合计 5634 6543 6970 7100 7200 资产总计 13616 16565 16557 18389 26708 流动负债合计 3772 3166 3264 3763 6503 非流动负债合计 1850 1796 1224 1082 3915 负债合计 5622 4962 4488 4845 10418 少数股东权益 104 114 124 139 166 股东权益合计 7993 11603 12069 13544 16290 负债及股东权益合计 13616 16565 16557 18389 26708 附三:合幷现金流量表 会计年度(百万元) 2020 2021 2022 2023E 2024E 经营活动产生的现金流量净额 22 813 1061 1183 2044 投资活动产生的现金流量净额 -873 -1219 -750 -650 -650 筹资活动产生的现金流量净额 1300 2264 500 500 500 现金及现金等价物净增加额 412 1841 811 1033 1894 1 2023年6月29日 3 此份报告由群益证券(香港)有限公司编写,群益证券(香港)有限公司的投资和由群证益券(香港)有限公司提供的投资服务.不是.个人客户而设。此份报告不能复制或再分发或印刷报告之全部或部份内容以作任何用途。群益证券(香港)有限公司相信用以编写此份报告之资料可靠,但此报告之资料没有被独立核实审计。群益证券(香港)有限公司.不对此报告之准确性及完整性作任何保证,或代表或作出任何书面保证,而且不会对此报告之准确性及完整性负任何责任或义务。群益证券(香港)有限公司,及其分公司及其联营公司或许在阁下收到此份报告前使用或根据此份报告之资料或研究推荐作出任何行动。群益证券(香港)有限公司及其任何之一位董事或其代表或雇员不会对使用此份报告后招致之任何损失负任何责任。此份报告内容之资料和意见可能会或会在没有事前通知前变更。群益证券(香港)有限公司及其任何之一位董事或其代表或雇员或会对此份报告内描述之证¡@持意见或立场,或会买入,沽出或提供销售或出价此份报告内描述之证券。群益证券(香港)有限公司及其分公司及其联营公司可能以其户口,或代他人之户口买卖此份报告内描述之证¡@。此份报告.不是用作推销或促使客人交易此报告内所提及之证券。