发现报告(www.fxbaogao.com)是专业的研报平台,拥有行业内最全的报告库。这里的用户量非常大,很多专业人士都在用。我们覆盖了宏观、行业、公司及财报等所有内容,报告数量惊人。凭借先进的技术和简单的页面设计,我们助您高效筛选信息,不再为找资料发愁。来这里,轻松获取关键数据,让您的投资决策更加靠谱。
新能源汽车产业链行业周报概览
主要观点
- 光储车充一体化:这是一个长期解决全球居民能耗难题的整体概念,它涵盖了从分布式光伏到电动车充电设施的全面布局。随着技术进步和成本降低,屋顶光伏的普及带动了储能需求的增长,从而降低了居民的长期用电成本,并提高了电动车的性价比,促进了户用充电桩的兴起。
产业链动态
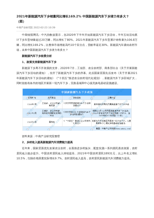
- 新车型供给增加:新能源汽车市场回暖,各品牌推出新车型,比亚迪表现抢眼,4月份销量突破20万辆。
- 全球动力电池装车量增长:2023年第一季度,全球动力电池装车量达到133.0GWh,其中比亚迪份额同比显著提升。
- 政策推动:国常会强调聚焦新能源汽车下乡的瓶颈问题,提出适度超前建设充电基础设施,以促进新能源汽车消费。
- 公司动态:华友钴业、湖南裕能、璞泰来等企业分别在韩国、云南和瑞典展开新能源锂电材料及负极材料项目的建设。
价格跟踪
- 锂电材料价格变动:钴产品、锂产品、镍产品及中游材料的价格有不同程度的波动,尤其是金属锂和磷酸铁锂的价格变动较为明显。
风险提示
- 补贴退坡风险:新能源汽车销售可能面临补贴减少的风险。
- 原材料价格波动:上游原材料价格的不确定性对产业链构成挑战。
投资建议
- 重点关注隔膜行业:恩捷股份、星源材质、沧州明珠等公司,它们具有稳定的竞争格局、面向全球市场和较高的盈利确定性。
- 头部企业:宁德时代、华友钴业、天赐材料、璞泰来、振华新材等,这些公司在各自领域具有明确的竞争优势。
- 受益于海外供应链的公司:新宙邦、当升科技、胜华新材等,它们有望从全球供应链扩张中获益。
总结
本周新能源汽车产业链展现出积极迹象,从新车供给的增加到政策支持的加强,以及动力电池装车量的持续增长,显示出行业正在回暖。同时,全球性的供应链建设进一步强化了产业链的全球布局。面对未来的挑战,投资策略应聚焦于具有稳定盈利能力和全球视野的企业,同时关注政策导向和市场需求的变化。