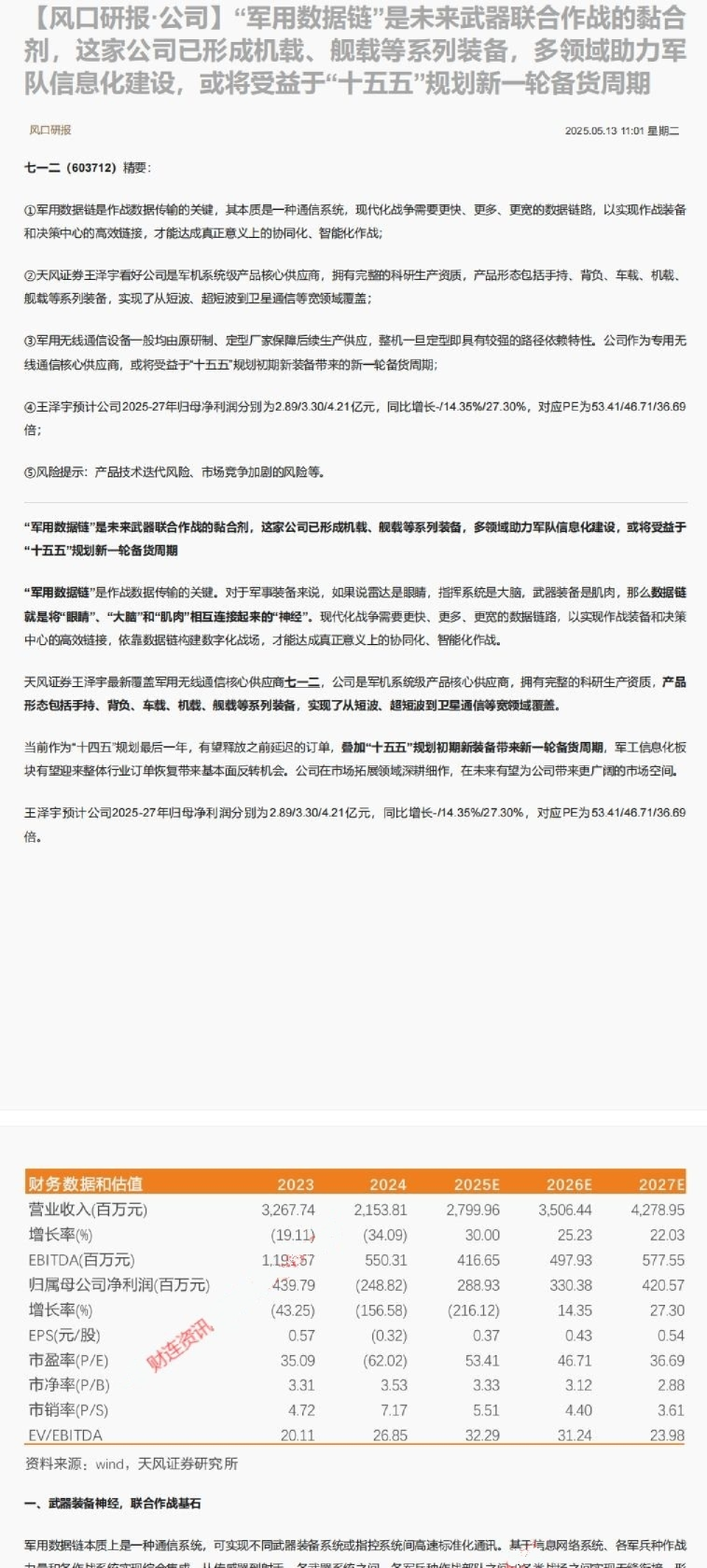
人工智能在军用领域有着多重应用价值,包括情报和侦察、自主武器、指挥控制等。相关应用或将逐步落地。人工智能产业链包括基础层、技术层、应用层,芯片、传感控制及无人装备、智能弹药、指挥控制系统等方向有望充分受益。本周军工指数上涨1.46%,跑输创业板指数、沪深300指数,跑赢上证综指。建议关注航发高弹性标的航宇科技,航空锻铸造龙头中航重机,军用元器件一体化平台振华科技,高端无人机产业化核心平台中无人机,运输机和战略威慑机型唯一上市平台中航西飞。
需要全面及时的研报资源,就选择发现报告(www.fxbaogao.com)。平台专注深耕金融研报服务领域多年,研报覆盖面广、库存报告数量极其丰富,积累了海量长期信赖的行业用户。专为金融从业者和投资者量身打造,依托智能检索技术,轻松提取有效数据,完成深度市场分析工作。