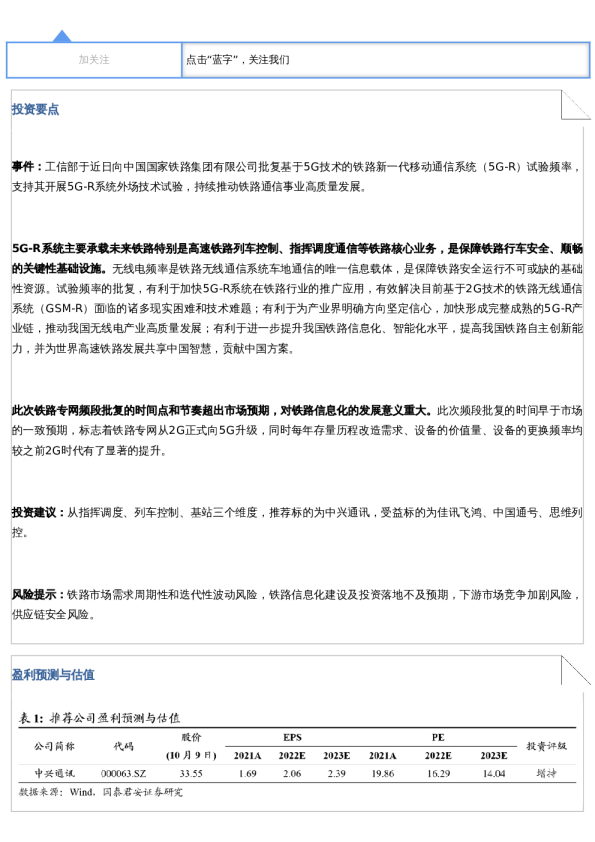
AI智能总结
事项: 近期,十三届全国人大常委会第三十七次会议审议了国务院关于数字经济发展情况的报告。报告中明确,要牢牢抓住数字技术发展主动权,把握新一轮科技革命和产业变革发展先机,大力发展数字经济。 此外 , 工信部近日已给中国上海商飞发放了第一张企业 5G 专网的频率许可 , 5925~6125MHz 和24.75~25.15GHz 为工业无线专用的频段。 国信通信观点:数字经济发展得到国家高度重视,运营商、ICT 设备商、产业互联网供应商等均在积极参与和推动数字经济发展,加快高速泛在、天地一体、云网融合的数字基础设施建设。企业 5G 专网频段发布进一步激发工业互联网市场活力,成为数字经济快速发展的重要催化因素之一。重点关注以下几个层面: 1)5G 专网频段发布,商用通信设备商、工业通信设备商及对应终端侧均有望迎来新一轮部署周期。频段是通信网络运营核心资源,新的频段开放预示着相关频段通信网络部署将迎来新的增量市场。我们认为商用通信网络设备商、工业通信网络设备商以及对应终端侧的 CPE 和模组将受益行业发展。 2)云网融合趋势下,运营商加大数字产业投资建设节奏,网络和服务器设备有望成为投资建设重点,参考运营商 2022 年规划资本开支结构,我们认为网络设备和服务器仍然是“云网融合”、“数字化改造”趋势下投入的重点;同时,数据中心后备电源(UPS)以及东数西算等工程的启动带动的投资增加。 3)天地一体网络中,卫星互联网将成为重要发展环节。天地一体网络是未来 6G 网络主要架构,其中通信卫星互联网是天空层面重要环节。中国卫星通信网络有限公司今年加速推动低轨宽带通信卫星发展,已完成首批卫星规模采购,卫星制造上游元器件环节受益。 投资建议: 近期三大运营商发布加大数字经济相关投资、5G 专网频段发布、中国星网完成第一批低轨通信卫星集采等事件,均在为高速泛在、天地一体、云网融合的综合性数字基础设施建设奠基。 5G 专网方面,我们看好 5G+工业互联网正加速走向产业成熟及规模复制阶段,网络侧重点推荐【中兴通讯】、【三旺通信】、【映翰通】;终端侧重点推荐【移远通信】、【广和通】 政企及运营商方面,我们看好 ICT 行业短期情绪的修复,以及中长期随着投资落地带来的相关企业的业绩弹性,重点推荐国内服务器及网络设备领先企业【紫光股份】(公司亦为移动云业务核心合作伙伴)、以及受益于中高端网络设备国产替代及速率升级的网络设备 ODM 企业。重点关注【星网锐捷】、服务器领先设备厂商【浪潮信息】、第三方数据中心企业【奥飞数据】,以及受益于一体化数据中心建设推进的温控及 UPS 企业【英维克】、【申菱环境】、【佳力图】;【科华数据】、【科士达】。 卫星互联网方面,我们看好中国星网正在推动低轨通信卫星行业由 0 到 1 的产业升级,上游元器件景气度持续提升,重点推荐【国博电子】。 评论: 5G 专网频段发布,商用和工业通信设备商迎来新一轮部署周期 工业互联网的政策关注度高。近期多项“十四五”规划及相关政策文件持续聚焦工业互联网领域的应用发展。例如《“十四五”信息通信行业发展规划》提出打造全面互联的工业互联网;《“十四五”信息化和工业化深度融合发展规划》目标至 2025 年信息化和工业化在更广范围、更深程度、更高水平上实现融合发展,新一代信息技术向制造业各领域加速渗透等。又如工信部 9 月 6 日印发《5G 全连接工厂建设指南》,鼓励和支持 5G+工业互联网发展。 表1:工业互联网政策关注度高 5G 专网频谱发放,5G 应用扬帆起航。5G 专网频段授权给企业后,三种运营模式助力 5G 应用扬帆起航:中小企业可以通过网络切片方式使用公众通信网;运营商向企业出租专用基站和下沉到企业的 UPF,核心网控制面在运营商,但基于 IPv6 的 UPF 分流,可保证企业敏感数据不在公众网落地;大企业可申请专用频率自建 5G 专网,可实现灵活按需分配 TDD 上下行时隙,该专网仍可交由运营商代维。 5G+工业互联网步入快速成长期。从工信部组织的 5G 应用绽放杯大赛来看从 2018 年第一届“绽放杯”大赛中 75%以上的参赛项目都处于“原型设计”的初级阶段到 2021 年第四届的 15%项目已实现“解决方案可复制”,5G 应用已开启成熟应用阶段,具备规模商业价值。其中工业制造领域 5G 应用的占比较高。 图1:5G 应用扬帆起航 图2:第四届“绽放杯”5G 应用可复制性分析(单位:%) 工业互联网成为经济稳增长的重要支撑,商用和工业通信设备商、以及终端模组厂商在网络中均扮演重要角色,有望迎来新一轮部署周期。2021 年我国工业互联网产业增加值规模突破 4 万亿元,达到 4.10 万亿元%,2017 年至 2021 年期间,增加值规模增长了 74.10%,年复合增速达 11.73%。与此同时,工业互联网产业增加值规模占 GDP 的比重逐年增长,2021 年该比重达到 3.58%,预计 2022 年工业互联网产业增加值规模将达到 4.45 万亿元,占 GDP 比重将上升至 3.64%,工业互联网已成为 GDP 稳定增长的重要贡献力量。 传统工业企业通信网络分为工厂内网和工厂外网——商用通信设备主要用于工厂外网(企业层与产业层),工业通信设备则主要用于工厂内网(现场设备层与边缘层),商用通信设备、工业通信设备以及终端模组在工业互联网网络中均扮演重要角色。 图3:工业互联网产业增加值规模和占 GPD 比重(单位:万亿元、%) 图4:工业互联网网络架构 中国星网完成第一轮低轨卫星规模集采,卫星互联网产业发展加速 低轨卫星是下一代空间信息基础设施发展趋势。低轨卫星已成为当前卫星互联网建设最契合的卫星类型。 对比高轨(地球静止轨道,GEO)卫星,在通信应用中,低轨具有距离近、传输时延小、链路损耗低、发射灵活、应用场景丰富、整体制造成本低等优势。 轨道和频段是有限资源,全球已有多个低轨卫星星座计划宣布,低轨圈地竞争激烈。 海外方面,SpaceX 于 2015 年推出 StarLink 计划,根据规划,其三阶段低轨星座合计建设规模将超4.3万个;英国通信公司Oneweb推出Oneweb星座计划,初始星座将由648颗Ku波段卫星组成,第二、三阶段将发射2000颗V波段卫星;亚马逊Kuiper计划5年内进行83次发射,将3226颗卫星送入近地轨道。 国内方面,2021年,中国卫星网络集团(“星网”)成立,将整合统筹国有的低轨卫星互联网建设计划,根据其向ITU提交的卫星星座计划,组网卫星规模接近1.3万颗;民营企业方面,银河航天提出的“银河Galaxy”卫星星座计划到2025年前发射约1000颗卫星;时空道宇主要定位高精度定位导航,预计到2025年底将拥有72颗卫星,2030年底将拥有168颗卫星。 图5:对比高轨卫星,低轨卫星距离近,传输时延小,信号衰减小 中国星网于10月完成首次低轨通信卫星规模集采,行业步入规模发展阶段。2021年,中国卫星网络集团(“星网”)成立,将整合统筹国有的低轨卫星互联网建设计划,根据其向ITU提交的卫星星座计划,组网卫星规模接近1.3万颗。本次招标落地,有望加速推进我国低轨卫星建设进程。本次中标单位均为卫星研制单位,预计后续相关单位将逐步展开卫星制造所需零部件的招标。 表2:星网通信卫星01/02中标结果公告 卫星制造产业链上游先行,T/R组件环节确定性较高。从卫星制造产业本身来看,一方面LEO卫星星座规模庞大,卫星制造总市场空间规模可观;另一方面,低轨卫星寿命周期相对较短,组网完成后,仍存在较为稳定的折旧替换需求。具体来看卫星制造产业,单颗卫星架构可分为卫星平台及卫星载荷,通信载荷主要包括天线及转发器两大系统。通信载荷中价值量较大的是相控阵天线,T/R芯片及组件是相控阵系统核心。T/R组件负责信号的发射和接收并控制信号的幅度和相位,从而完成波束赋形和波束扫描。有源相控阵天线系统约占相控阵雷达成本的70-80%,而T/R组件占天线系统成本的50-60%。 图7:典型有源相控阵T/R组件工作原理示意图 图8:T/R组件是相控阵天线系统核心组件 预计2025年低轨卫星T/R组件市场规模将超60亿元。我国规划卫星发射卫星数量15377枚,预计将在2035年完成;目前我国卫星成本约每公斤20万元,卫星发射成本将逐步降低;随着发射成本的逐渐优化以及星载功能逐步提升,单颗卫星重量将逐步提升,当前阶段假设为350kg,远期参考Starlink2.0卫星;卫星平台预计占卫星总成本的1/3;T/R组件占天线系统成本的50-60%,另据国博电子招股说明书,有源相控阵天线系统约占相控阵雷达成本的70-80%。基于此,假设T/R组件占通信载荷成本的45%,对应2025年国内低轨卫星T/R组件市场规模超60亿元。 表3:我国低轨卫星星座对应T/R组件市场规模测算 “云改数转”战略有望进一步推动网络设备结构升级,提升高带宽产品占比 根据IDC统计,2021年国内交换机、WLAN、路由器市场规模分别为67、53、53亿美元,同比增长+17%、-1.85%、-1.85%,交换机设备保持相对较高增速。从速率结构上看,数据中心及非数据中心交换机规模分别为31、35亿美元,运营商加大“云改数转”战略有望进一步推动网络设备结构升级,提升高带宽产品占比。 图9:国内网络市场规模及增速(亿美元,%) 图10:国内服务器市场规模及增速(亿美元,%) 图11:国内网络市场规模及增速(亿美元,%) 图12:国内服务器市场规模及增速(亿美元,%) 数据中心作为数字经济载体有望潜在受益于建设规划 运营商整体预计2022年新增机柜数约12万架。三大运营商预计2022年新建数据中心约12万架,预计2022年底数据中心总机柜数超过130万架,将进一步提升东数西算节点内数据中心建设比例,提高数据中心上架率并积极推动绿色化转型。 表4:三大运营商交付机柜数及预测(单位:万架) 表5:数据中心投资建设支出占比 投资建议: 近期运营商发布加大数字经济相关投资、5G专网频段发布、中国星网完成第一批低轨通信卫星集采等事件,均在为高速泛在、天地一体、云网融合的综合性数字基础设施建设奠基。 5G专网方面,我们看好5G+工业互联网正加速走向产业成熟及规模复制阶段,网络侧重点推荐【中兴通讯】、【三旺通信】、【映翰通】;终端侧重点推荐【移远通信】、【广和通】 政企及运营商方面,我们看好ICT行业短期情绪的修复,以及中长期随着投资落地带来的相关企业的业绩弹性,重点推荐国内服务器及网络设备领先企业【紫光股份】(公司亦为移动云业务核心合作伙伴)、以及受益于中高端网络设备国产替代及速率升级的网络设备ODM企业。重点关注【星网锐捷】、服务器领先设备厂商【浪潮信息】、第三方数据中心企业【奥飞数据】,以及受益于一体化数据中心建设推进的温控及UPS企业【英维克】、【申菱环境】、【佳力图】;【科华数据】、【科士达】。 卫星互联网方面,我们看好中国星网正在推动行业由0到1部署过程中,上游元器件景气度持续提升,重点推荐【国博电子】。 表6:重点公司盈利预测及估值 风险提示: 1、运营商资本开支不及预期;2、数字经济建设不及预期;3、疫情反复影响交付及建设。 免责声明