AI智能总结
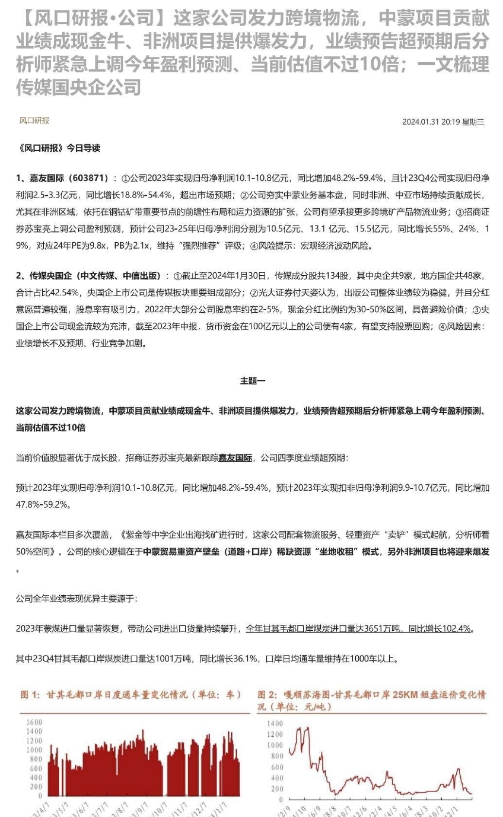
事件:浪潮国际发布2022年半年报,公司实现营业收入25.17亿港元,同比+65.79%;归母净利润0.34亿港元,同比+78.38%,超出市场预期。 公司业务拓展迅速,业绩超出市场预期:公司2022年H1实现营业收入25.17亿港元,同比+65.79%,其中,云服务收入5.81亿港元,同比+81.84%,管理软件收入12.16亿港元,同比+19.04%,公司在国央企客户市场的投入和拓展不断提升;公司今年加强了粮食行业和通信行业的市场开拓,打造的标杆项目提升了产品影响力,2022年H1物联网解决方案7.20亿港元,同比+306.02%。归母净利润0.34亿港元,同比+78.38%,净利润保持高增是由于公司的管理软件业务仍保持良好的增长,2022年H1管理软件业务经营利润为1.47亿港元(同比+33.31%)。 研发投入强度高,产品持续迭代:2022年H1公司研发费用为2.79亿港元,较去年同期增长46.24%,主要因为云服务业务研发投入增加,公司扩充研发人员,研发相应的人力费用增加,维持高速增长。在公司高研发投入的基础上,公司突破柔性云原生微服务中间件、零代码建模等关键核心技术,面向大型企业发布新一代企业级PaaS平台iGIX5.0、新一代大型企业云ERP GS Cloud3.5等新产品,持续优化迭代云端专业人力资源平台HCM Cloud等,助力大型企业打造自主可控的数字化转型平台。产品的快速迭代进一步提高了公司的产品力,能够满足国央企客户数字化、一体化等多元需求,新产品在逐步放量。 签约用户规模不断扩大,看好公司在国央企市场的核心竞争力:2022年H1公司签约国央企客户数量进一步增长,云服务业务在高端客户市场不断拓展,成功签约中国能建、中国电建、中国化学等多家央企,管理软件“智慧国资”已为山东、湖南、陕西等15户省级国资委,63户地市级国资委提供国资监管信息化服务,为数字化智能化监管提供有力支持和保障。在国央企的ERP国产化需求加剧的背景下,公司不断研发新产品匹配客户需求,市场份额不断提升,根据赛迪顾问(CCID)发布的《2021中国SaaS市场调研报告》,浪潮云ERP位居中国SaaS市场领导者阵营。公司具备国企背景且有稳定的交付能力和产品竞争力,我们看好公司在国央企客户中的长期发展。 盈利预测与投资评级:由于公司在大型国央企客户进程推进顺利,我们维持公司2022-2024年营业收入为51.00/64.69/79.48亿港元,当前市值对应2022-2024年PS为0.6/0.4/0.4倍,维持“买入”评级 风险提示:疫情影响项目进度,国企数字化转型进程不及预期。