登录
注册
回到首页
AI
搜索
发现报告
发现数据
发现专题
研选报告
定制报告
VIP
权益
发现大使
发现一下
行业研究
公司研究
宏观策略
财报
招股书
会议纪要
海南封关
低空经济
DeepSeek
AIGC
大模型
当前位置:首页
/
会议纪要
/
报告详情
快手科技2022Q2业绩梳理及电话会议纪要-调研纪要
2022-08-24
未知机构
℡***
你可能感兴趣
金山软件(03888)2023Q2财报梳理及电话会议纪要-调研纪要
未知机构
2023-08-23
快手-W-2022Q1业绩梳理及会议纪要
未知机构
2022-05-25
同程旅行2022Q2业绩会会议纪要-调研纪要
未知机构
2022-08-24
宏微科技1月5日电话会会议纪要-调研纪要
未知机构
2023-01-08
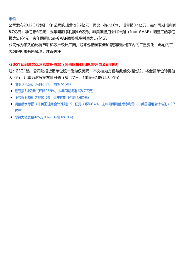
嘉楠科技(CAN)23Q1财报梳理会议纪要-美股-调研纪要
未知机构
2023-05-30