登录
注册
回到首页
AI
搜索
发现报告
发现数据
发现专题
研选报告
定制报告
VIP
权益
发现大使
发现一下
行业研究
公司研究
宏观策略
财报
招股书
会议纪要
中央经济工作会议
低空经济
DeepSeek
AIGC
智能驾驶
大模型
当前位置:首页
/
其他报告
/
报告详情
方正中期期货白糖日报(2022.07.12)
2022-07-12
方正中期期货
更***
你可能感兴趣
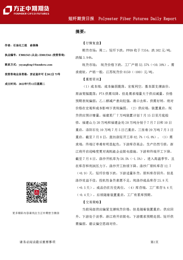
方正中期期货短纤期货日报(2022.07.12)
方正中期期货
2022-07-12
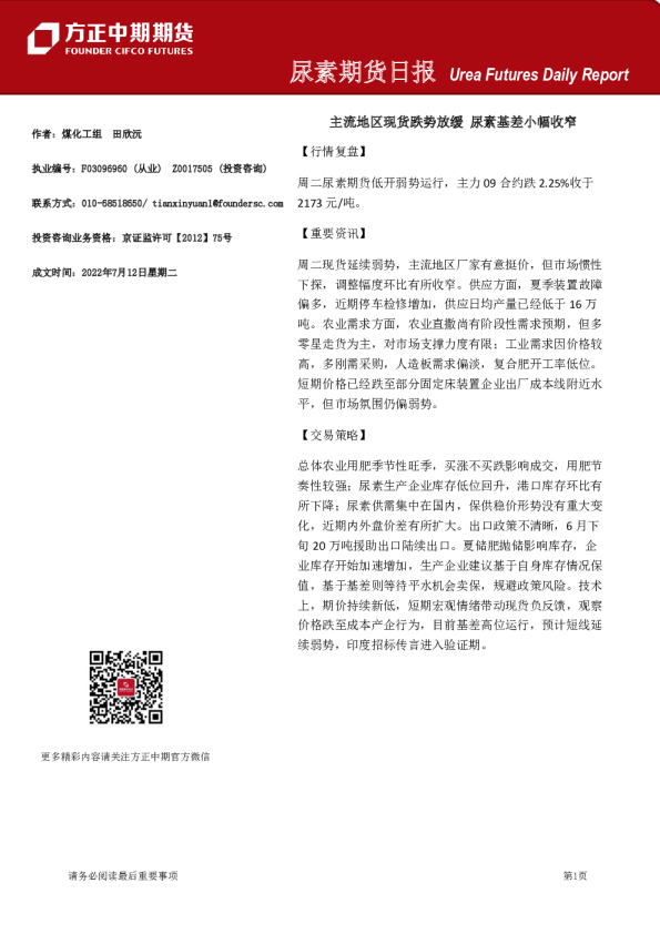
方正中期期货尿素期货日报(2022.07.12)
方正中期期货
2022-07-12
方正中期期货铁合金日报(2022.07.12)
方正中期期货
2022-07-12
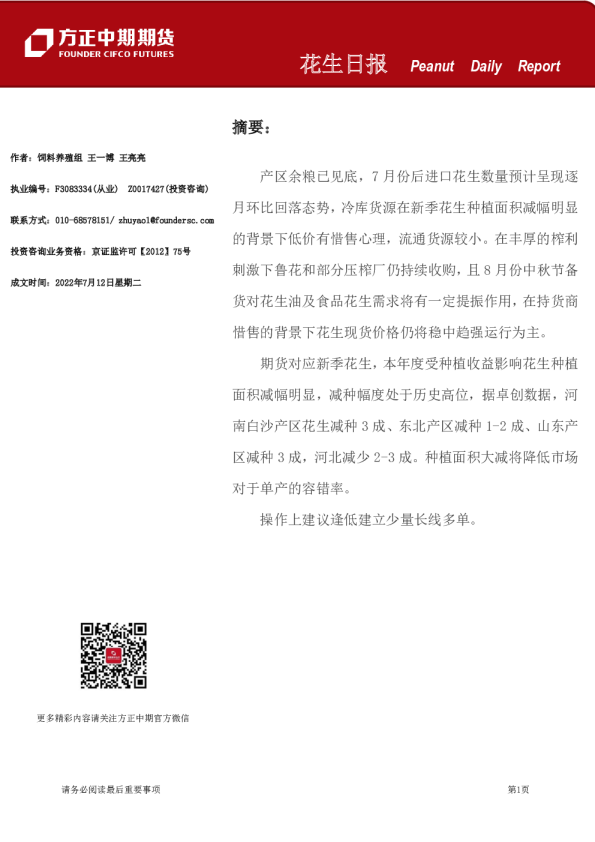
方正中期期货花生日报(2022.07.12)
方正中期期货
2022-07-12
方正中期期货聚烯烃日报(2022.07.12)
方正中期期货
2022-07-12