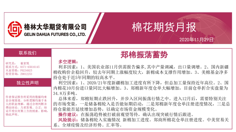
您的浏览器禁用了JavaScript(一种计算机语言,用以实现您与网页的交互),请解除该禁用,或者联系我们。 [格林大华期货]:棉花期货月报:郑棉 高位振荡 - 发现报告

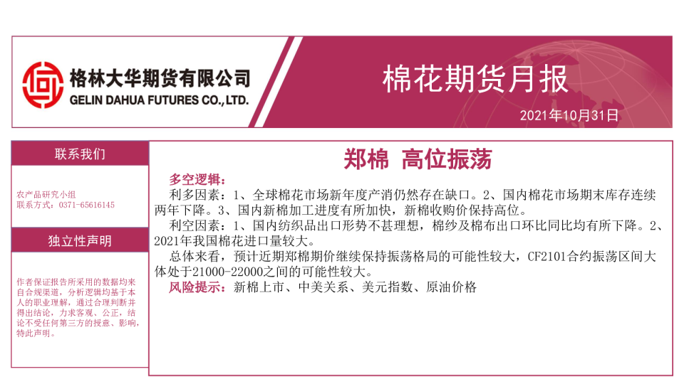
棉花期货月报:郑棉 高位振荡

2021-10-31 格林大华期货 别那么骄傲
报告封面