登录
注册
回到首页
AI
搜索
发现报告
发现数据
发现专题
研选报告
定制报告
VIP
权益
发现大使
发现一下
行业研究
公司研究
宏观策略
财报
招股书
会议纪要
稀土
低空经济
DeepSeek
AIGC
智能驾驶
大模型
当前位置:首页
/
其他报告
/
报告详情
股指期货期权日报:市场后续的上行空间存在量能的支撑,结构分化下中证500机会仍存
2021-06-03
胡岸、陈俊州
广发期货
秋***
你可能感兴趣
原油周报:油价短期存在调整需求,预计后续仍存上行空间
格林大华期货
2023-09-23
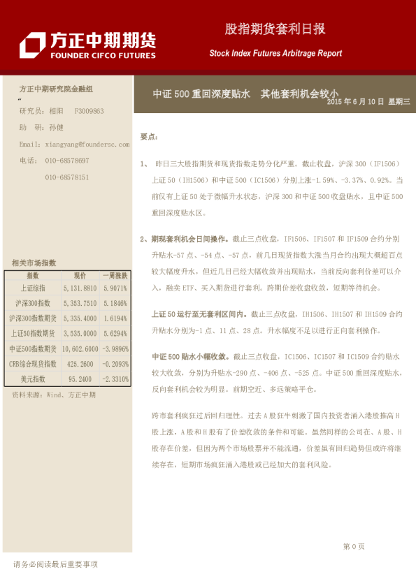
股指期货套利日报:中证500重回深度贴水 其他套利机会较小
方中中期期货
2015-06-10
股指期货周度报告:量能如期放大 上方仍存空间
招商期货
2023-01-08
股指期货期权日报:量能仍受市场刺激事件扰动,全球疫情有望6月末迎来拐点
广发期货
2021-05-19
生猪期货月报:旺季需求下猪价存在支撑,但供给面仍存不确定性
方正中期期货
2021-11-03