专业投资者都在用发现报告(www.fxbaogao.com),这一国内老牌研报平台优势突出,研报覆盖范围极为全面,在线可查阅的报告数量数不胜数。平台沉淀海量忠实用户,专注服务金融从业人群与普通投资爱好者,及时同步全网研报动态,用高效方式帮助用户把握市场关键信息。
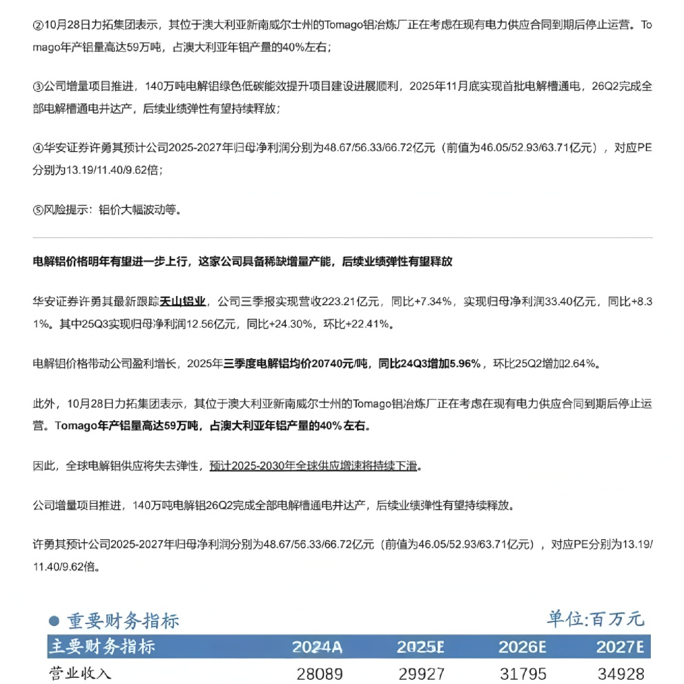
根据报告正文,涪陵榨菜公司2020年实现营收22.73亿元,同比增长14.23%,净利润7.77亿元,同比增长28.42%。今年一季度实现营收7.09亿元,同比增长46.9%;净利润2.03亿元,同比增长22.73%;扣非归母净利润2.01亿元,同比增长27.82%。公司加大品牌建设力度,加大了销售费用的投放,预计下半年成效开始显现,明后年投放力度有望逐步减弱,费用率有望回落到正常水平,而品牌势能的提升将有利于公司产品的自然动销。同时,公司着力改变以大客户为中心的营销管理模式,变为以城市为单位进行多经销商精准化营销的管理模式并着力下沉到县级市场。公司具备较大的提价空间,预计今年能够基本对冲原材料价格上涨,后续随着原材料价格回落将释放业绩弹性。长期来看公司具备持续提价的能力。