您的浏览器禁用了JavaScript(一种计算机语言,用以实现您与网页的交互),请解除该禁用,或者联系我们。 [国信证券]:资金面波澜,债市震荡 - 发现报告

资金面波澜,债市震荡

2020-02-06 董德志,赵婧,魏玉敏 国信证券 李凯VC
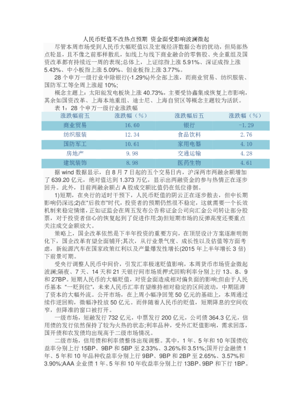
报告封面