登录
注册
回到首页
AI
搜索
发现报告
发现数据
发现专题
研选报告
定制报告
VIP
权益
发现大使
发现一下
行业研究
公司研究
宏观策略
财报
招股书
会议纪要
中央经济工作会议
低空经济
DeepSeek
AIGC
大模型
当前位置:首页
/
公司研究
/
报告详情
泰久信息:商业模式升级获巨大成效,2016业绩有望持续猛增
2016-09-21
王振亚
梧桐公会
键***
你可能感兴趣
公司信息更新报告:业绩高增长,商业模式加速升级
信息技术
开源证券
2022-10-26
鸿鑫互联:中国幕墙五十强企业,商业模式创新带动业绩猛增
梧桐公会
2016-09-26
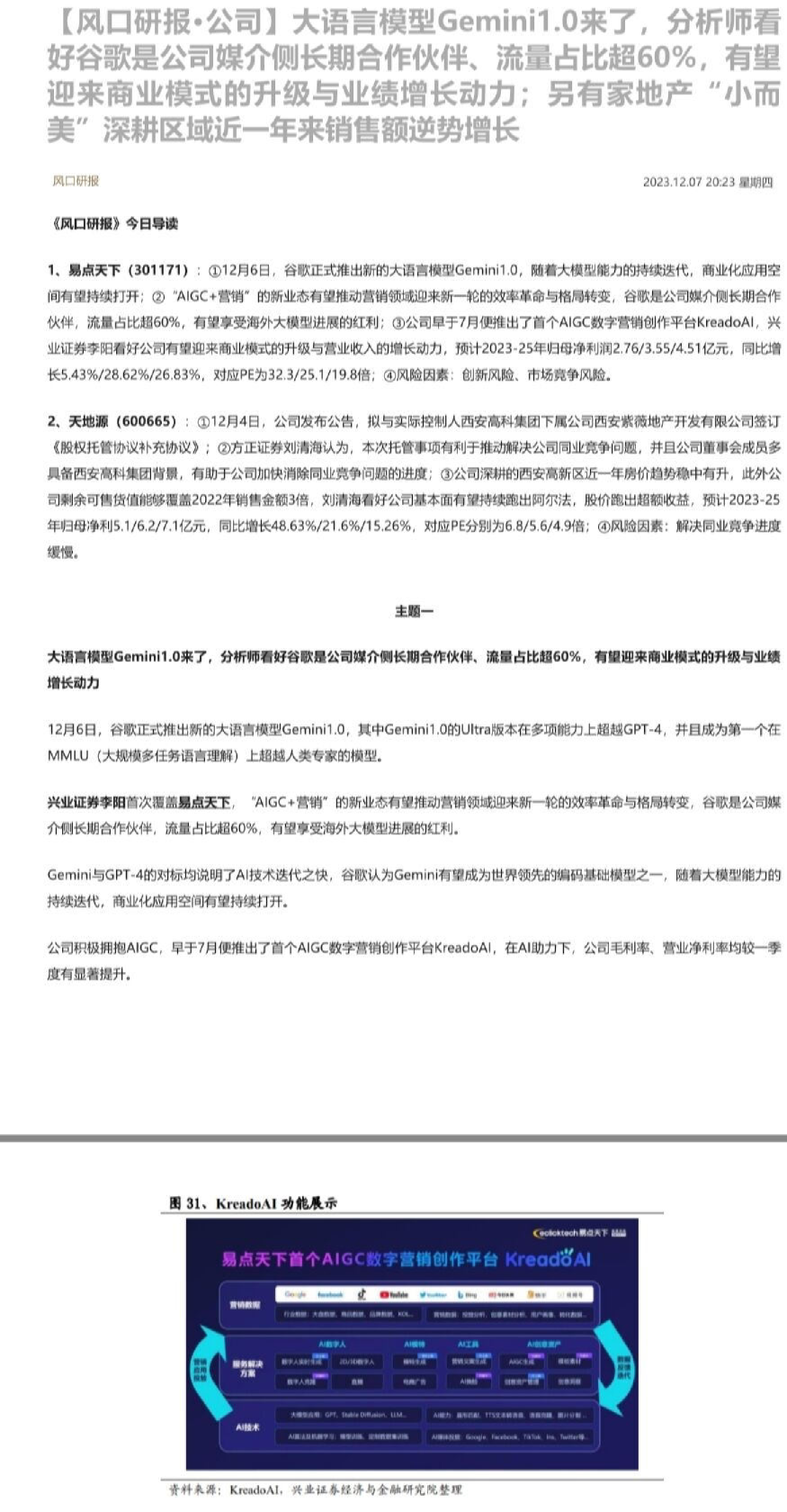
【风口研报·公司】大语音模型Gemini1·0来了,分析师看好谷歌是公司媒介侧长期合作伙伴、流量占比超60%,有望迎来商业模式的升级与业绩增长动力
未知机构
2023-12-07
2017年年报&2018年一季报点评:渠道调整成效渐显,业绩有望获恢复性增长
家用电器
民生证券
2018-04-23
2016年报点评:持续受益互联网战略先发优势,定增获批有望催化行情
金融
太平洋证券
2017-04-12