登录
注册
个人信息
我的订单
我的报告豆
我的优惠券
我的笔记
我的阅读
我的收藏
我的下载
我的上传
我的订阅
在线客服
退出登录
回到首页
AI
搜索
发现报告
发现数据
发现专题
专题报告
专题百科
研选报告
定制报告
VIP
权益
发现大使
发现一下
行业研究
公司研究
宏观策略
财报
招股书
会议纪要
seedance2.0
低空经济
DeepSeek
AIGC
大模型
当前位置:首页
/
会议纪要
/
报告详情
【风口研报·公司】大语音模型Gemini1·0来了,分析师看好谷歌是公司媒介侧长期合作伙伴、流量占比超60%,有望迎来商业模式的升级与业绩增长动力
2023-12-07
-
未知机构
罗鑫涛Robin
你可能感兴趣
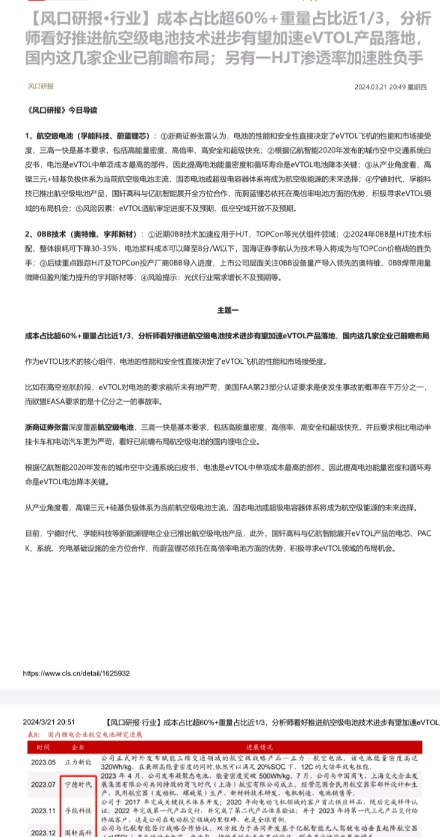
【风口研报·行业】成本占比超60%重量占比近1 3,分析师看好推进航空级电池技术进步有望加速eVTOL产品落地,国内这几家企业已前瞻布局;另有一HJT渗透率加速胜负手
商贸零售
未知机构
2024-03-23
【风口研报·行业】特斯拉率先导入的刹车材料、市场需求有望从0突破至100亿元+,这家公司提前卡位且近两月连续获广汽、比亚迪定点,分析师看好今年是行业放量元年
商贸零售
未知机构
2022-07-29
【风口研报·洞察】1·6T升级是光模块2024下半年到2025年β的有力支撑,分析师认为目前市场对1·6T的盈利预测估算还不充分,AWS和Meta需求滞后于谷歌和微软,有望在2025年看到爆发
商贸零售
未知机构
2024-01-18
【风口研报·公司】科学仪器高端化拐点已至,这家公司一季报大超预期,高端产品销售额同比增长90%,分析师看好二季度环比继续提速;全新煤电升级..
商贸零售
未知机构
2025-04-25
【风口研报·公司】2024年美国储能增速有望零跑全球,分析师看好中国产业链出海凸显竞争优势,公司自身海外出货占比高、已签署订单金额达26亿美元
商贸零售
未知机构
2024-02-02