登录
注册
回到首页
AI
搜索
发现报告
发现数据
发现专题
研选报告
定制报告
VIP
权益
发现大使
发现一下
行业研究
公司研究
宏观策略
财报
招股书
会议纪要
中央经济工作会议
低空经济
DeepSeek
AIGC
智能驾驶
大模型
当前位置:首页
/
其他报告
/
报告详情
有色周报:宽松政策暂时无效,全球疫情才是铜市焦点
2020-03-17
刘冬博、肖静、车红云、辛伟华
安信期货
有***
你可能感兴趣
国信期货有色(锌镍)周报:全球疫情持续发酵,锌镍暂时观望
国信期货
2020-03-15
有色周报:欧美疫情高点将到,铜市提前打开反弹空间
安信期货
2020-04-07
疫情高峰已过,铜市焦点回归经济和消费
安信期货
2020-02-17
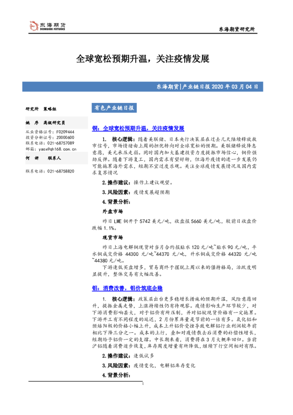
有色产业链日报:全球宽松预期升温,关注疫情发展
东海期货
2020-03-05
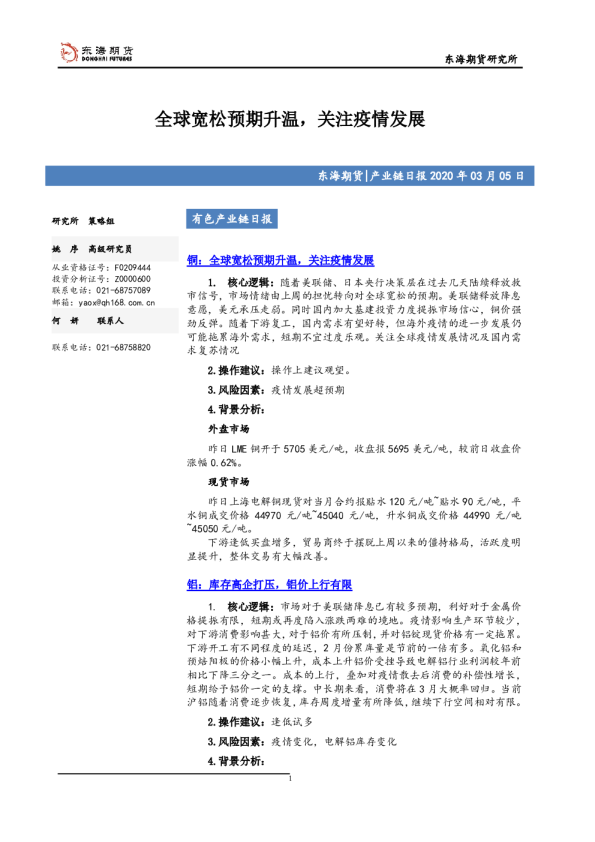
有色产业链日报:全球宽松预期升温,关注疫情发展
东海期货
2020-03-04