登录
注册
回到首页
AI
搜索
发现报告
发现数据
发现专题
研选报告
定制报告
VIP
权益
发现大使
发现一下
行业研究
公司研究
宏观策略
财报
招股书
会议纪要
中央经济工作会议
低空经济
DeepSeek
AIGC
大模型
当前位置:首页
/
其他报告
/
报告详情
交割周股指多头表现惊艳,油脂领涨商品
2019-12-18
新纪元期货
***
你可能感兴趣
沪指借次新调整洗盘 股指交割周或助力多头反攻
天天基金
2015-11-13
油脂期货周报:多头趋势延续,棕油继续领涨
国都期货
2021-05-16
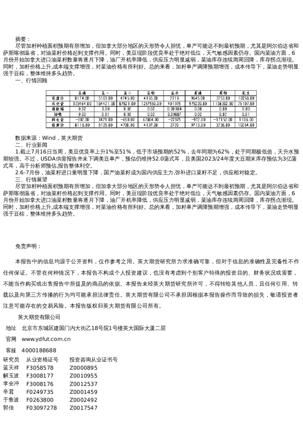
【油脂油料】日报-2023-07-19 菜油领涨油脂板块,整体维持多头趋势
英大期货
2023-07-20
油脂:多头情绪升温 棕榈油继续领涨
金石期货
2024-01-19
金融衍生品周度报告:指增、股票多头策略领涨
国投期货
2023-07-24