登录
注册
回到首页
AI
搜索
发现报告
发现数据
发现专题
研选报告
定制报告
VIP
权益
发现大使
发现一下
行业研究
公司研究
宏观策略
财报
招股书
会议纪要
seedance2.0
低空经济
DeepSeek
AIGC
大模型
当前位置:首页
/
宏观策略
/
报告详情
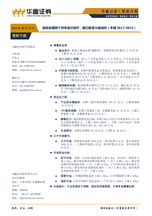
央行加大投放对冲税期高峰,银行股遭大幅减持
2019-10-28
严凯文、董冰
华鑫证券
北***
你可能感兴趣
宏观资产负债表:对冲税期高峰,央行加大净回笼
华泰期货
2022-02-24
货币政策与流动性观察:央行加大投放对冲税期及债券缴款需求
国信证券
2024-08-19
策略专题:央行净投放天量逆回购对冲春节与税期流动性缺口(本期0114~0118)
华鑫证券
2019-01-23
流动性与机构行为周度跟踪:央行投放对冲税期扰动 存单供需结构继续改善
信达证券
2024-10-27
融资余额两个月来首次回升,银行股遭大幅减持
华鑫证券
2019-08-19