登录
注册
回到首页
AI
搜索
发现报告
发现数据
发现专题
研选报告
定制报告
VIP
权益
发现大使
发现一下
行业研究
公司研究
宏观策略
财报
招股书
会议纪要
海南封关
低空经济
DeepSeek
AIGC
大模型
当前位置:首页
/
其他报告
/
报告详情
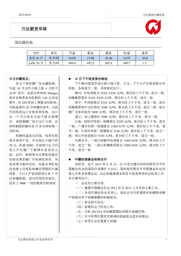
万达期货早报-白糖:需求支撑国际糖价
2013-02-20
华信期货
杨***
你可能感兴趣
万达期货周报-白糖:收储传闻再起,糖价获得支撑
华信期货
2013-03-25
万达期货早报白糖:国际糖持稳
华信期货
2013-08-02
白糖期货早报:“内忧外患”支撑,现货糖价依然偏强
华泰期货
2010-09-13
万达期货白糖:糖价再上台阶困难
华信期货
2010-09-19
万达期货周报-白糖:糖企交储量决定短期糖价走势
华信期货
2013-01-21