登录
注册
回到首页
AI
搜索
发现报告
发现数据
发现专题
研选报告
定制报告
VIP
权益
发现大使
发现一下
行业研究
公司研究
宏观策略
财报
招股书
会议纪要
seedance2.0
低空经济
DeepSeek
AIGC
大模型
当前位置:首页
/
其他报告
/
报告详情
万达期货早报白糖:国际糖持稳
2013-08-02
刘永华
华信期货
更***
你可能感兴趣
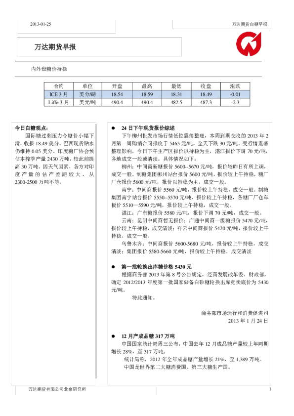
万达期货早报:内外盘糖价持稳
华信期货
2013-01-25
万达期货早报-白糖:需求支撑国际糖价
华信期货
2013-02-20
万达期货早报:国际糖乐观情绪提升
华信期货
2013-02-05
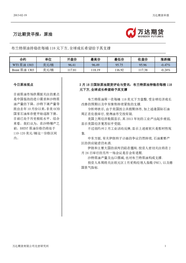
万达期货早报-原油:布兰特原油持稳在每桶118元下方,全球成长希望给予其支撑
华信期货
2013-02-19
白糖期货早评:国际原糖再度走弱,郑糖持荡盘升
格林大华期货
2011-04-08