登录
注册
回到首页
AI
搜索
发现报告
发现数据
发现专题
研选报告
定制报告
VIP
权益
发现大使
发现一下
行业研究
公司研究
宏观策略
财报
招股书
会议纪要
中央经济工作会议
低空经济
DeepSeek
AIGC
智能驾驶
大模型
当前位置:首页
/
公司研究
/
报告详情
盐湖钾肥(000792)2010年年报点评:告别低谷,迎接新发展
2011-03-09
刘军、贾鹏
安信证券
持***
你可能感兴趣
盐湖钾肥(000792)&盐湖集团2010年三季报业绩点评:公司业绩均大幅增长,资源综合利用项目前景广阔
基础化工
中邮证券
2010-10-28
盐湖钾肥(000792)年报点评:新增百万吨级钾肥项目,向资源综合型公司转变
基础化工
中邮证券
2011-03-09
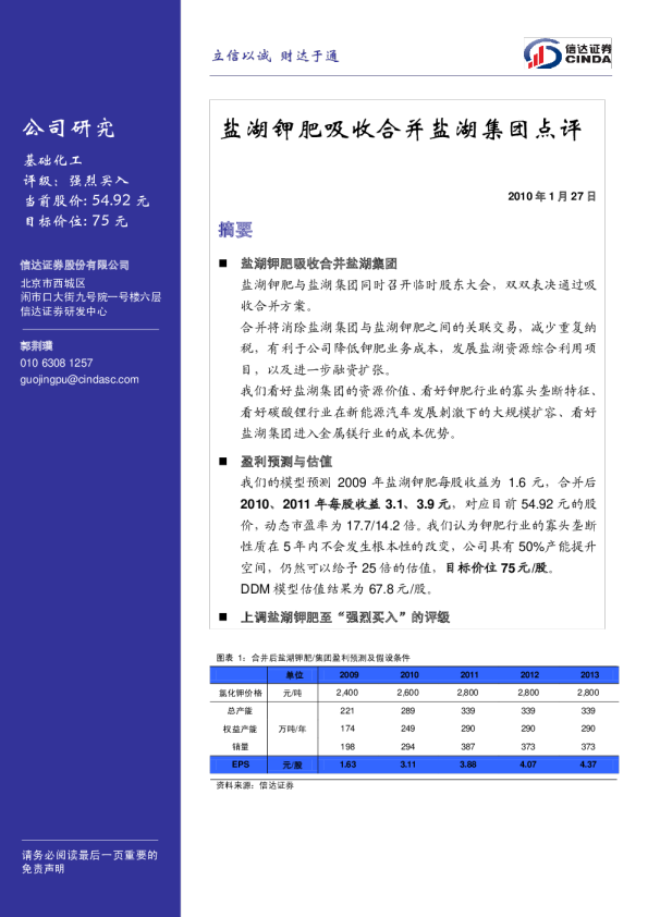
盐湖钾肥(000792):吸收合并盐湖集团点评
基础化工
信达证券
2010-01-28
盐湖钾肥(000792):量升价跌,增收不增利
基础化工
天相投顾
2010-09-13
盐湖钾肥(000792):新增百万吨钾肥项目,未来受益于钾盐资源属性
基础化工
华融证券
2011-01-28