登录
注册
回到首页
AI
搜索
发现报告
发现数据
发现专题
研选报告
定制报告
VIP
权益
发现大使
发现一下
行业研究
公司研究
宏观策略
财报
招股书
会议纪要
稀土
低空经济
DeepSeek
AIGC
智能驾驶
大模型
当前位置:首页
/
其他报告
/
报告详情
小麦早稻周报:重归寂静
2011-03-08
陈小朋
南华期货有限公司
后***
你可能感兴趣
小麦早稻周报:欧洲干旱,强麦飙升
南华期货有限公司
2010-08-10
小麦早稻周报:粮价上行受阻
南华期货有限公司
2011-03-21
小麦早稻周报:高位持稳
南华期货有限公司
2011-03-28
小麦早稻月度报告:寒流袭来已近尾声
南华期货有限公司
2011-03-07
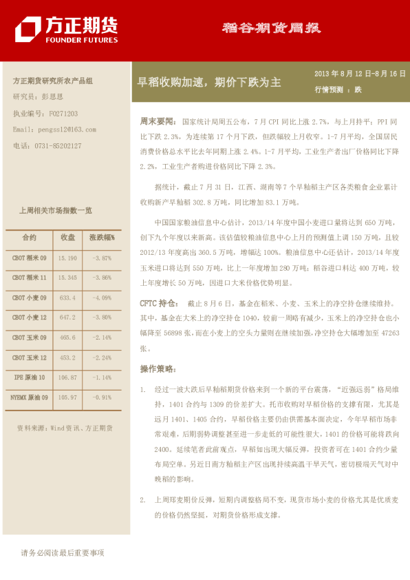
稻谷周报:早稻收购加速,期价下跌为主
方正期货
2013-08-12