登录
注册
回到首页
AI
搜索
发现报告
发现数据
发现专题
研选报告
定制报告
VIP
权益
发现大使
发现一下
行业研究
公司研究
宏观策略
财报
招股书
会议纪要
海南封关
低空经济
DeepSeek
AIGC
大模型
当前位置:首页
/
其他报告
/
报告详情
股指期货早评:美元指数创新低,股指迈向3100
2010-11-05
格林大华期货
余***
你可能感兴趣
光大期货股指期货早评:成交创地量新低,内忧外患难言上涨
光大期货
2010-06-07
日评:美元指数创新低 黄金持续上行
华闻期货
2018-01-15
贵金属期货月报:经济不佳,美元指数创新低,金银震荡上行
建信期货
2017-08-01
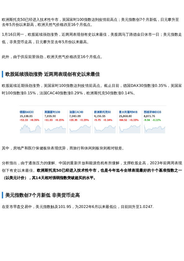
【新闻速递】欧股创有史以来最强开年,美元指数创7个月新低,欧洲天然气期货大跌12%
英大期货
2023-01-17
股指期货早报:指数创年内新低,期指维持涨势
华信期货
2018-06-12