登录
注册
回到首页
AI
搜索
发现报告
发现数据
发现专题
研选报告
定制报告
VIP
权益
发现大使
发现一下
行业研究
公司研究
宏观策略
财报
招股书
会议纪要
海南封关
低空经济
DeepSeek
AIGC
大模型
当前位置:首页
/
其他报告
/
报告详情
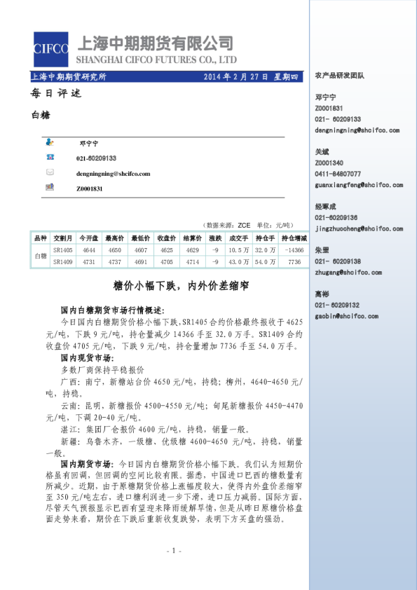
白糖日评:糖价下跌,春植蔗开始播种
2014-02-27
邓宁宁
上海中期期货
***
你可能感兴趣
白糖日评:护盘力量开始显现,郑糖下跌或接近尾声
美尔雅期货
2015-07-17
白糖日评:糖价小幅下跌,内外价差缩窄
上海中期期货
2014-02-28
白糖周评:春节前糖价支撑较强
招商期货
2013-01-04
白糖周报:糖价大幅下跌后开始企稳
广东鸿海期货经纪有限公司
2010-11-29
白糖日评:现货开始转暖,期糖易涨难跌
美尔雅期货
2016-02-24