登录
注册
回到首页
AI
搜索
发现报告
发现数据
发现专题
研选报告
定制报告
VIP
权益
发现大使
发现一下
行业研究
公司研究
宏观策略
财报
招股书
会议纪要
seedance2.0
低空经济
DeepSeek
AIGC
大模型
当前位置:首页
/
其他报告
/
报告详情
市前速递:内险迎来一波盈喜潮
2019-07-30
致富证券
张***
你可能感兴趣
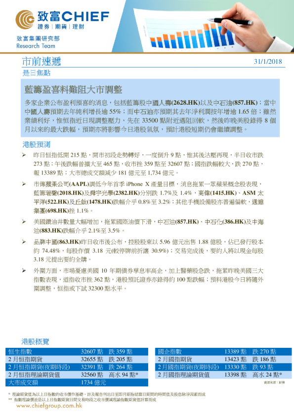
市前速递:蓝筹盈喜料难阻大市调整
致富证券
2018-01-31
市前速递:中宝监准内险资金买沪股通
致富证券
2016-09-09
医美化妆品1月月报:美丽田园发布盈喜公告,美护迎来上市潮,半亩花田与HBN母公司均递表港交所
医药生物
开源证券
2026-02-05
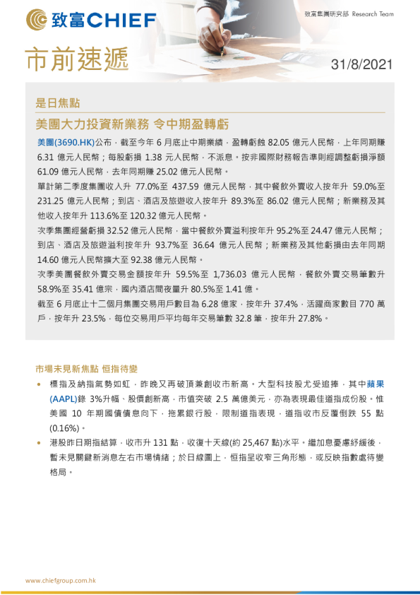
市前速递:美团大力投资新业务,令中期盈转亏
致富证券
2021-08-31
市前速递:上综指险守3000点关口
致富证券
2016-01-13