登录
注册
回到首页
AI
搜索
发现报告
发现数据
发现专题
研选报告
定制报告
VIP
权益
发现大使
发现一下
行业研究
公司研究
宏观策略
财报
招股书
会议纪要
中央经济工作会议
低空经济
DeepSeek
AIGC
智能驾驶
大模型
当前位置:首页
/
公司研究
/
报告详情
业绩靓丽,全球化布局打造细分市场领先地位
2019-04-09
丁燊、但玉翠
第一上海证券
李***
你可能感兴趣
核心板块市场领先地位不断巩固,锚定全球化布局2025半年报点评
机械设备
财信证券
2025-08-27
2024年半年报点评:业绩靓丽超预期,全球化布局迎来收获期
民生证券
2024-08-21
加速全球化布局,行业领先地位明显
机械设备
爱建证券
2010-05-04
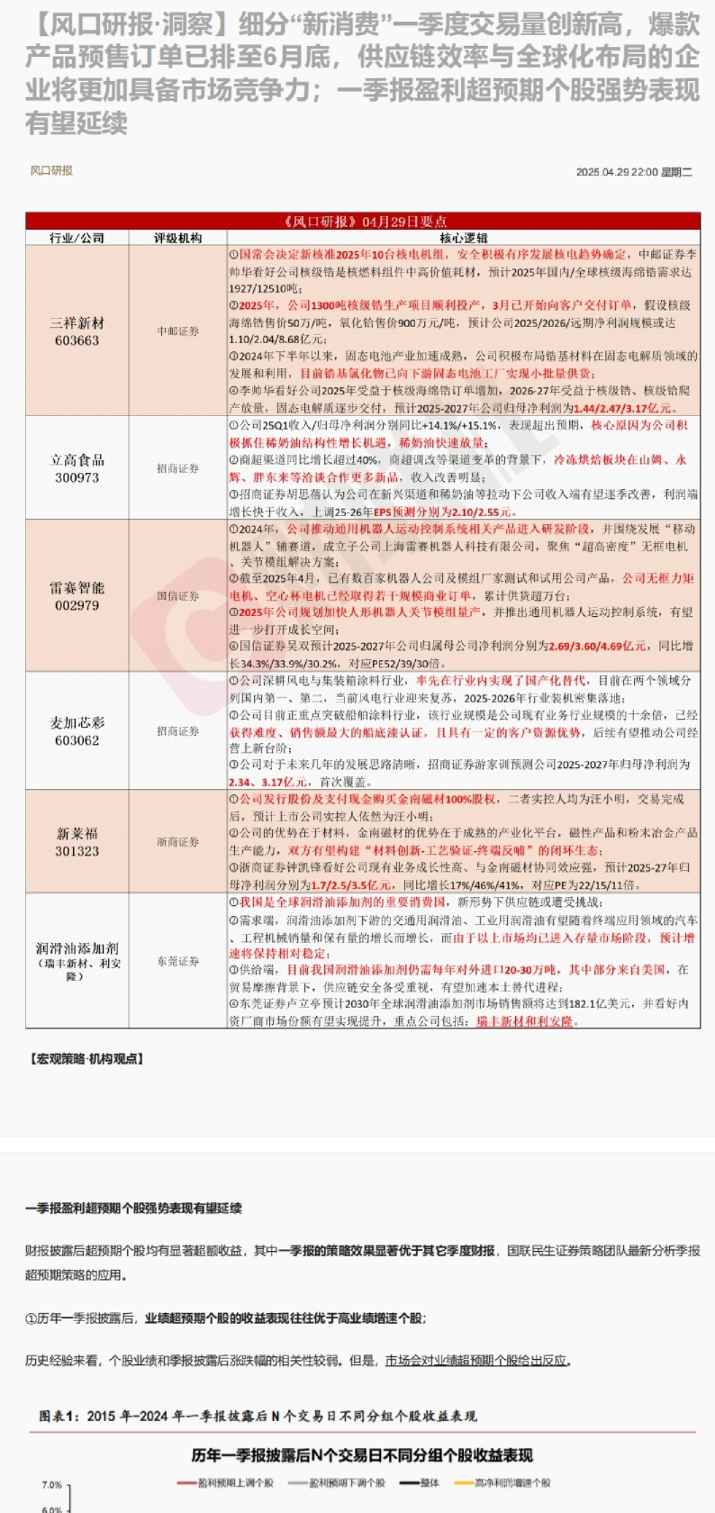
【风口研报·洞察】细分“新消费”一季度交易量创新高,爆款产品预售订单已排至6月底,供应链效率与全球化布局的企业将更加具-备市场竞争力..
未知机构
2025-04-30
亚香股份首次覆盖报告:香料香精行业细分龙头,全球化布局迈入新篇章
国泰君安证券
2024-02-26