登录
注册
回到首页
AI
搜索
发现报告
发现数据
发现专题
研选报告
定制报告
VIP
权益
发现大使
发现一下
行业研究
公司研究
宏观策略
财报
招股书
会议纪要
seedance2.0
低空经济
DeepSeek
AIGC
大模型
当前位置:首页
/
行业研究
/
报告详情
机器人全景图
机械设备
2019-02-28
新材料在线
在***
你可能感兴趣
2024年中国手术机器人产业链图谱研究分析(附产业链全景图)
医药生物
中商产业研究院
2024-05-21
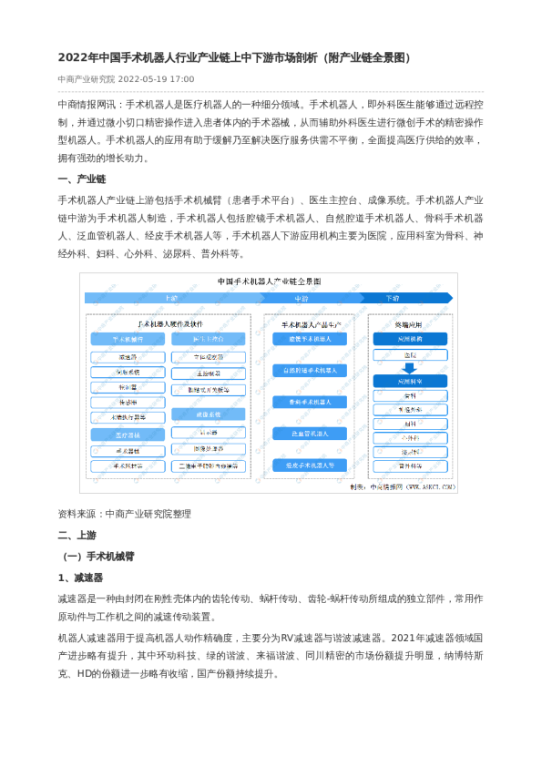
2022年中国手术机器人行业产业链上中下游市场剖析(附产业链全景图)
医药生物
中商产业研究院
2022-05-19
2021年中国医疗机器人产业链上中下游市场分析(附产业链全景图)
医药生物
中商产业研究院
2021-09-10
中国磷肥行业分类、市场运行态势及产业链全景图谱分析
基础化工
智研咨询
2024-06-06
“碳中和”全景图及相关产业分析
未知机构
2021-09-17