登录
注册
回到首页
AI
搜索
发现报告
发现数据
发现专题
研选报告
定制报告
VIP
权益
发现大使
发现一下
行业研究
公司研究
宏观策略
财报
招股书
会议纪要
稀土
低空经济
DeepSeek
AIGC
智能驾驶
大模型
当前位置:首页
/
其他报告
/
报告详情
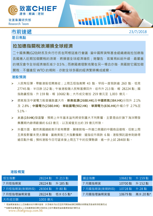
市前速递:拉加德指保护主义或损全球经济复苏
2017-04-13
致富证券
赵***
你可能感兴趣
市前速递:拉加德指关税浪潮损全球经济
致富证券
2018-07-23
市前速递:市场关注耶伦及德拉吉演说
致富证券
2017-08-25
市前速递:陈德霖称美国加息速度或较市场预期快
致富证券
2017-02-07
市前速递:阿里急升带动,恒指或返两万
致富证券
2023-03-23
市前速递:是日焦点,评级机构指中美3个月内未达协议,或致全球衰退
致富证券
2019-04-03