登录
注册
回到首页
AI
搜索
发现报告
发现数据
发现专题
研选报告
定制报告
VIP
权益
发现大使
发现一下
行业研究
公司研究
宏观策略
财报
招股书
会议纪要
稀土
低空经济
DeepSeek
AIGC
智能驾驶
大模型
当前位置:首页
/
公司研究
/
报告详情
业绩增长符合预期,看好公司耗材产业链的持续整合和半导体CMP双轮驱动
2017-04-20
王席鑫
中泰证券
阁***
你可能感兴趣
cmp研发投入和打印耗材淡季致业绩增速略有下滑,坚定看好公司新材料和打印耗材业务
基础化工
安信证券
2015-07-13
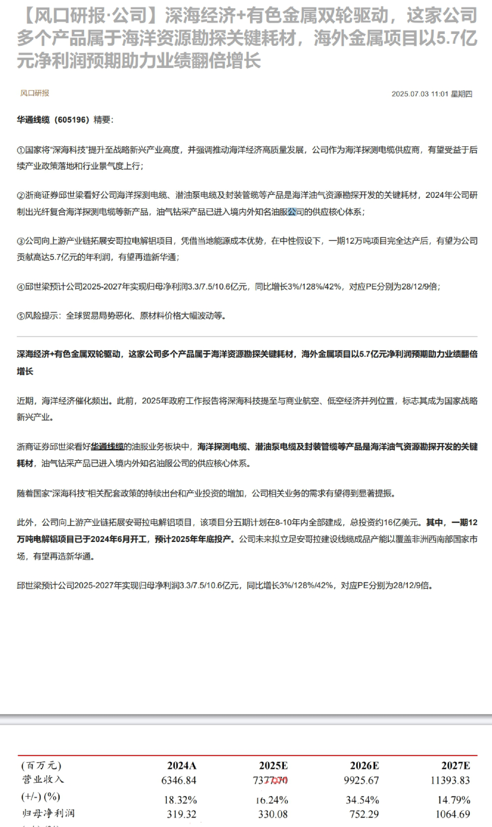
【风口研报·公司】深海经济+有色金属双轮驱动,这家公司多个产品属于海洋资源勘探关键耗材,海外金属项目以5.7亿元净利润预期助力业绩翻倍增长
未知机构
2025-07-03
2019年业绩快报点评:业绩符合预期,继续看好公司传统控制器业务与铖昌科技的双轮驱动布局
电子设备
华创证券
2020-03-03
公司动态点评:航空机电类资产整合更进一步,业绩增长和资产注入双轮驱动
国防军工
长城证券
2017-08-02
股权激励授予完成,持续看好公司打印耗材产业链整合能力及光电材料未来空间
基础化工
安信证券
2015-10-30