登录
注册
个人信息
我的订单
我的报告豆
我的优惠券
我的笔记
我的阅读
我的收藏
我的下载
我的上传
我的订阅
在线客服
退出登录
回到首页
AI
搜索
发现报告
发现数据
发现专题
专题报告
专题百科
研选报告
定制报告
VIP
权益
发现大使
发现一下
行业研究
公司研究
宏观策略
财报
招股书
会议纪要
Token
低空经济
十五五
AIGC
大模型
当前位置:首页
/
会议纪要
/
报告详情
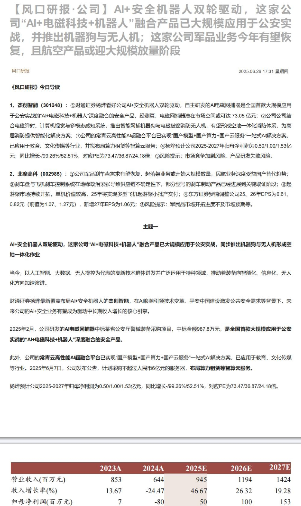
【风口研报·公司】深海经济+有色金属双轮驱动,这家公司多个产品属于海洋资源勘探关键耗材,海外金属项目以5.7亿元净利润预期助力业绩翻倍增长
2025-07-03
未知机构
💤 👏
你可能感兴趣
【风口研报·公司】晶圆测试环节的核心耗材,这家公司已实现HBM、NORFlash等存储领域产品验证,有望受益存储、算力GPU高增长赛道双轮驱动;海外储能+数据中心AIDC两大β加持这家变压器公-20260426
商贸零售
未知机构
2026-04-26
【风口研报·公司】该手术“必备用药”需求逐步复苏,这家稀缺龙头旗下每款产品皆实现高市占率,2025年收入体量有望突破100亿元;另一家潜在的电力高分红、高股息标的,火电+水电双轮驱动且均有边际向好变化
商贸零售
未知机构
2023-12-06
【风口研报·公司】核燃料组件中高价值耗材,这家2025年高端产品实现历史性突破,1300吨产能已顺利投产、3月开始向客户交付订单,远期净利润规-模或实现8倍增长
商贸零售
未知机构
2025-04-29
【风口研报·业绩】上半年净利润大涨约190%、多个指标预示价格反弹或将启动,这家公司核心品种海外需求增长强劲+国内工厂库存下降20%,有望在
商贸零售
未知机构
2025-07-08
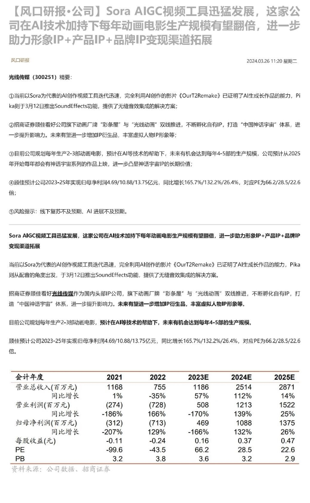
【风口研报·公司】 Sora AIGC视频工具迅猛发展,这家公司在AI技术加持下每年动画电影生产规模有望翻倍 进一步助力形象IP产品IP品牌IP变现渠道拓展
商贸零售
未知机构
2024-03-26