登录
注册
回到首页
AI
搜索
发现报告
发现数据
发现专题
研选报告
定制报告
VIP
权益
发现大使
发现一下
行业研究
公司研究
宏观策略
财报
招股书
会议纪要
seedance2.0
低空经济
DeepSeek
AIGC
大模型
行业研究
INDUSTRY
公司研究
COMPANY
宏观策略
STRATEGY
会议纪要
MINUTES
财报
ANNUALS
招股书
PROSPECTUS
期货研究
FUTURES
金工量化
QUANT
聚酯日报:聚酯产品去库利好需基本面,成本拖累下PTA盘面难提振
2024-10-16
李英杰
通惠期货
落***
11页
乙二醇日报:受成本下行影响短线回调整理,中长期乙二醇偏强对待
2024-10-16
李英杰
通惠期货
L***
7页
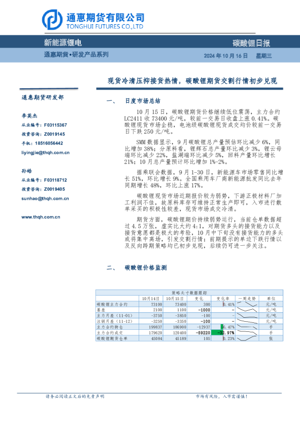
现货冷清压抑接货热情,碳酸锂期货交割行情初步兑现
2024-10-16
李英杰、孙皓
通惠期货
李***
7页
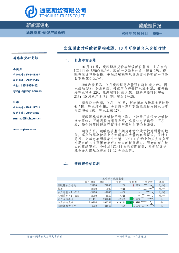
碳酸锂日报:宏观因素对碳酸锂影响减弱,10月可尝试介入交割行情
2024-10-14
李英杰、孙皓
通惠期货
有***
7页
成本端及供需改善有限,PX、PTA短线或震荡回调
2024-10-10
李英杰
通惠期货
y***
11页
聚酯链日报:成本回落引发PX、PTA大跌 库存压力抑制反弹动力
2024-09-29
李英杰
通惠期货
B***
9页
聚酯日报:宏观情绪回暖利好聚酯原材料,PX、PTA短线有反弹动力
2024-09-25
李英杰
通惠期货
王***
11页
乙二醇日报:宏观情绪转好引发乙二醇盘面上行,基本面利好相对有限
2024-09-25
李英杰
通惠期货
乐***
7页
原油、燃料油日报:短期内油价震荡偏强,且内盘强于外盘
2024-09-24
李英杰
通惠期货
M***
12页
原油、燃料油日报:中国新刺激措施和供应端扰动导致油价上涨
2024-09-24
李英杰
通惠期货
L***
12页
上一页
1
...
108
109
110
111
112
...
175
下一页
热门搜索
在线教育
房地产
钢铁
新能源汽车
物流
小米
瑞幸咖啡
医疗器械
换一批
主要行业
换一批
信息技术
金融
医药生物
电子设备
机械设备
建筑建材
基础化工
食品饮料
文化传媒
特色标签
深度研究
非券商报告
英译中
主要机构
换一批