登录
注册
回到首页
AI
搜索
发现报告
发现数据
发现专题
研选报告
定制报告
VIP
权益
发现大使
发现一下
行业研究
公司研究
宏观策略
财报
招股书
会议纪要
海南封关
低空经济
DeepSeek
AIGC
大模型
行业研究
INDUSTRY
公司研究
COMPANY
宏观策略
STRATEGY
会议纪要
MINUTES
财报
ANNUALS
招股书
PROSPECTUS
期货研究
FUTURES
金工量化
QUANT
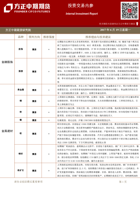
方正中期期货投资交易内参
2017-06-19
方正期货
清***
4页
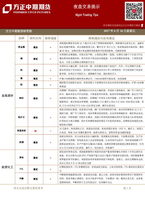
方正中期期货夜盘交易提示
2017-06-19
方正期货
无***
3页
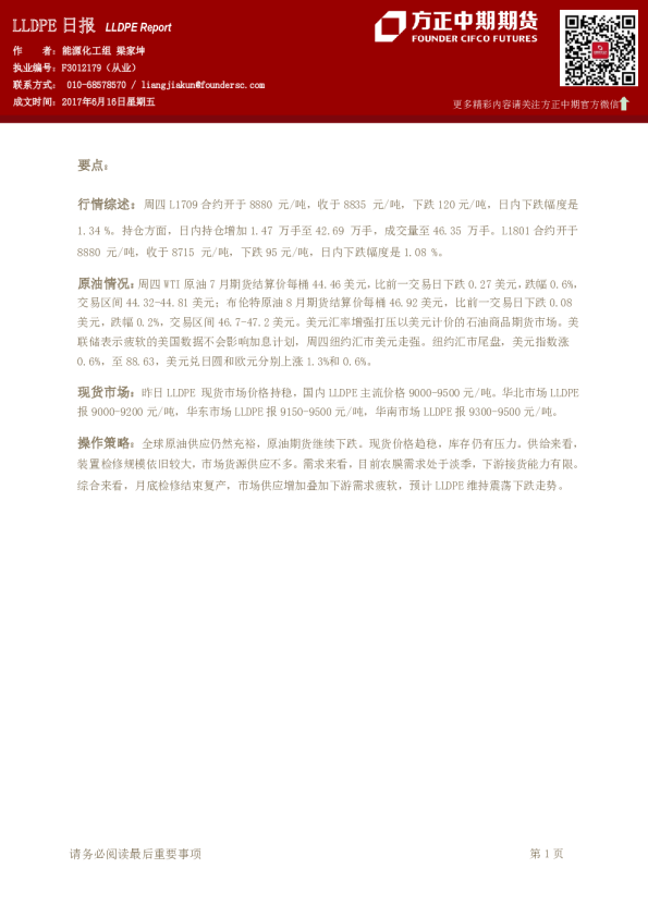
方正中期期货LLDPE日报
2017-06-16
方正期货
别***
5页
玻璃期货日报:现货需求明显走弱 郑玻延续震荡走势
2017-06-16
方正期货
自***
5页
铁矿期货日报:铁矿石:供需面弱势难改 矿价反弹乏力
2017-06-16
方正期货
变***
3页
方正中期期货贵金属日报
2017-06-16
方正期货
喵***
3页
甲醇期货日报:供应不减,甲醇弱势调整
2017-06-14
方正期货
能***
8页
钢材期货日报:原料价格反弹,钢价宽幅整理
2017-06-14
方正期货
娇***
4页
豆类期货专题报告:豆类,C浪调整尚未结束,牛市拐点还需等待
2017-06-13
方正期货
赵***
25页
焦煤焦炭日报:市场情绪偏弱,双焦谨慎做多
2017-06-09
方正期货
老***
6页
上一页
1
...
61
62
63
64
65
...
375
下一页
热门搜索
在线教育
房地产
钢铁
新能源汽车
物流
小米
瑞幸咖啡
医疗器械
换一批
主要行业
换一批
信息技术
金融
医药生物
电子设备
机械设备
建筑建材
基础化工
食品饮料
文化传媒
特色标签
深度研究
非券商报告
英译中
主要机构
换一批