登录
注册
回到首页
AI
搜索
发现报告
发现数据
发现专题
研选报告
定制报告
VIP
权益
发现大使
发现一下
行业研究
公司研究
宏观策略
财报
招股书
会议纪要
海南封关
低空经济
DeepSeek
AIGC
大模型
行业研究
INDUSTRY
公司研究
COMPANY
宏观策略
STRATEGY
会议纪要
MINUTES
财报
ANNUALS
招股书
PROSPECTUS
期货研究
FUTURES
金工量化
QUANT
金属铝日报:下游畏高观望,铝价承压回落
2017-06-26
方正期货
野***
4页
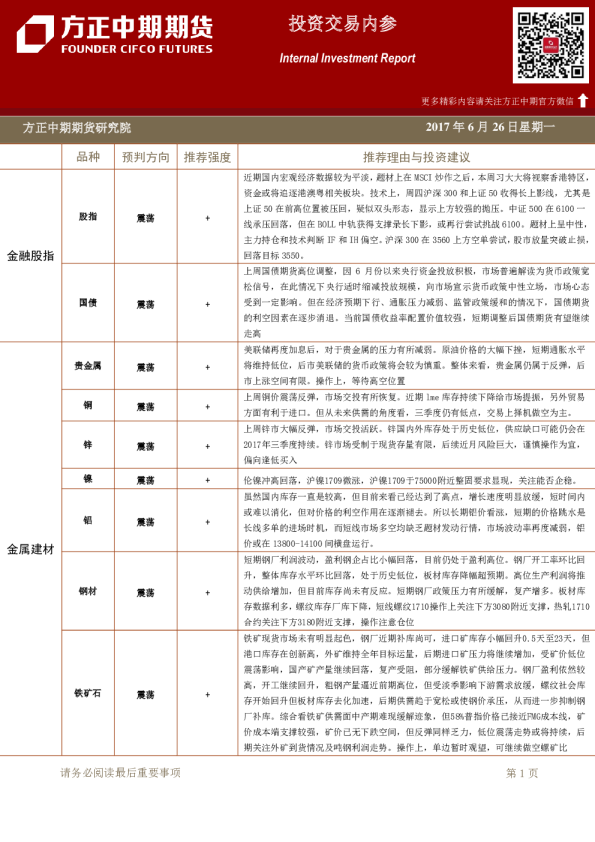
方正中期期货投资交易内参
2017-06-26
方正期货
缠***
4页
豆类期货期权日报:豆类,市场承压,多单减持短空介入
2017-06-23
方正期货
持***
9页
方正中期期货LLDPE日报
2017-06-23
方正期货
十***
5页
方正中期期货贵金属期货日报
2017-06-23
方正期货
清***
4页
鸡蛋日报:鸡蛋延续涨势,阶段多单持有
2017-06-21
方正期货
喵***
8页
钢材期货日报:情绪回暖,钢价继续走强
2017-06-21
方正期货
陈***
4页
动力煤周报:上涨持续,多单持有
2017-06-20
方正期货
上***
5页
LLDPE周报:需求疲软LLDPE延续弱势下跌
2017-06-19
方正期货
南***
7页
铁合金周报:上下游博弈,铁合金行情震荡
2017-06-19
方正期货
十***
6页
上一页
1
...
60
61
62
63
64
...
375
下一页
热门搜索
在线教育
房地产
钢铁
新能源汽车
物流
小米
瑞幸咖啡
医疗器械
换一批
主要行业
换一批
信息技术
金融
医药生物
电子设备
机械设备
建筑建材
基础化工
食品饮料
文化传媒
特色标签
深度研究
非券商报告
英译中
主要机构
换一批